学历类
|
阳光高考
研 究 生
自学考试
成人高考
专 升 本
中考
会考
外语类|
四 六 级
职称英语
商务英语
公共英语
日语能力
资格类
|
公 务 员
报 关 员
银行从业
司法考试
导 游 证
教师资格
财会类|
会 计 证
经 济 师
会计职称
注册会计
税 务 师
工程类
|
一级建造
二级建造
造 价 师
造 价 员
咨 询 师
监 理 师
医学类|
卫生资格
执业医师
执业药师
执业护士
国际护士
计算机
|
等级考试
软件水平
应用能力
其它类
|
书画等级
美国高考
驾 驶 员
书法等级
少儿英语
报 检 员
单 证 员
出国留学
招生考试网
-
高考
-
高考模拟题辅导
-
高考政治习题
- 正文
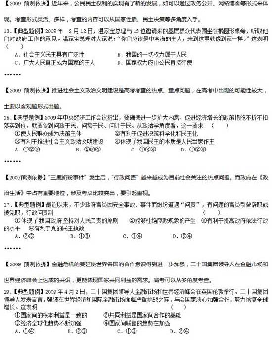
2009年最有可能考的高考政治试题及答案(新课标卷)
来源:全品高考网
2009-5-27 22:49:00 【字体:小 大】
图1
图2
图3
1
2
3
4
下一页
分享到:
QQ空间
新浪微博
腾讯微博
人人网
全国2011年高考文综试题
广东2011年高考A文综试题
江西2011年高考文综试题
海南省2011年高考物理试题
江西2011年高考理科数学试题
山东2011年高考文综试题
安徽2011年高考理综试题
全国2011年高考理综试题
上一个文章:
2009年高考政治模拟试题及答案(大纲卷)
下一个文章:
2010年高考文综的政治复习要点
网站版权与免责声明
①由于各方面情况的不断调整与变化,本网所提供的相关信息请以权威部门公布的正式信息为准.
②本网转载的文/图等稿件出于非商业性目的,如转载稿涉及版权等问题,请在两周内来电联系.
热门文章
·
2010年政治高考模拟试题及答案
·
2010年高考政治预测试题及答案
·
2010年高考时事政治热点分析
·
2010年高考文综的政治复习要点
·
2009年最有可能考的高考政治试题及答案
·
2009年高考政治模拟试题及答案(大纲卷
·
2009年政治高考试卷解题思路和技巧
·
2009年政治高考试题命题预测及名师指导
·
2009年高考政治学科复习备考策略考试大
·
解读2009年高考大纲考试说明政治科复习
最新文章
·
2011高考政治税收与纳税人预测及解析
·
江苏盐城2011三调政治试题及答案
·
北京东城2010-2011上学期期末物理检测
·
北京东城2010-2011上学期期末英语检测
·
2010-2011北京东城上学期期末检测试题
·
北京东城2010-2011上学期期末检测试题
·
零整互化点面结合 高考政治拿高分技巧
·
2010年政治高考模拟试题及答案
·
2010年高考政治预测试题及答案
·
2010年高考时事政治热点分析
·
2010年高考文综的政治复习要点
·
2009年最有可能考的高考政治试题及答案
·
2009年高考政治模拟试题及答案(大纲卷
·
高考时政热点:十七届三中全会关于三农
·
2009年政治高考试卷解题思路和技巧
推荐文章
·
江苏盐城2011三调政治试题及答案
·
2010年政治高考模拟试题及答案
·
2010年高考政治预测试题及答案
·
高考时政热点:十七届三中全会关于三农
·
2008高考名师把脉各科命题方向 政治方
·
2008年高考政治考试要点