首页
高考
美术高考
成人高考
考研
自考
中考
会考
专升本
高校
公务员
导游考试
更多
自主招生
|
保送生
|
艺术特长生
|
高水平运动员
|
空乘民航招飞
|
军校国防生
|
空军招飞
|
高考作文
|
大学排行榜
|
中考分数线
|
中考查分
3773考试网
-
考研
-
真题答案
- 正文
2016考研经济类联考综合能力真题及答案(396)
来源:2exam.com
2015-12-27 17:40:51
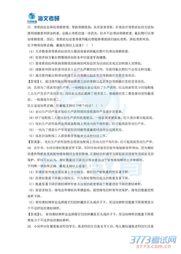
2016年经济类联考综合能力(396)真题及答案
您可能喜欢的文章
2016考研数学三答案发布
2016年考研数学三试题及答案完整版
2016考研数学三真题及答案完整版
2016考研历史学真题解析【名词解释】
2016年考研数学二真题及答案完整版
2016考研西医综合答案
2016考研法硕非法学真题答案解析
2016考研教育学综合真题及答案解析
2016考研西医综合试题完整版
2016考研数学二真题完整版
上一个文章:
2016年考研数学三试题及答案完整版
网站版权与免责声明
①由于各方面情况的不断调整与变化,本网所提供的相关信息请以权威部门公布的正式信息为准.
②本网转载的文/图等稿件出于非商业性目的,如转载稿涉及版权及个人隐私等问题,请在两周内邮件fjksw@163.com联系.
最新文章
·
2016考研经济类联考综合能力真题及答案
·
2016年考研数学三试题及答案完整版
·
2016年考研数学二真题及答案完整版
·
2016考研法硕非法学真题答案解析
·
2016考研数学三试题及答案完整版
·
2016考研经济类联考综合真题解析:论说
·
2016考研法律硕士非法学联考真题试题
·
2016考研心理学答案及解析:心理统计与
·
2016考研法硕非法学真题试题(完整版)
·
2016考研思想政治理论试题答案解析
·
2016考研数学二试题发布
·
2016考研数学一试题题及答案发布
·
2016考研英语(一)真题答案解析
·
2016考研答案:英语一真题及答案图片版
·
2016年考研英语一试题及答案发布
推荐文章
·
2016考研经济类联考综合能力真题及答案
·
2016年考研数学二真题及答案完整版
·
2016考研法硕非法学真题答案解析
·
2016考研数学三试题及答案完整版
·
2016考研法硕非法学真题试题(完整版)
·
2016考研思想政治理论试题答案解析
·
2016考研数学一试题题及答案发布
·
2016考研英语(一)真题答案解析
·
2016考研答案:英语一真题及答案图片版
·
2016年考研英语一试题及答案发布
·
2016考研英语二真题及答案完整版
·
2016年考研英语一答案
·
2016考研英语一真题及答案(完整版)
·
2016考研政治答案及解析
·
2016管理类联考试题及答案完整版
|
关于我们
|
联系我们
|
版权申明
|
网站导航
|
琼ICP备12003406号