首页
高考
美术高考
成人高考
考研
自考
中考
会考
专升本
高校
公务员
导游考试
更多
自主招生
|
保送生
|
艺术特长生
|
高水平运动员
|
空乘民航招飞
|
军校国防生
|
空军招飞
|
高考作文
|
大学排行榜
|
中考分数线
|
中考查分
3773考试网
-
考研
-
考研调剂
- 正文
同济大学2014考研调剂信息
来源:3773考研
2014-3-18 15:53:12
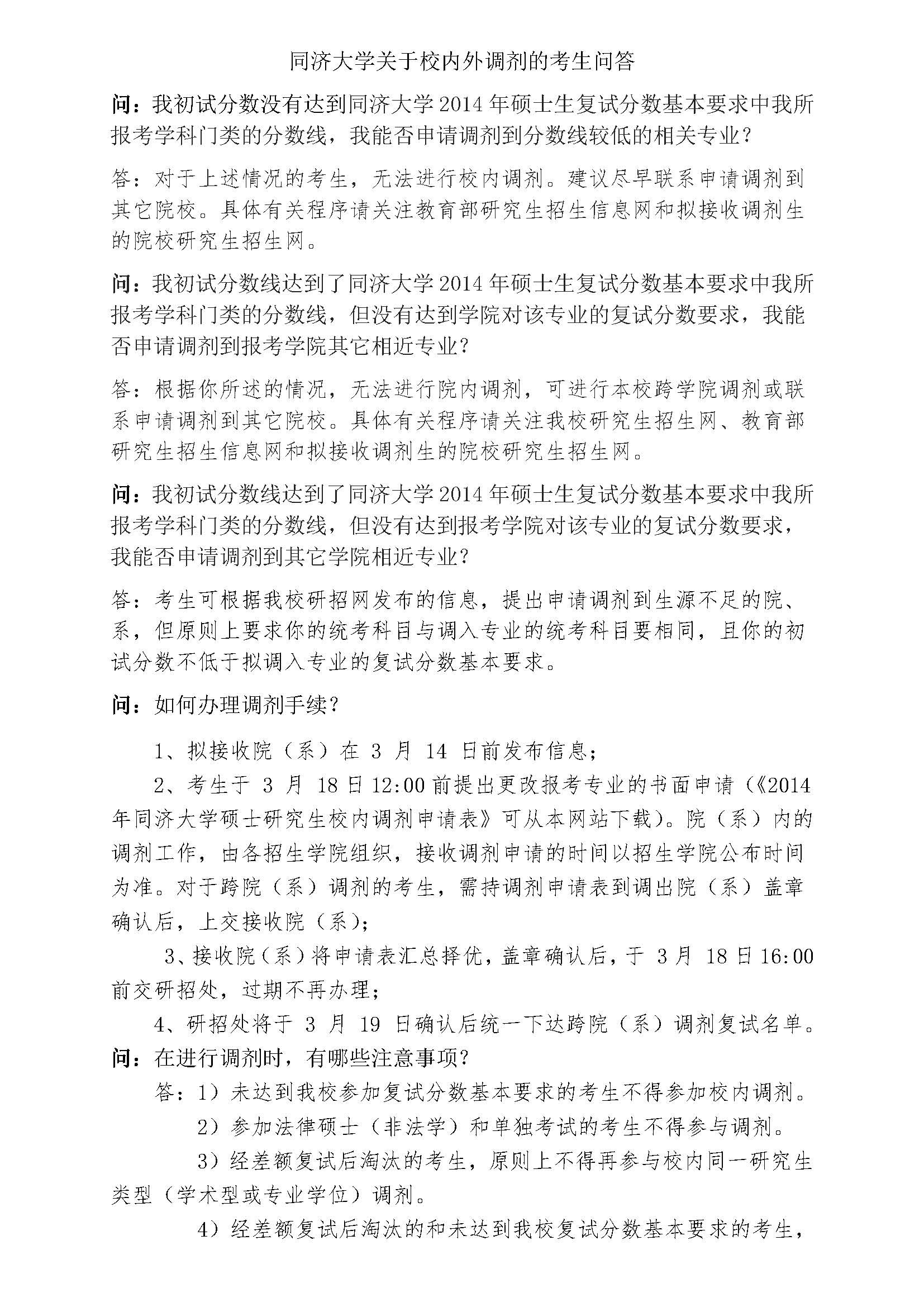
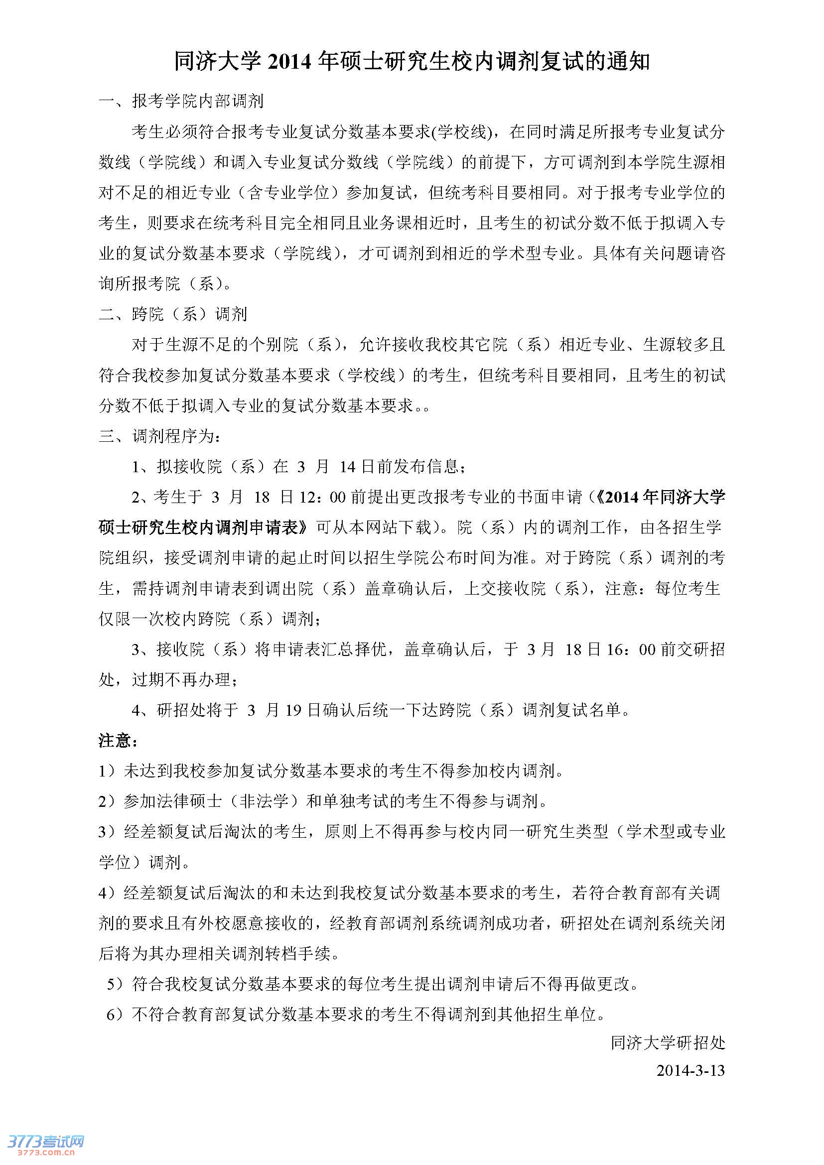
2014年同济大学考研调剂信息
您可能喜欢的文章
同济大学电子与信息工程学院2014年考研复试信息
同济大学环境科学与工程学院2014年考研复试分数线
同济大学交通运输工程学院2014考研复试分数线
同济大学机械与能源工程学院2014年考研复试分数线
2014年同济大学土木工程学院考研复试分数线
2014年同济大学中德学院考研复试分数线
2014年同济大学电子与信息工程学院考研复试分数线
同济大学外国语学院2014年考研复试分数线
同济大学政治与国际关系学院2014年考研复试分数线
同济大学人文学院2014年考研复试分数线
上一个文章:
2014年湖南大学信息科学与工程学院考研调剂信息
网站版权与免责声明
①由于各方面情况的不断调整与变化,本网所提供的相关信息请以权威部门公布的正式信息为准.
②本网转载的文/图等稿件出于非商业性目的,如转载稿涉及版权及个人隐私等问题,请在两周内邮件fjksw@163.com联系.
最新文章
·
同济大学2014考研调剂信息
·
2014年湖南大学信息科学与工程学院考研
·
2014北京交通大学软件学院考研调剂信息
·
2014中国计量学院计量测试工程学院考研
·
中国计量学院2014年考研调剂信息
·
2014温州医科大学医学与生命科学学院考
·
2014重庆大学生物工程学院考研调剂信息
·
2014年华东师范大学生物化学与分子生物
·
2014年电子科技大学医学院考研复试及调
·
汕头大学医学院省重点实验室2014考研调
·
中南林业科技大学食品科学与工程学院20
·
吉林大学基础医学院2014考研校内外调剂
·
华东师范大学生理学科2014考研调剂信息
·
中国石油大学(北京)计算机科学与技术专
·
2014中国农业大学理学院应用力学系考研
推荐文章
·
重庆大学生物工程学院2014年考研调剂信
·
2014年考研调剂网上调剂操作流程
·
2013年研究生招生考研调剂系统
·
云南师范大学2013年考研调剂信息
·
2013年考研调剂信息陆续发布中
·
2013年考研网上调剂注意事项
·
2013研究生招生网上调剂操作流程
·
2013考研研究生招生网上调剂常见问题
·
2013研究生招生调剂服务系统流程图
·
2013年考研网上调剂步骤及注意事项
·
2013年大连海洋大学考研调剂说明
·
陕西科技大学2013年考研调剂信息
·
汕头大学2013年考研调剂公告
·
2013考研调剂系统开放时间4月1日-5月5日
·
西华师范大学2013年考研调剂信息预公告
|
关于我们
|
联系我们
|
版权申明
|
网站导航
|
琼ICP备12003406号