首页
高考
美术高考
成人高考
考研
自考
中考
会考
专升本
高校
公务员
导游考试
更多
自主招生
|
保送生
|
艺术特长生
|
高水平运动员
|
空乘民航招飞
|
军校国防生
|
空军招飞
|
高考作文
|
大学排行榜
|
中考分数线
|
中考查分
3773考试网
-
考研
-
考研调剂
- 正文
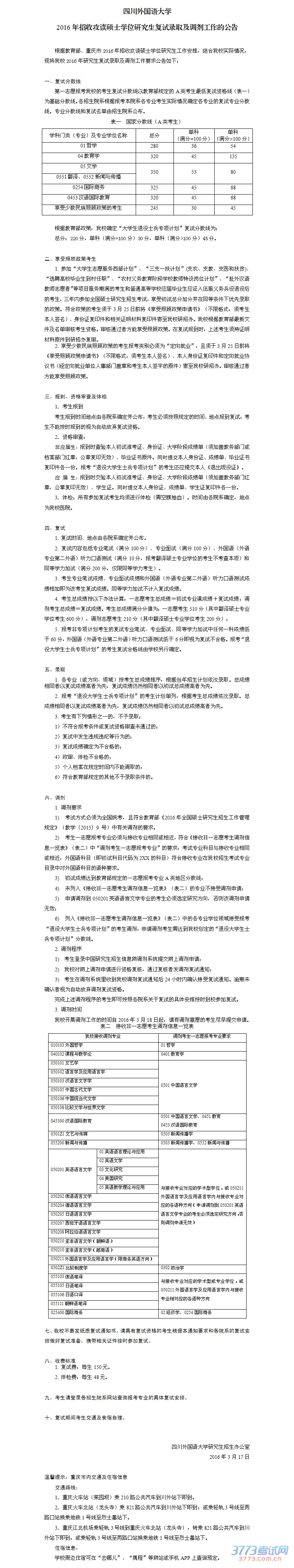
四川外国语大学2016考研复试录取及调剂工作公告
来源:2exam.com
2016-3-20 22:55:24
您可能喜欢的文章
中钢集团洛阳耐火材料研究院2016考研调剂信
2016四川外国语大学考研调剂信息
西南政法大学2016考研调剂信息
重庆工商大学2016年研究生招生调剂公告(二
国家海洋局第一海洋研究所硕士生2016考研招
2016国家海洋局第一海洋研究所接收硕士生调
2016海南海口市硕士研究生招生复试方案
2016年四川农业大学大学招收硕士研究生调剂
2016年昆明医科大学硕士研究生招生接收校外
2016年昆明医科大学硕士研究生接收校外调剂
上一个文章:
中钢集团洛阳耐火材料研究院2016考研调剂信息
网站版权与免责声明
①由于各方面情况的不断调整与变化,本网所提供的相关信息请以权威部门公布的正式信息为准.
②本网转载的文/图等稿件出于非商业性目的,如转载稿涉及版权及个人隐私等问题,请在两周内邮件fjksw@163.com联系.
最新文章
·
中钢集团洛阳耐火材料研究院2016考研调
·
2016四川外国语大学考研调剂信息
·
四川外国语大学2016考研复试录取及调剂
·
西南政法大学2016考研调剂信息
·
重庆工商大学2016年研究生招生调剂公告
·
国家海洋局第一海洋研究所硕士生2016考
·
2016国家海洋局第一海洋研究所接收硕士
·
2016海南海口市硕士研究生招生复试方案
·
2016年四川农业大学大学招收硕士研究生
·
2016年昆明医科大学硕士研究生招生接收
·
2016年昆明医科大学硕士研究生接收校外
·
2016年昆明医科大学硕士研究生招生接收
·
2016年甘肃中医药大学硕士研究生招生复
·
甘肃中医药大学2016年硕士研究生招生调
·
2016年西南民族大学全日制硕士研究生调
推荐文章
·
2016考研调剂网上调剂系统3月18日开通
·
兰州大学2016考研调剂信息
·
2016考研调剂网站-中国研究生招生信息网
·
南京理工大学2016年考研调剂信息
·
2016浙江财经大学考研调剂信息
·
大理大学2016年考研调剂公告
·
2016哈尔滨理工大学数学专业考研调剂信
·
2016贵州大学艺术学院考研调剂信息
·
2016中国地质大学武汉考研调剂信息
·
华北理工大学2016年考研调剂信息
·
2016厦门大学考研分数线成绩排名查询和
·
河北大学2016年考研调剂信息
·
2016北京林业大学考研调剂信息
·
2016北京航空航天大学考研调剂信息公告
·
江南大学2016年考研调剂信息公告
|
关于我们
|
联系我们
|
版权申明
|
网站导航
|
琼ICP备12003406号