首页
高考
美术高考
成人高考
考研
自考
中考
会考
专升本
高校
公务员
导游考试
更多
自主招生
|
保送生
|
艺术特长生
|
高水平运动员
|
空乘民航招飞
|
军校国防生
|
空军招飞
|
高考作文
|
大学排行榜
|
中考分数线
|
中考查分
3773考试网
-
艺考
-
艺考资讯
- 正文
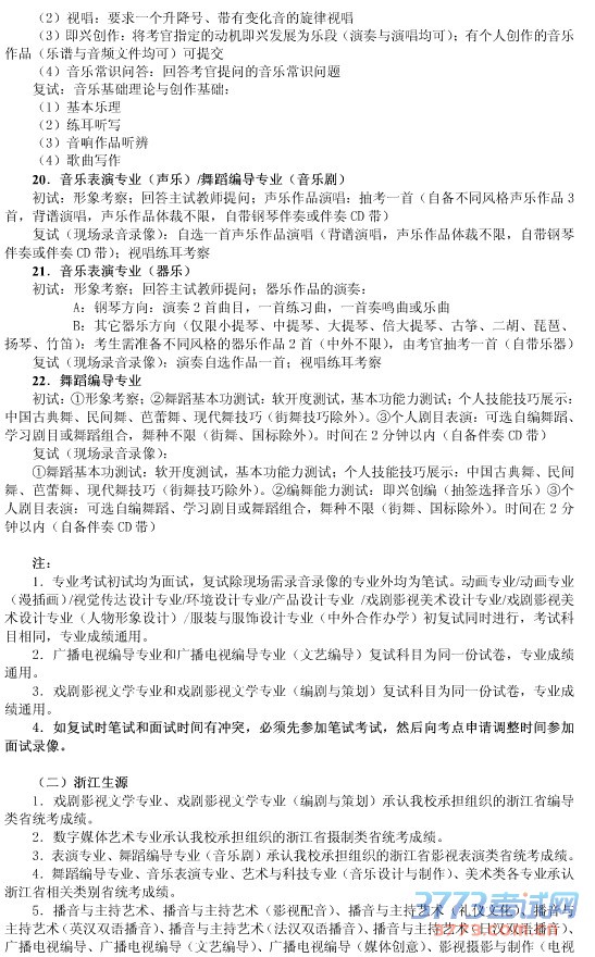
浙江传媒学院2015年艺术类专业考试科目
来源:浙江传媒学院
2015-1-6 20:26:03
浙江传媒学院2015年艺术类专业考试科目
您可能喜欢的文章
浙江传媒学院2015年艺术类专业考试考点报考
浙江传媒学院2015年艺术类招生计划
浙江传媒学院2015年招生简章发布
浙江传媒学院2015年艺术类专业校考报名方式
浙江传媒学院2015年艺术类专业校考报名时间
浙江传媒学院2015年艺术类专业考试和浙江省
2015浙江传媒学院艺术类校考招生简章元旦后
2015中国美术学院浙江传媒学院招生简章元旦
浙江传媒学院2015年艺术类校考和省统考类别
浙江传媒学院2014年艺术类高考录取查询
上一篇文章:
西安美术学院2015年专业校考考点考试时间安排
网站版权与免责声明
①由于各方面情况的不断调整与变化,本网所提供的相关信息请以权威部门公布的正式信息为准.
②本网转载的文/图等稿件出于非商业性目的,如转载稿涉及版权及个人隐私等问题,请在两周内邮件fjksw@163.com联系.
最新文章
·
浙江传媒学院2015年艺术类专业考试科目
·
西安美术学院2015年专业校考考点考试时
·
西安美术学院2015年艺术类录取办法
·
2015上海东海职业技术学院空中乘务专业
·
长沙师范学院2015年艺术类专业考试科目
·
佳木斯大学2015年艺术类专业招生公告
·
蚌埠学院2015年艺术类专业考试科目分值
·
宿州学院2015年艺术类校考专业考试科目
·
黄淮学院2015年艺术类专业考试内容和录
·
济宁学院2015年艺术类专业考试时间科目
·
扬州大学2015年美术音乐类专业考试科目
·
河北师范大学2015年艺术类招生简章发布
·
2015武汉纺织大学湖北美术类招生政策报
·
武汉纺织大学2015年美术类招生政策专业
·
武汉纺织大学2015年美术类专业考试时间
推荐文章
·
西安美术学院2015年专业校考考点考试时
·
西安美术学院2015年艺术类录取办法
·
河北师范大学2015年艺术类招生简章发布
·
上海音乐学院2015年各专业考试科目与内
·
2015上海音乐学院中国音乐史中国传统音
·
上海音乐学院2015年乐理专业基础科目考
·
中央戏剧学院2015年艺术类专业考试时间
·
河北大学2015年艺术类校考专业测试安排
·
大连理工大学2015年艺术类考点报名考试
·
北京服装学院2015年表演类专业报名考试
·
北京服装学院2015年美术类专业报名考试
·
北京服装学院2015年艺术类专业录取原则
·
广州美术学院2015年录取原则和办法
·
同济大学2015年艺术类招生简章发布
·
济南大学2015年艺术类校考专业时间日程
|
关于我们
|
联系我们
|
版权申明
|
网站导航
|
琼ICP备12003406号