首页
高考
美术高考
成人高考
考研
自考
中考
会考
专升本
高校
公务员
导游考试
更多
自主招生
|
保送生
|
艺术特长生
|
高水平运动员
|
空乘民航招飞
|
军校国防生
|
空军招飞
|
高考作文
|
大学排行榜
|
中考分数线
|
中考查分
3773考试网
-
艺考
-
艺考资讯
- 正文
辽宁师范大学2015艺术类专业报名条件录取原则
来源:辽宁师范大学
2015-1-9 10:10:04
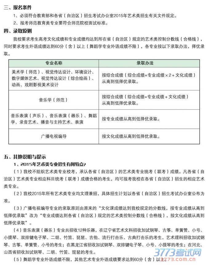
我校艺术类专业报名条件、录取原则及其他说明
您可能喜欢的文章
2015辽宁师范大学非美术类专业招生计划
辽宁师范大学215年美术类专业招生计划
辽宁师范大学2015年艺术类专业招生简章
辽宁师范大学海华学院2015年艺术类专业介绍
辽宁师范大学海华学院2015年艺术类招生简章
辽宁师范大学2014年艺术类录取分数线
辽宁师范大学2014年艺术类专业录取分数线
辽宁师范大学2014年艺术类高考录取查询
2014大连大学辽宁师范大学运动训练专业招生
2014辽宁师范大学艺术类专业报名条件录取原
上一篇文章:
重庆第二师范学院2015年美术类录取规则
网站版权与免责声明
①由于各方面情况的不断调整与变化,本网所提供的相关信息请以权威部门公布的正式信息为准.
②本网转载的文/图等稿件出于非商业性目的,如转载稿涉及版权及个人隐私等问题,请在两周内邮件fjksw@163.com联系.
最新文章
·
辽宁师范大学2015艺术类专业报名条件录
·
重庆第二师范学院2015年美术类录取规则
·
太原师范学院2015年艺术类考点报名测试
·
景德镇陶瓷学院2015年答美术类考生问
·
2015年艺考初试大多从2月下旬开始
·
北京电影学院2015招生咨询微博通道在线
·
中国美院浙江传媒学院2015年招生简章发
·
上饶师范学院2015年艺术类专业考试科目
·
红河学院2015年音乐舞蹈类专业考试科目
·
2015青岛大学美术类专业考试科目合格证
·
云南民族大学2015年舞蹈学民族舞蹈专业
·
中国传媒大学艺术类高职专业与艺术类本
·
平顶山学院2015年艺术专业考试科目
·
北京林业大学2015年设计学类招生常见问
·
安徽大学2015年戏剧影视导演专业报名考
推荐文章
·
景德镇陶瓷学院2015年答美术类考生问
·
2015中央戏剧学院专业考试初一试时间安
·
华东理工大学2015年美术类校考考点时间
·
西安美术学院2015年专业校考考点考试时
·
西安美术学院2015年艺术类录取办法
·
河北师范大学2015年艺术类招生简章发布
·
上海音乐学院2015年各专业考试科目与内
·
2015上海音乐学院中国音乐史中国传统音
·
上海音乐学院2015年乐理专业基础科目考
·
中央戏剧学院2015年艺术类专业考试时间
·
河北大学2015年艺术类校考专业测试安排
·
大连理工大学2015年艺术类考点报名考试
·
北京服装学院2015年表演类专业报名考试
·
北京服装学院2015年美术类专业报名考试
·
北京服装学院2015年艺术类专业录取原则
|
关于我们
|
联系我们
|
版权申明
|
网站导航
|
琼ICP备12003406号