招生考试网
 招生考试网 - 艺考 - 艺考资讯 - 正文

 
2011年苏州大学艺术类专业介绍及考试要求
来源:苏州大学 2010-12-22 16:24:32 【字体:小 大】
2011年苏州大学艺术类专业介绍及考试纲要

一、专业考试科目

★美术类(含艺术设计、美术学(美术教育)、艺术设计学、艺术设计(数码媒体艺术设计)、美术学(插画)专业)(满分400分)









http://2exam.com

★艺术设计(时装表演与服装设计)专业(满分140分)

 

★音乐学(音乐教育)专业(满分200分)

 

★戏剧影视文学(主持人艺术)专业(满分400分)

 

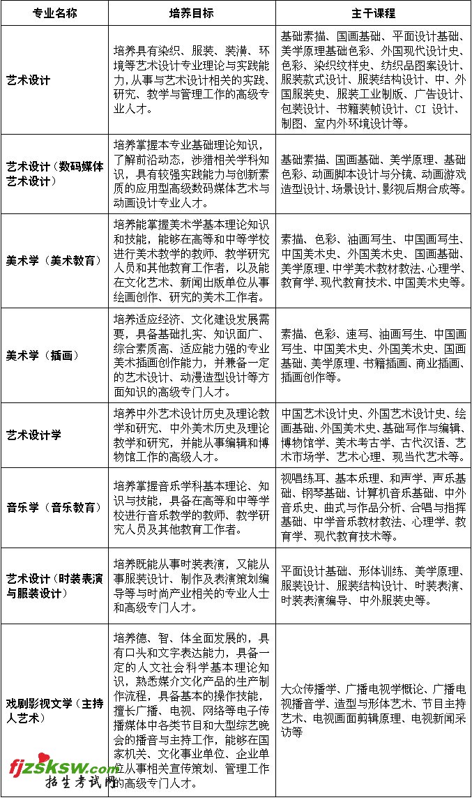
二、专业简介

 

看了这篇文章的网友还关注以下文章


 

  • 上一篇文章:

  • 下一篇文章: 没有了
  • 网站版权与免责声明
    ①由于各方面情况的不断调整与变化,本网所提供的相关信息请以权威部门公布的正式信息为准.
    ②本网转载的文/图等稿件出于非商业性目的,如转载稿涉及版权等问题,请在两周内来电联系.
    最新文章
    热门文章