首页
高考
美术高考
成人高考
考研
自考
中考
会考
专升本
高校
公务员
导游考试
更多
自主招生
|
保送生
|
艺术特长生
|
高水平运动员
|
空乘民航招飞
|
军校国防生
|
空军招飞
|
高考作文
|
大学排行榜
|
中考分数线
|
中考查分
3773考试网
-
艺考
-
招生简章
- 正文
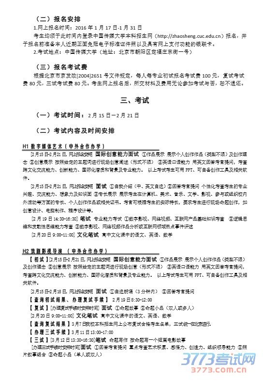
中国传媒大学2016年中外合作办学艺术类招生简章
来源:中国传媒大学
2016-1-18 9:04:55
中国传媒大学2016年中外合作办学艺术类本科招生简章
您可能喜欢的文章
中国传媒大学2016年艺术类招生简章
中国传媒大学出国留学班2016年媒体与传播专
中国传媒大学2015年新疆定向招生视觉传达艺
中国传媒大学2015年艺术类专业校考成绩查询
中国传媒大学2015年播音与主持专业初试合格
2015年中国传媒大学艺术类播音与主持艺术专
中国传媒大学2015年艺术类播音与主持艺术专
2015中国传媒大学音乐表演专业二试合格名单
2015中国传媒大学表演专业三试名单时间地点
2015中国传媒大学艺术类戏剧影视导演专业三
上一篇文章:
中国传媒大学2016年艺术类招生简章
网站版权与免责声明
①由于各方面情况的不断调整与变化,本网所提供的相关信息请以权威部门公布的正式信息为准.
②本网转载的文/图等稿件出于非商业性目的,如转载稿涉及版权及个人隐私等问题,请在两周内邮件fjksw@163.com联系.
最新文章
·
中国传媒大学2016年中外合作办学艺术类
·
中国传媒大学2016年艺术类招生简章
·
2016大连工业大学表演服装表演专业招生
·
2016年辽宁科技大学艺术类专业招生简章
·
2016年河北美术学院山东艺术校考招生简
·
2016年陕西师范大学美术类专业招生简章
·
喀什大学2016年省外艺术类招生简章
·
济南大学2016年山东服装与服饰设计形象
·
喀什大学2016年艺术类招生简章(新疆)
·
2016济南大学山东服装与服饰设计服装表
·
中南林业科技大学2016年广东美术类专业
·
山东科技大学2016年美术类音乐学专业招
·
2016年湖南师范大学艺术类专业考试大纲
·
辽宁科技学院2016年艺术类招生简章
·
2016年河北科技大学艺术类招生简章
推荐文章
·
中国传媒大学2016年中外合作办学艺术类
·
中国传媒大学2016年艺术类招生简章
·
2016年河北美术学院山东艺术校考招生简
·
2016年上海视觉艺术学院校考专业招生简
·
2016年天津音乐学院本科招生考试问题解
·
北京舞蹈学院2016年专业考试考生须知
·
北京舞蹈学院2016年招生简章
·
天津大学2016年艺术类招生简章
·
中国戏曲学院2016年招生简章
·
天津体育学院2016年艺术类专业招生简章
·
武汉体育学院2016年艺术类招生简章
·
2016年武汉体育学院艺术类专业招生简章
·
2016年天津工业大学艺术类专业招生简章
·
山东师范大学2016年艺术类专业招生简章
·
2016天津音乐学院本科招生考试问题解答
|
关于我们
|
联系我们
|
版权申明
|
网站导航
|
琼ICP备12003406号