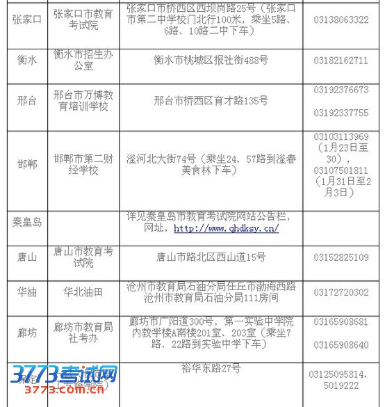
25日,河北省教育考试院公布了2013年上半年教师资格考试(笔试)报名信息确认点名单,包括石家庄、邯郸、张家口、承德在内共11个确认点,考生须在网报时所选考区的报名信息确认点完成现场审核、信息确认、缴纳考试费用等流程。报名信息现场审核时间为1月31日至2月3日。
河北省教育考试院负责人提醒考生,现场审核、信息确认和缴纳考试费用等流程必须由本人履行,他人不得代替。未缴费及未上交确认签字报名信息表的报名信息无效,视为放弃本次报名资格。审核现场不提供信息修改用机,如考生报名信息有误需自行登录网络修改报名信息后再次到现场参加审核,因此请考生确认前登录报名信息网核准本人报考信息,确保信息无误后再到现场参加审核。
现场审核时,考生须持有效身份证件(有效证件包括居民身份证或军人武警人员证件或户口簿)、毕业证书(或在校学籍证明)等材料的原件。信息确认点仅负责报名审核事宜,考试地点请在准考证上查询,为避免拥堵,请尽量在规定时间内提前完成审核。(记者 郑佳)
2013年上半年教师资格考试(笔试)报名信息确认点名单


