学历类
|
阳光高考
研 究 生
自学考试
成人高考
专 升 本
中考
会考
外语类
|
四 六 级
职称英语
商务英语
公共英语
日语能力
资格类
|
公 务 员
报 关 员
银行从业
司法考试
导 游 证
教师资格
财会类|
会 计 证
经 济 师
会计职称
注册会计
税 务 师
工程类
|
一级建造
二级建造
造 价 师
造 价 员
咨 询 师
监 理 师
医学类
|
卫生资格
执业医师
执业药师
执业护士
国际护士
计算机
|
等级考试
软件水平
应用能力
其它类
|
书画等级
美国高考
驾 驶 员
书法等级
少儿英语
报 检 员
单 证 员
出国留学
招生考试网
-
中考网
-
各省中考
-
北京中考
- 正文
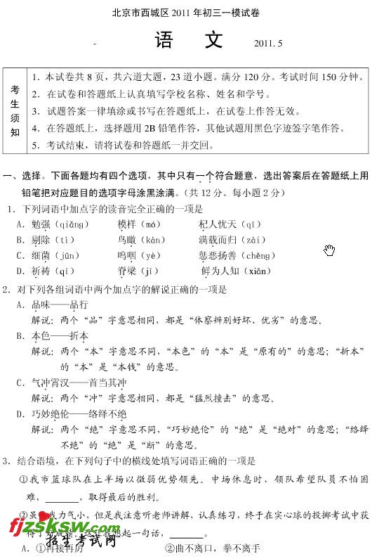
北京西城2011中考语文模拟试题及答案
来源:
云南教育考试院
2011-5-9 15:29:00 【字体:小 大】
1
2
3
4
5
6
7
8
9
10
...
下一页
>>
将这篇文章一键分享到:
2011北京中考体育考试标准调整
北京市2010年中考成绩查询系统
上一个文章:
2011北京中招新西城填报志愿要注意
下一个文章: 没有了
网站版权与免责声明
①由于各方面情况的不断调整与变化,本网所提供的相关信息请以权威部门公布的正式信息为准.
②本网转载的文/图等稿件出于非商业性目的,如转载稿涉及版权等问题,请在两周内来电联系.
热门文章
·
2011年北京中考考试大纲说明发布
·
2010年北京海淀中考录取分数线
·
2010年北京市中考参加补录的统一招生学
·
2010北京市中考中招录取查询系统
·
2010年11中学中考预录分数线公布
·
2010年北京中考分数线28日公布
·
北京中考录取结果7月31日查询
·
2010年北京中考统招初录录取分数线
·
2010年北京市中考部分中学预录分数线
·
2010年北京市中考部分示范高中录取线高
·
2010年北京西城比较靠谱的中考分数线
·
2010北京市66所示范高中共录取1352人
·
2010年石景山区中考分数线查询
·
2010年丰台区中考分数线查询
·
2010年崇文区中考分数线查询
最新文章
·
北京西城2011中考语文模拟试题及答案
·
2011北京中招新西城填报志愿要注意
·
2011北京新东城学生首次集中测试中考体
·
2011年北京中考加分政策已确定
·
北京2011中考体检3月15日开始
·
2011北京中考体检时间为3月15日至4月3
·
2011北京中考宏志中学杏林班招生
·
2011年北京春季高中会考成绩可查
·
2011年北京中考个人艺术特长不再加分
·
2011年北京中考中招的加分政策
·
2011北京中考第二时段报名开始
·
2011北京市25中招收外籍学生招生简章
·
2011北京市第二十五中学中加项目招生简
·
2011年北京中考将取消考生卡
·
2011北京部分区县节后还可中考报名
推荐文章
·
北京西城2011中考语文模拟试题及答案
·
2011年北京中考将取消考生卡
·
2011北京今年中考将取消考生卡
·
2010北京市中考中招提前录取查询开通
·
2010年北京市中考成绩查询系统已开通
·
2001年北京中考成绩查询开始!
·
2010年北京市各区县中考报名时间工作安
·
2010年北京市高中中考中招招生网上报名
·
北京市教育委员会关于做好2010年高级中
·
北京教育考试院2009年中考考试招生工作
·
北京市2009年春季高中会考成绩查询系统
·
北京教育考试院2009年北京市中考网上报