学历类
|
阳光高考
研 究 生
自学考试
成人高考
专 升 本
中考
会考
外语类
|
四 六 级
职称英语
商务英语
公共英语
日语能力
资格类
|
公 务 员
报 关 员
银行从业
司法考试
导 游 证
教师资格
财会类|
会 计 证
经 济 师
会计职称
注册会计
税 务 师
工程类
|
一级建造
二级建造
造 价 师
造 价 员
咨 询 师
监 理 师
医学类
|
卫生资格
执业医师
执业药师
执业护士
国际护士
计算机
|
等级考试
软件水平
应用能力
其它类
|
书画等级
美国高考
驾 驶 员
书法等级
少儿英语
报 检 员
单 证 员
出国留学
招生考试网
-
中考网
-
各省中考
-
江苏中考
-
徐州中考
- 正文
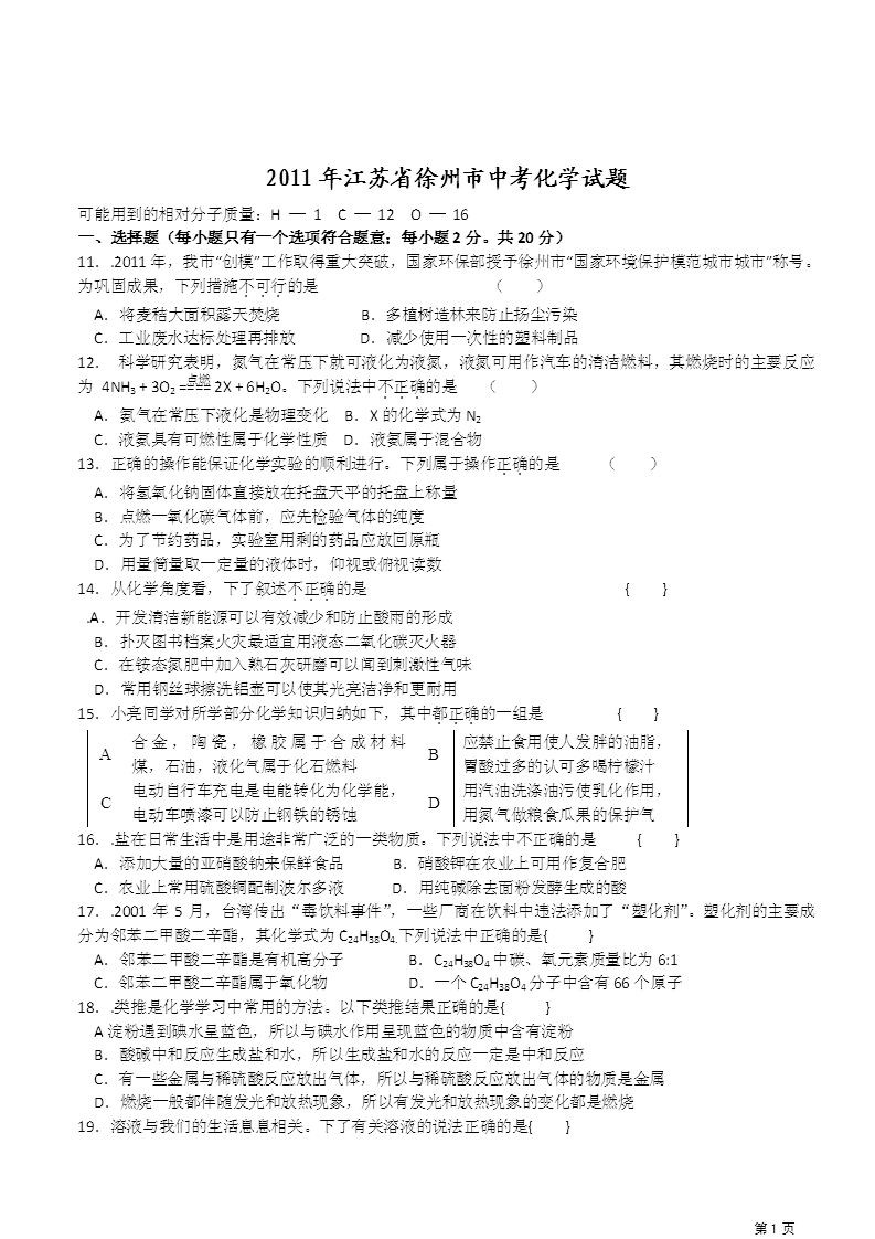
江苏徐州2011中考化学试题及答案
来源:
2exam.com
2011-6-28 14:31:39 【字体:小 大】
1
2
3
4
5
下一页
将这篇文章一键分享到:
北京2011中考语文试题及答案
四川成都2011中考成绩4种方式查询
广西南宁2011中考成绩查询7月9日可查
河北邯郸2011中考成绩查询时间
辽宁鞍山2011中考成绩查询时间:7月11日
安徽合肥2011中考最低录取控制线及分数段
福建泉州2011中考物理试题及答案
上海2011中考数学试题及答案
上一个文章:
2011丰县中考分数查分电话丰县中考成绩查询
下一个文章: 没有了
网站版权与免责声明
①由于各方面情况的不断调整与变化,本网所提供的相关信息请以权威部门公布的正式信息为准.
②本网转载的文/图等稿件出于非商业性目的,如转载稿涉及版权等问题,请在两周内来电联系.
热门文章
·
2011中考成绩今晚可查 成绩及总分均精
·
2011徐州中考化学试题试卷及参考答案
·
江苏徐州2011中考时间安排
·
2010徐州中考成绩查询开始16889955
·
徐州2010年中考方案公布 总分736分
·
徐州市2010年高中中考招生工作意见
·
2010年徐州市高中教育(中考)招生工作日
·
2010年徐州市中考考试时间
·
徐州市教育局2010年徐州市中考方案
最新文章
·
江苏徐州2011中考化学试题及答案
·
2011丰县中考分数查分电话丰县中考成绩
·
2011沛县中考分数查分电话沛县中考成绩
·
2011睢宁中考分数查分睢宁县中考成绩查
·
2011新沂市中考成绩查询分数新沂招考网
·
2011新沂市中考分数查分电话网址成绩查
·
2011年徐州教育网徐州中考分数查询成绩
·
2011徐州中考分数查询查分电话网址
·
徐州2011中考成绩查询、徐州市中考查分
·
2011中考成绩今晚可查 成绩及总分均精
·
2011徐州中考化学试题试卷及参考答案
·
2011邳州中考成绩查询查分时间
·
2011邳州中考志愿填报及考试时间
·
2011邳州高中中考招生计划与招生学校
·
2011年邳州市高中中考招生工作意见
推荐文章
·
2011中考成绩今晚可查 成绩及总分均精
·
2010徐州中考成绩查询开始16889955
·
徐州市2010年高中中考招生工作意见