首页
高考
美术高考
成人高考
考研
自考
中考
会考
专升本
高校
公务员
导游考试
更多
自主招生
|
保送生
|
艺术特长生
|
高水平运动员
|
空乘民航招飞
|
军校国防生
|
空军招飞
|
高考作文
|
大学排行榜
|
中考分数线
|
中考查分
3773考试网
-
艺考
-
招生简章
- 正文
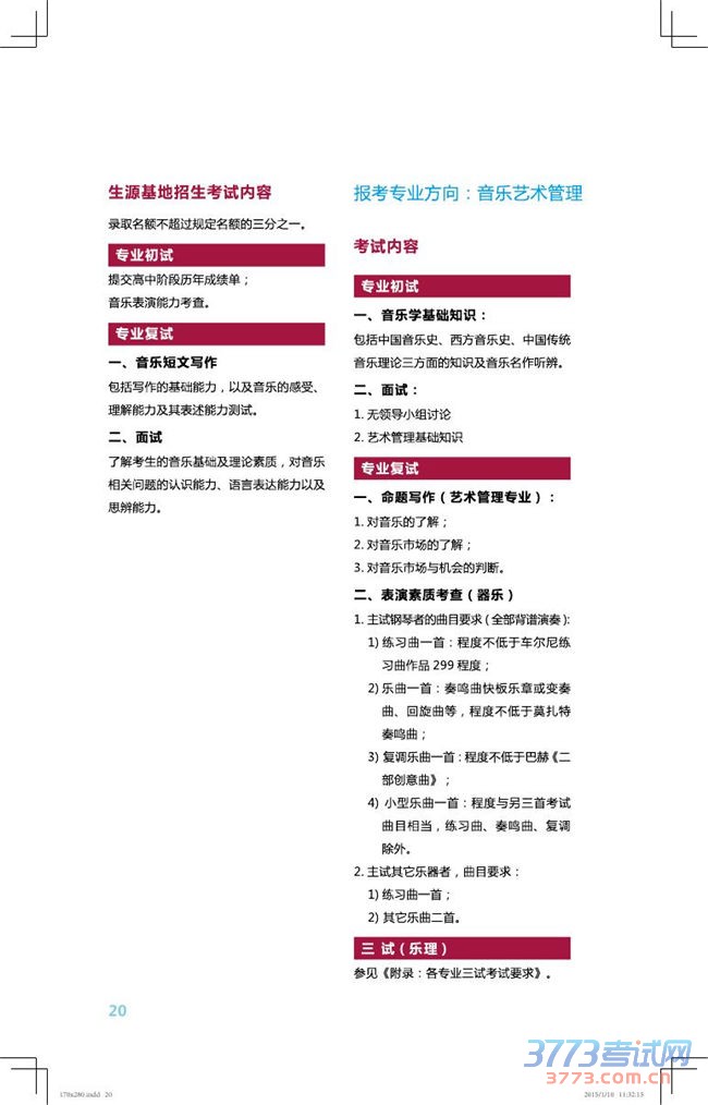
中央音乐学院2015年本科招生简章(图片版)
来源:中央音乐学院
2015-1-14 11:07:58
上一页
1
2
3
4
5
6
7
下一页
您可能喜欢的文章
中央音乐学院音乐治疗专业2015年即兴伴奏曲
中央音乐学院2015年招生简章发布
中央音乐学院2015年专业考试报名时间
2015年中央音乐学院音乐学系生源基地进入复
2015中央音乐学院美术类校考时间专业考点(江
中央音乐学院2015年寒假全国音乐等级考试音
2015年中央音乐学院寒假考级简章
中央音乐学院音乐考级江西设五考点
中央音乐学院2014年艺术类合格人员名单分数
中央音乐学院2014河北艺术类专业校考合格考
上一篇文章:
中央音乐学院音乐治疗专业2015年即兴伴奏曲目清单
网站版权与免责声明
①由于各方面情况的不断调整与变化,本网所提供的相关信息请以权威部门公布的正式信息为准.
②本网转载的文/图等稿件出于非商业性目的,如转载稿涉及版权及个人隐私等问题,请在两周内邮件fjksw@163.com联系.
最新文章
·
中央音乐学院2015年本科招生简章(图片版
·
中央音乐学院音乐治疗专业2015年即兴伴
·
广东财经大学2015年艺术类专业校考时间
·
山东科技大学2015年艺术类招生简章
·
星海音乐学院2015年专业考试大纲
·
星海音乐学院2015年专业考试相关规定及
·
星海音乐学院2015年本科招生简章
·
星海音乐学院2015年招生简章暨考试大纲
·
中央音乐学院2015年招生简章发布
·
上海视觉艺术学院2015年SIVA德稻实验班
·
2015上海视觉艺术学院表演时尚表演与推
·
2015上海视觉艺术学院广播电视编导专业
·
2015上海视觉艺术学院播音与主持艺术专
·
上海视觉艺术学院2015年表演专业考试流
·
上海视觉艺术学院2015年招生简章发布
推荐文章
·
星海音乐学院2015年专业考试大纲
·
星海音乐学院2015年招生简章暨考试大纲
·
中央音乐学院2015年招生简章发布
·
上海视觉艺术学院2015年招生简章发布
·
华南农业大学2015年艺术类招生简章
·
云南艺术学院2015年山西招生简章
·
重庆大学艺术学院2015年招生简章
·
重庆工商大学2015年美术类招生简章
·
四川文化艺术学院2015年四川招生简章
·
解放军艺术学院2015年艺术类招生对象录
·
解放军艺术学院2015年专业考试时间安排
·
东华大学2015年艺术类招生简章
·
重庆邮电大学2015年艺术类招生简章
·
山东工艺美术学院2015年招生咨询平台开
·
山东工艺美术学院2015年山东艺术类招生
|
关于我们
|
联系我们
|
版权申明
|
网站导航
|
琼ICP备12003406号