3773考试网
 3773考试网 - 艺考 - 招生简章 - 正文

北京服装学院2016年艺术类专业招生简章

来源:北京服装学院 2016-1-11 17:39:45

北京服装学院 2016 年艺术类本科专业招生简章
 
北京服装学院是我国第一所以服装命名的公办全日制普通高等学校。56 年来,学校依托纺织服装行业和文化创意产业,构建起了“艺术教育与工程教育、管理教育相结合,民族服饰文化与现代设计理念相结合,理论教学与实践教学相结合”的现代服装教学体系,形成了从本科到博士完整的人才培养体系。学校以鲜明的办学特色、突出的学科优势、较强的综合实力,确立了在我国服装高等教育、设计教育领域的重要地位。学校在服务国家重大项目中成绩显著,圆满完成了 2008 年北京奥运会、残奥会系列服装,神舟系列航天服饰及舱内用鞋,
建国 60 周年群众游行方队,及 2014 年 APEC 会议领导人服装等设计研发工作。“既充满了中
国传统元素,又体现了现代气息”的“新中装”赢得了全世界的赞誉。
 学校始终将人才培养放在第一位,毕业生就业率保持在 95%以上,近几年创业率达 7%以
上,众多校友已成为纺织服装行业、文化创意产业的业界翘楚。当前,学校立足北京,辐射
全国,面向世界,加快教学研究型高校的建设步伐,为建成国内一流、国际知名的纺织服装
高校而努力奋斗!
 2016 年我校艺术类专业面向全国招生,欢迎考生积极报考!
 
一、报考条件
1.符合下列条件的人员,可以申请报考:
(1)遵守中华人民共和国宪法和法律;
(2)高级中等教育学校毕业或具有同等学力;
(3)身体健康,符合教育部、卫生部、中国残疾人联合会颁布的《普通高等学校招生体
检工作指导意见》的规定;
(4)省级艺术类专业统考合格者(省统考未涉及到的专业除外)。
2.下列人员不得报考:
(1)具有高等学历教育资格的高等学校的在校生;
(2)高级中等教育学校非应届毕业的在校生;
(3)在高级中等教育阶段非应届毕业年份以弄虚作假手段报名并违规参加普通高校招
生考试(包括全国统考、省级统考和高校单独组织的招生考试)的应届毕业生; 2
 
(4)因违反国家教育考试规定,被给予暂停参加高校招生考试处理且在停考期内的考
生;
(5)因触犯刑法已被有关部门采取强制措施或正在服刑者。
 
二、招生计划
我校为参照“独立设置本科艺术院校招生”的高校,面向全国招生,不编制分省招生计
划,文理兼收。
2016 年艺术类专业招生计划
所在
院系
报名专业(招考方向)
及代码
专业名称 招生人数
学 制 /
学历
学 费
( 元 /
年)
服装艺
术与工
程学院
服装与服饰设计(130505) 服装与服饰设计 198
四年/
本科
10000
表演(服装表演)(130301) 表演(服装表演)
40
(男生 6 人,女生 34 人)
表演(广告传播)(130301) 表演(广告传播)
20
(男生 6 人,女生 14 人)
艺术设
计学院
设计学类(1305)
产品设计
视觉传达设计
环境设计
摄影
动画
数字媒体艺术
343
造型艺
术系
美术学类(1304)
绘画
雕塑
公共艺术
61
商学院 视觉传达设计(130502)
视觉传达设计(时尚
广告设计实验班)
15
注:
①以上计划不含面向北京生源的艺术类专业“双培”、“外培”招生计划。待计划下达
后,学校将另行组织专业考试。
②艺术设计学院设计学类的学生,入校后选拔 20 人进入艺工融合联合教学实验班学
习;其他学生在入学后第二学年,根据日常各科目课业成绩、个人志愿及分专业考核情况确
定专业及方向。包括产品设计(纺织品设计)、产品设计(珠宝首饰设计)、产品设计(鞋
品设计)、产品设计(箱包设计)、产品设计(家居用品设计)、视觉传达设计、环境设计、
摄影、动画、数字媒体艺术专业。 3
 
③造型艺术系美术学类的学生,入校后依据综合成绩、结合个人发展志愿确定专业及方
向,其中绘画(油画)13 人、绘画(中国画)14 人、雕塑 17 人、公共艺术 17 人。
 
 三、报名方式及专业考试安排
 我校艺术类专业考试分为美术类和表演类两类,请考生正确选择专业类别报名。
(一)美术类考试的专业为服装与服饰设计、设计学类、美术学类、视觉传达设计(时
尚广告设计实验班)(考生只能从以上 4 个报名专业中选择 1 个报考)
1.选择在北京、沈阳、杭州、郑州、佛山、成都考点考试
(1)网上报名、交费及确认
考生一律在北京服装学院本科生招生网 http://bkzs.bift.edu.cn/上报名、交费及网上
确认。
步骤 时间 要求
第一步:
网上报名
网上交费
2016 年 1 月 23 日--2 月 21 日,逾期不再
补报
(根据广东省招办的规定,广东籍考生网
上报名时间截止到 2 月 13 日)
请使用 IE 类浏览器登录系统,并上传近期一寸
电子版彩色(白底)证件照片;报名前到银行办
理具有网上交费功能的银联卡。
第二步:
网上确认
2016 年 2 月 22 日--2 月 23 日
从网上确认系统中自行打印《考生信息登记表》
及《准考证》,未进行网上确认的视为报名无效,
不得参加考试。
(2)专业考试安排
考点 考点名称 考点地址 考试时间
北京 北京服装学院
北京市朝阳区樱花园东街甲 2 号
北京市朝阳区芍药居甲 1 号
2 月 25 日或 2 月 26 日
沈阳 鲁迅美术学院附中 辽宁省沈阳市大东区望花中街 146 号 2 月 25 日
杭州 浙江理工大学 浙江省杭州市下沙高教园区 2 号大街 928 号 2 月 25 日
郑州 郑州市第二十四中学 河南省郑州市建设西路 109 号 2 月 25 日
佛山 佛山市南海区艺术高中 广东省佛山市南海区桂城天佑四路 2 号 2 月 26 日
成都 成都市武侯高中 四川省成都市武侯区簇桥文盛路 1 号 2 月 28 日
 
 2.选择在长沙、石家庄、济南考点考试
 考生需按下列规定的时间到考点指定的网站或现场进行报名并参加专业考试。
 4
 
考点 考点名称 考点(报名)地址
网上(现场)
报名时间
考试时间
长沙 湖南省教育考试院
湖南省高校招生考试信息管理平
http://www.hneao.cn/ks
2 月 22 日--23 日 2 月 25 日
石家庄 石家庄信息工程职业学院 河北省石家庄市高新区信工路18号
2 月 23 日--24 日
(现场报名)
2 月 26 日
济南 山东省教育招生考试院
山东省招生考试院网站
http://wsbm.sdzk.gov.cn/art
1 月 18 日—2 月
23 日
2 月 26 日
 
3.选择考点注意事项
(1)根据各省文件规定,河北、湖南、广东籍考生只能在生源所在省内考点参加考试,
石家庄、长沙、佛山、济南、郑州考点不接收其他省份考生参加考试;河南籍考生只能在郑
州或北京考点考试。考生须自觉遵守以上规定,违反者取消考试成绩。
(2)选择在北京考点参加考试的考生任选一天参加考试,考试时间将在网上确认时确
定。因北京考点容量有限,当天考场安排额满即止,考生可以选择其它时间或考点参加考
试。
考生只能选择一个考点报名、确认和考试,多次考试者,以所参加的第一次考试成绩为
最终成绩,其它成绩无效。
 
4.专业考试科目及要求
考试科目 考试目的 考试时间 考试形式 试卷规格
色彩(水粉)
(满分 100 分)
测试考生对色彩的感知能力、色彩关系的把
握能力和色彩技法的表现能力
2.5 小时
默写 八开
创意速写
(满分 100 分)
测试考生速写和创意图形的能力。速写测试
考生运用写实手法的能力和物象比例结构关
系的把握能力;创意图形测试考生的想象力
和表现力
1.5 小时
素描
(满分 100 分)
测试考生对物象的形体、结构、比例、空间
质感等方面的认识、理解、表现和塑造能力
2.5 小时
注:我校统一提供考试纸,考生需准备画笔、颜料和画板等考试用具。
 
(二)表演类考试的专业为表演(服装表演)、表演(广告传播)(考生只能从以上 2 个
报名专业中选择 1 个报考)
1.网上报名及交费
时间:2016 年 1 月 13 日--1 月 22 日 5
 
考生一律在此时间登录北京服装学院本科生招生网http://bkzs.bift.edu.cn/报名并网
上交费(注:请使用 IE 类浏览器登录系统),报名前到银行办理具有网上交费功能的银联
卡。
考生交费后须自行打印《考生信息登记表》及《准考证》参加考试。
 
2.专业考试安排
专业名称
资格审核
及测体
初试
时间及考试内容
 复试
时间及考试内容
表演
(服装表演)
1 月 23 日
1 月 24 日
(a)形体观察:对考生形体条
件进行综合评定;
(b)模特技巧:考查考生步
态、姿态等。
(1 月 24 日 24 时前公布参加
复试考生名单)
1 月 25 日
(a)形体观察:对考生形体条件进行综合评定;
(b)模特技巧:考查考生步态、姿态、表现力、
乐感等;
(c)才艺表演:考查考生的表现力、节奏感、乐
感、肢体的协调性和灵活性。(表演服装自备、
时长 2 分钟以内);
(d)口试:考查考生知识面及语言表达能力。
表演
(广告传播)
1 月 25 日
1 月 26 日
(a)形体观察:对考生形体条
件进行综合评定;
(b)模特技巧:考查考生步
态、姿态等。
(1 月 26 日 24 时前公布参加
复试考生名单)
1 月 27 日
(a)形体观察:对考生形体条件进行综合评定;
(b)镜前展示:根据所给道具表现造型,考查考
生姿态、造型、表现力、乐感等;
(c) 才艺表演:考查考生的表现力、节奏感、乐
感、肢体的协调性和灵活性。(表演服装自备,
时长 2 分钟以内);
(d)口试:考查考生知识面及语言表达能力。
(自备散文、现代诗、小说片段等稿件朗诵,时
长 1 分钟以内)
注:测体及初试、复试地点均在北京服装学院校本部(北京市朝阳区樱花园东街甲 2
号),具体地点以准考证为准。考试要求详见《北京服装学院 2016 年表演专业考生须知》。
 
(三)报考审核和考试纪律要求
考生必须持下列材料参加我校专业考试:①身份证原件;②网上确认后打印的《考生信
息登记表》及《准考证》;③所在省(市)级招生办公室签发的 2016 年艺术类专业统一考试
准考证(省统考未涉及到的专业除外)。考试时,须经过考生身份验证和信息审核。凡身份
验证或审核不符合报考条件的、提供虚假材料的,取消考生报考资格,后果自负。
我校将对所有考生参加省级艺术类专业统考(省统考未涉及到的专业除外)成绩进行审
核,对未达到生源省份艺术类专业省统考本科资格的考生取消其校考成绩。 6
 
考生在参加专业考试过程中,必须遵守国家高考考试纪律及北京服装学院相关考试规定。
对违反纪律和规定,影响考试公平、公正行为的考生,将依据《国家教育考试违规处理办法》
进行处理,并将处理结果上报考生所在地省级招生办公室。
 
(四)专业考试成绩查询
 按教育部规定,我校确定的校考合格人数不超过相应专业招生计划数的 4 倍。考生于
2016 年 4 月 15 日后可登录我校本科招生网 http://bkzs.bift.edu.cn/查询专业考试成绩,专业
成绩合格的考生自行下载打印《北京服装学院艺术类专业考试合格证书》,我校将不再邮寄。
 
 四、录取
 学校从符合生源省份艺术类报考条件、录取规定及下述条件的考生中择优录取。
 (一)取得省级艺术类专业统考相应专业合格证书(省统考未涉及到的专业除外)及我
校专业考试合格证书,并且填报高考志愿须与我校专业考试合格证书上的专业一致;
(二)艺术类专业考生的政策性照顾加分在投档时计入文化考试总成绩,录取时不计入;
(三)文化考试总成绩达到我校规定的要求。按照以下原则录取:
报名专业(招考方向)
及代码
专业名称 录取原则
服装与服饰设计(130505) 服装与服饰设计
考生文化考试总成绩在达到我校划定分数线(生
源省份本科一批录取控制分数线的 60%和生源省
份艺术本科录取控制分数线的高者)的基础上,
且外语科目成绩不得低于 60 分(150 分制),按
照综合成绩从高分到低分择优录取,如果综合成
绩相等,优先录取专业考试总成绩高的考生。
设计学类(1305)
产品设计
视觉传达设计
环境设计
摄影
动画
数字媒体艺术
美术学类(1304)
绘画
雕塑
公共艺术
视觉传达设计(130502)
视觉传达设计(时尚广告
设计实验班)
表演(服装表演)(130301) 表演(服装表演)
考生文化考试总成绩在达到生源省份艺术本科
录取控制分数线的基础上,按照专业考试成绩从
高分到低分择优录取。如果专业考试成绩相等,
优先录取文化折算成绩高的考生。
表演(广告传播)(130301) 表演(广告传播)
 
 
 7
 
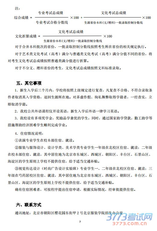
注:
 专业考试总成绩 文化考试总成绩
综合成绩 = ×100 + ×100
 专业考试合格分数线 生源省份本科(文/理科)一批录取控制分数线
 
 文化考试总成绩
文化折算成绩 = ×100
 生源省份本科(文/理科)一批录取控制分数线
对于合并本科批次的省份,一批录取控制分数线按照考生所在省份的相关规定执行。
对于艺术类文化考试(高考)满分与普通类文化考试(高考)满分分值不同的省份,将
对考生文化考试总成绩按照普通类满分值进行折算。
对于不分文、理科省份的考生,文化考试总成绩按照文科标准录取。
 
 五、其它事项
1.新生入学后三个月内,学校将按照上级规定进行复查,凡复查不合格、不符合录取条
件者取消其入学资格,退回生源所在地。对弄虚作假、徇私舞弊取得学籍者,一经查实,立
即取消学籍。
2.我校公共外语课程仅开设英语,新生入学后外语一律学习英语。
3.我校设有多项奖学金,奖励品学兼优的学生;同时,通过国家助学贷款,勤工助学等
措施帮助经济困难学生顺利完成学业。
4.住宿情况说明:
①表演专业学生在校本部住宿、就读。
②服装与服饰设计、设计学类、美术学类专业学生一年级在北校区住宿、就读;二年级
在校本部住宿、就读,其中居住地为北京市东城区、西城区、朝阳区、丰台区、石景山区、
海淀区的学生原则上学校不提供住宿,给予适当交通补贴。
③视觉传达设计(时尚广告设计实验班)专业学生一、二年级在北校区住宿、就读;三
年级在芍药居校区住宿、就读,其中居住地为北京市东城区、西城区、朝阳区、丰台区、石
景山区、海淀区的学生原则上学校不提供住宿,给予适当交通补贴。
确有住宿困难者,可按程序提出住宿申请,根据实际情况,经审批提供住宿。
 
六、联系方式
通讯地址:北京市朝阳区樱花园东街甲 2 号北京服装学院招生办公室 8
 
邮政编码:100029
咨询电话:
招生办公室 010-64288364 或 64288375
服装艺术与工程学院 010-64288183 艺术设计学院 010-64288286
造型艺术系 010-64288016 商学院 010-64288247
监督电话:010-64277631
学校网址:http://www.bift.edu.cn/
招生网址:http://bkzs.bift.edu.cn/
电子邮箱:bf64288364@sina.com
微信公众号:
 









1





1


 



  • 上一篇文章:
  • 网站版权与免责声明
    ①由于各方面情况的不断调整与变化,本网所提供的相关信息请以权威部门公布的正式信息为准.
    ②本网转载的文/图等稿件出于非商业性目的,如转载稿涉及版权及个人隐私等问题,请在两周内邮件fjksw@163.com联系.
    最新文章


    | 关于我们 | 联系我们 | 版权申明 | 网站导航 |
    琼ICP备12003406号