导航:
招生考试网
>>
艺术体育联考
>>
招生简章
>> 文章正文
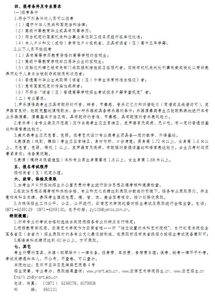
云南艺术学院2009年湖南省招生简章
整理自:云南艺术学院
2009-1-22 19:23:07
点此查看更多关于
云南艺术学院
的文章!
上一篇文章:
北方工业大学2009年艺术设计专业招生答考生问
下一篇文章: 没有了
【
发表评论
】【
加入收藏
】【
告诉好友
】【
打印此文
】【
关闭窗口
】
网站版权与免责声明
①
由于各方面情况的不断调整与变化
,本网所提供的相关信息请以权威部门公布的正式信息为准.
②本网转载的文/图等稿件出于非商业性目的,如转载稿涉及版权等问题,请在两周内来电联系.
最新文章
·
云南艺术学院2009年湖南省招生简章
·
北方工业大学2009年艺术设计专业招生答考
·
2009年石家庄铁道学院艺术类专业招生简章
·
河北师范大学2009年艺术类专业面向省外招
·
2009年河北大学艺术类专业招生简章
·
河北科技大学2009年服装设计与表演类专业
·
德州学院2009年音乐类专业招生考试报考须
·
德州学院2009年美术、音乐、体育类专业招
·
山东大学2009年艺术类专业招生简章
·
华中科技大学2009年艺术类专业招生简章
相关文章
云南艺术学院2008年云南省各专业文化最低控制线
2009年云南艺术学院非统考云南省各专业合格分数线
云南艺术学院非统考专业昨日报名结束
2008年云南艺术学院艺考成绩查询
云南艺术学院招生办公室成绩及录取情况查询系统
2008年云南艺术学院成绩及录取情况查询系统
云南艺术学院2008年招生考点设置
云南艺术学院2008年招收专业、学制及收费
云南艺术学院2008年省外招生简章
云南艺术学院电影电视艺术系2008年考前班招生简章
专题栏目
·
各类考试成绩查询|录取查询|网上报名系统
·
各类考试报名时间|考试时间提醒
·
各类考试机构联系方式
·
香港澳门内地高考招生|华侨港澳台联招
·
军校|国防生|空军招飞
·
2009年自主招生|保送生|小语种
·
各类毕业证书证书样本
·
独立学院|二级学院高考招生
·
历年中国大学及研究生院排行榜
·
高考满分作文|高考作文汇总
·
高考志愿填报指导|平行志愿
·
2009年高水平运动员|体育特长生招生
·
2009年高考报名|艺术类高考报名
·
2009年艺术特长生招生
·
空乘招生|空姐空哥|民航招飞
资料库
·
教育部2009年学科评估高校排名结果
·
2003~2009年广西区大学前4名排行榜
·
2003~2009广东省大学前10名排行榜
·
2003~2009福建省大学前4名排行榜
·
2003~2009年北京市大学前20名排行榜
·
2003~2009年安徽省大学前8名排行榜
·
2003~2009甘肃省大学前3名
·
2003~2009贵州省大学前3名
·
2003~2009河北省大学前8名
·
2003~2009河南省大学前8名
·
2003~2008黑龙江省大学前8名排行榜
·
2003~2009年湖北省大学前10名排行榜
·
2003~2009年山西省大学排行前5名
·
2003~2009浙江省大学前7名
·
2003~2008湖南省大学前6名
·
2003~2009吉林省大学前8名
·
2003~2009江苏省大学前13名
·
2003~2009江西省大学前5名
·
2003~2009辽宁省大学前12名
·
2003~2009内蒙古区大学前3名
·
2003~2009山东省大学前12名
·
2003~2009陕西省大学前10名
·
2003~2009上海市大学前10名
·
2003~2009四川省大学前8名
·
2003~2009天津市大学前6名
·
2003~2009新疆区大学前3名
·
2003~2009云南省大学前4名
·
2003~2009重庆市大学前5名
·
2009年中国民办大学排行榜前20强
·
2009年中国一般大学排行榜前30强
·
2009年中国重点大学排行榜
·
2009年中国一流大学名单榜单对比
·
本科专业目录
·
2009年有资格进行自主招生的高校名单
·
008年度同意撤销的高等学校本科专业名单
·
008年度需评估的高等学校医学类专科专业名
·
008年度经教育部审批不同意设置的高等学校
·
008年度经教育部审批同意设置的高等学校医
·
008年度经教育部审批不同意设置的高等学校
·
008年度经教育部备案或审批同意设置的高等
·
008年度经教育部备案或审批同意设置的高等
·
008年度经教育部备案或审批同意设置的高等
·
008年度经教育部备案或审批同意设置的高等
·
008年度经教育部备案或审批同意设置的高等
·
008年度经教育部备案或审批同意设置的高等
·
008年度经教育部备案或审批同意设置的高等
·
008年度经教育部备案或审批同意设置的高等
·
008年度经教育部备案或审批同意设置的高等
·
008年度经教育部备案或审批同意设置的高等
·
008年度经教育部备案或审批同意设置的高等
·
008年度经教育部备案或审批同意设置的高等
·
008年度经教育部备案或审批同意设置的高等
·
008年度经教育部备案或审批同意设置的高等
·
008年度经教育部备案或审批同意设置的高等
·
008年度经教育部备案或审批同意设置的高等
·
008年度经教育部备案或审批同意设置的高等
·
008年度经教育部备案或审批同意设置的高等
·
008年度经教育部备案或审批同意设置的高等
·
008年度经教育部备案或审批同意设置的高等
·
008年度经教育部备案或审批同意设置的高等
·
008年度经教育部备案或审批同意设置的高等
·
008年度经教育部备案或审批同意设置的高等
·
008年度经教育部备案或审批同意设置的高等
·
008年度经教育部备案或审批同意设置的高等
·
008年度经教育部备案或审批同意设置的高等
·
008年度经教育部备案或审批同意设置的高等
·
008年度经教育部备案或审批同意设置的高等
·
008年度经教育部备案或审批同意设置的高等
·
008年度经教育部备案或审批同意设置的高等
·
008年度经教育部备案或审批同意设置的高等
·
008年度经教育部备案或审批同意设置的高等
·
008年度教育部不同意增设的第二学士学位专
·
008年度教育部同意增设的第二学士学位专业
·
2008年中国高校代表性富豪校友名单
·
2008年中国富豪就读高校地区分布情况
·
2008中国高校富豪校友排行榜
·
1999-2008年中国造富大学排行榜
·
2009年中国研究型大学创新环境排名名单
·
中国37所研究型大学名单及地域分布
·
2009年中国一流大学简介