学历类
|
阳光高考
研 究 生
自学考试
成人高考
专 升 本
中考
会考
外语类
|
四 六 级
职称英语
商务英语
公共英语
日语能力
资格类
|
公 务 员
报 关 员
银行从业
司法考试
导 游 证
教师资格
财会类|
会 计 证
经 济 师
会计职称
注册会计
税 务 师
工程类
|
一级建造
二级建造
造 价 师
造 价 员
咨 询 师
监 理 师
医学类
|
卫生资格
执业医师
执业药师
执业护士
国际护士
计算机
|
等级考试
软件水平
应用能力
其它类
|
书画等级
美国高考
驾 驶 员
书法等级
少儿英语
报 检 员
单 证 员
出国留学
招生考试网
-
中考网
-
各省中考
-
四川中考
-
雅安中考
- 正文
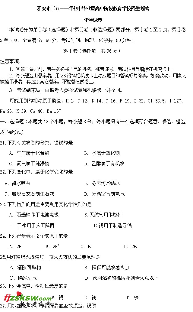
四川雅安2011年中考化学试题及答案
来源:
2exam.com
2011-6-15 20:50:02 【字体:小 大】
1
2
3
4
5
6
7
下一页
将这篇文章一键分享到:
2011年湖州中考物理试题及答案
杭州2011年中考物理试题及答案
浙江衢州2011年中考物理试题及答案
大连2011年中考物理试题及答案
重庆2011年中考物理试题及答案
四川达州2011年中考语文试题及答案
浙江义乌2011年中考物理试题及答案
浙江杭州2011年中考语文试题及答案
上一个文章:
2011雅安中考录取时间及录取方式
下一个文章: 没有了
网站版权与免责声明
①由于各方面情况的不断调整与变化,本网所提供的相关信息请以权威部门公布的正式信息为准.
②本网转载的文/图等稿件出于非商业性目的,如转载稿涉及版权等问题,请在两周内来电联系.
热门文章
此栏目下没有热点文章
最新文章
·
四川雅安2011年中考化学试题及答案
·
2011雅安中考录取时间及录取方式
·
2011雅安中考录取加分录取照顾政策
·
2011雅安中考录取分数线及录取批次
·
2011雅安中考高中招生计划
·
2011雅安市中考填报志愿政策时间
·
2011雅安市中考成绩查询查分时间
·
2011雅安高中中考考试时间
·
雅安市教育局2011年高中中考招生实施规
·
雅安市招生考试网 www.yazsks.com
推荐文章
·
四川雅安2011年中考化学试题及答案
·
雅安市教育局2011年高中中考招生实施规