首页
高考
美术高考
成人高考
考研
自考
中考
会考
专升本
高校
公务员
导游考试
更多
自主招生
|
保送生
|
艺术特长生
|
高水平运动员
|
空乘民航招飞
|
军校国防生
|
空军招飞
|
高考作文
|
大学排行榜
|
中考分数线
|
中考查分
3773考试网
-
高考
-
高考模拟题
-
高考英语
- 正文
北京
上海
广东
山东
江苏
浙江
湖北
四川
天津
陕西
湖南
福建
重庆
安徽
辽宁
江西
海南
宁夏
吉林
山西
广西
云南
新疆
黑龙江
青海
甘肃
西藏
河北
贵州
河南
内蒙古
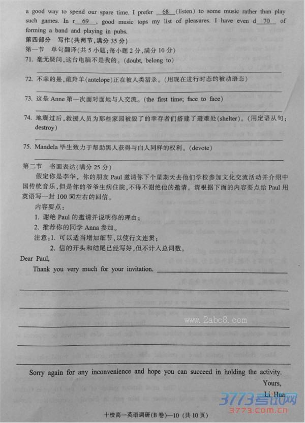
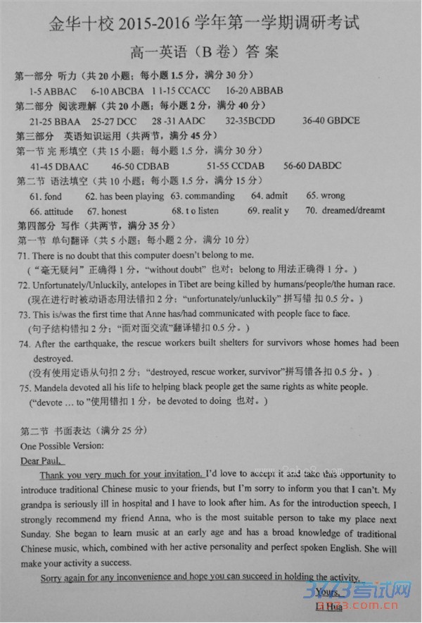
2016金华十校第一学期调研英语试题及答案
来源:2exam.com
2016-2-1 22:49:51
上一页
1
2
3
4
5
您可能喜欢的文章
2016浙江高考报名 浙江省教育考试院解答报名
2016浙江高职提前招生时间日程安排
2016浙江三位一体招生试点院校名单(省内地方
2016浙江省高职提前招生试点管理暂行办法
2016浙江高职提前招生试点高校名单
2015浙江高职单考单招报名系统入口
2016浙江高考网上报名开始 报名截至2月29日
2016浙江高职提前招生信息公布 最多可报考5
2016浙江高职提前招生办法公布 共35所院校
2016杭州一模数学试题及答案评分标准
上一个文章:
2016年通辽市高三期末质检英语试题及答案
网站版权与免责声明
①由于各方面情况的不断调整与变化,本网所提供的相关信息请以权威部门公布的正式信息为准.
②本网转载的文/图等稿件出于非商业性目的,如转载稿涉及版权及个人隐私等问题,请在两周内邮件fjksw@163.com联系.
最新文章
·
2016金华十校第一学期调研英语试题及答
·
2016年通辽市高三期末质检英语试题及答
·
新余市2015-2016学年度期末质检高二英语
·
2016上海嘉定区高三一模英语试题及答案
·
驻马店2015~2016学年度第一学期期终高
·
2016宿州一模英语答案及评分标准
·
2016合肥一模英语答案及评分标准发布
·
2016温州一模英语试题及答案
·
2016揭阳高三学业水平考试英语试题答案
·
2016扬州市高三第一学期期末英语试题及
·
2016泰安上学期期末考高三英语试题及答
·
2016泰州一模英语试题及答案评分标准
·
2016潍坊市期末考高三英语试题及答案
·
2016天津市八校高三联考英语试题及答案
·
2016江西省赣中南五校联考英语试题及答
推荐文章
·
2016金华十校第一学期调研英语试题及答
·
2016合肥一模英语答案及评分标准发布
·
2016温州一模英语试题及答案
·
2016天津市八校高三联考英语试题及答案
·
2016肇庆二测英语试题及答案评分标准
·
2016湖南省五市十校高三联考英语试题及
·
2016郑州初三一模英语试题及答案评分标
·
2016肇庆二模英语答案及评分标准
·
2016攀枝花高三第一次统考英语试题及答
·
2016福建省质检英语试题及答案评分标准
·
2016佛山高三一模英语试题及答案
·
2016广州零模英语试题答案及评分标准
·
2016绵阳二诊英语试题答案及评分标准
·
2016天津市五区县期末高三英语试题及答
·
2016盐城南京一模英语答案及评分标准
|
关于我们
|
联系我们
|
版权申明
|
网站导航
|
琼ICP备12003406号