首页
高考
美术高考
成人高考
考研
自考
中考
会考
专升本
高校
公务员
导游考试
更多
自主招生
|
保送生
|
艺术特长生
|
高水平运动员
|
空乘民航招飞
|
军校国防生
|
空军招飞
|
高考作文
|
大学排行榜
|
中考分数线
|
中考查分
3773考试网
-
高考
-
全国高考
-
贵州高考
- 正文
北京
上海
广东
山东
江苏
浙江
湖北
四川
天津
陕西
湖南
福建
重庆
安徽
辽宁
江西
海南
宁夏
吉林
山西
广西
云南
新疆
黑龙江
青海
甘肃
西藏
河北
贵州
河南
内蒙古
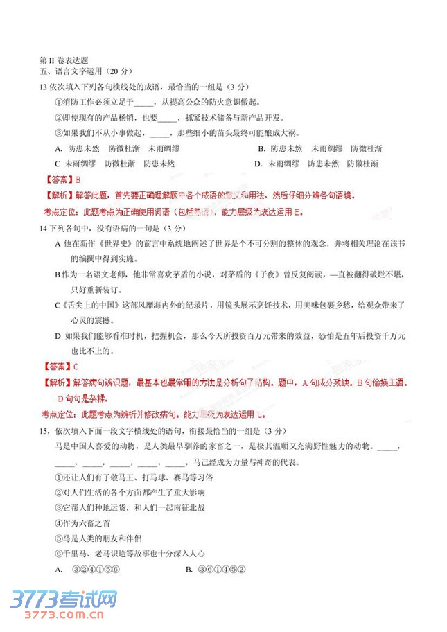
2014贵州高考语文试题及答案解析(全国2卷)
来源:2exam.com
2014-6-8 16:05:40
上一页
1
2
3
4
2014贵州高考数学文科答案及解析(全国2卷)
2014全国高考新课标2卷理综试题试卷
2014贵州高考数学试卷难度适中 考题新颖灵活
2014贵州高考数学理科试题及部分答案(新课标2卷)
2014贵州高考语文试题发布(新课标Ⅱ卷)
2014贵州高考考生29.2万今日顺利开考
2014贵州高考人数29.2764万人全程视频监控
贵州省招委组织102个督考组开展高考督查
2014贵州高职学生免试读本科报名开始
贵州省交警总队省招生考试院倡议:高考期间保持道路通畅
2014贵州高考民汉双语预科生招生工作的通知
省招生考试院提示:白娅倩遗失准考证为虚假信息
2014贵州高考录取加分项目分值公布
2014贵州高考政策有七项变化
2014贵州高考享受政策照顾考生公示名单
分享到:
QQ空间
新浪微博
腾讯微博
人人网
上一个文章:
2014贵州高考数学文科答案及解析(全国2卷)
网站版权与免责声明
①由于各方面情况的不断调整与变化,本网所提供的相关信息请以权威部门公布的正式信息为准.
②本网转载的文/图等稿件出于非商业性目的,如转载稿涉及版权等问题,请在两周内来电联系.
|
关于我们
|
联系我们
|
版权申明
|
网站导航
|
琼ICP备12003406号