首页
高考
美术高考
成人高考
考研
自考
中考
会考
专升本
高校
公务员
导游考试
更多
自主招生
|
保送生
|
艺术特长生
|
高水平运动员
|
空乘民航招飞
|
军校国防生
|
空军招飞
|
高考作文
|
大学排行榜
|
中考分数线
|
中考查分
3773考试网
-
高考
-
全国高考
-
湖北高考
- 正文
北京
上海
广东
山东
江苏
浙江
湖北
四川
天津
陕西
湖南
福建
重庆
安徽
辽宁
江西
海南
宁夏
吉林
山西
广西
云南
新疆
黑龙江
青海
甘肃
西藏
河北
贵州
河南
内蒙古
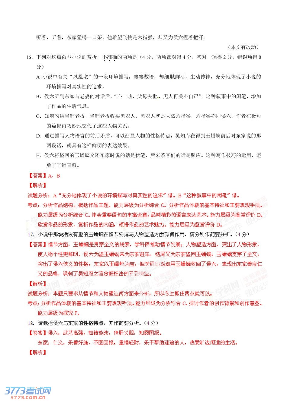
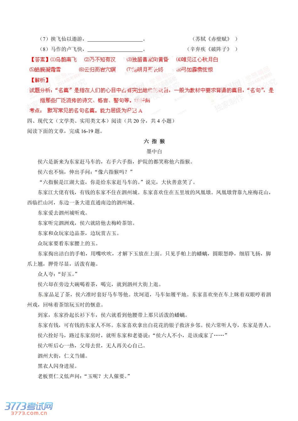
2014湖北高考语文试题及答案发布
来源:2exam.com
2014-6-8 19:08:53
上一页
1
2
3
4
2014年湖北省招办咨询接待联系方式
湖北省招办开通微信公众账号
2014湖北高考文综历史试题答案及解析
2014湖北高考语文试题答案及解析
2014湖北高考数学理科试题及答案解析
2014湖北高考文综试题试卷(新课标全国1卷)
2014湖北高考理综试题试卷(全国1卷)
2014湖北高考作文难度排名全国第十
2014湖北应城高考人数3238名
2014湖北高考数学理科试题及部分答案
2014湖北高考语文试题及答案部分
2014湖北高考招生32万余人录取率将超过82%
2014湖北高考计划录取率达80% 近年高招实际录取率
2014武汉高考考生人数55139人考点60个
湖北省政府在荆门召开2014高考考风考纪现场督办会
分享到:
QQ空间
新浪微博
腾讯微博
人人网
上一个文章:
2014湖北高考文综历史试题答案及解析
网站版权与免责声明
①由于各方面情况的不断调整与变化,本网所提供的相关信息请以权威部门公布的正式信息为准.
②本网转载的文/图等稿件出于非商业性目的,如转载稿涉及版权等问题,请在两周内来电联系.
|
关于我们
|
联系我们
|
版权申明
|
网站导航
|
琼ICP备12003406号