首页
高考
美术高考
成人高考
考研
自考
中考
会考
专升本
高校
公务员
导游考试
更多
自主招生
|
保送生
|
艺术特长生
|
高水平运动员
|
空乘民航招飞
|
军校国防生
|
空军招飞
|
高考作文
|
大学排行榜
|
中考分数线
|
中考查分
3773考试网
-
高考
-
全国高考
-
湖北高考
- 正文
北京
上海
广东
山东
江苏
浙江
湖北
四川
天津
陕西
湖南
福建
重庆
安徽
辽宁
江西
海南
宁夏
吉林
山西
广西
云南
新疆
黑龙江
青海
甘肃
西藏
河北
贵州
河南
内蒙古
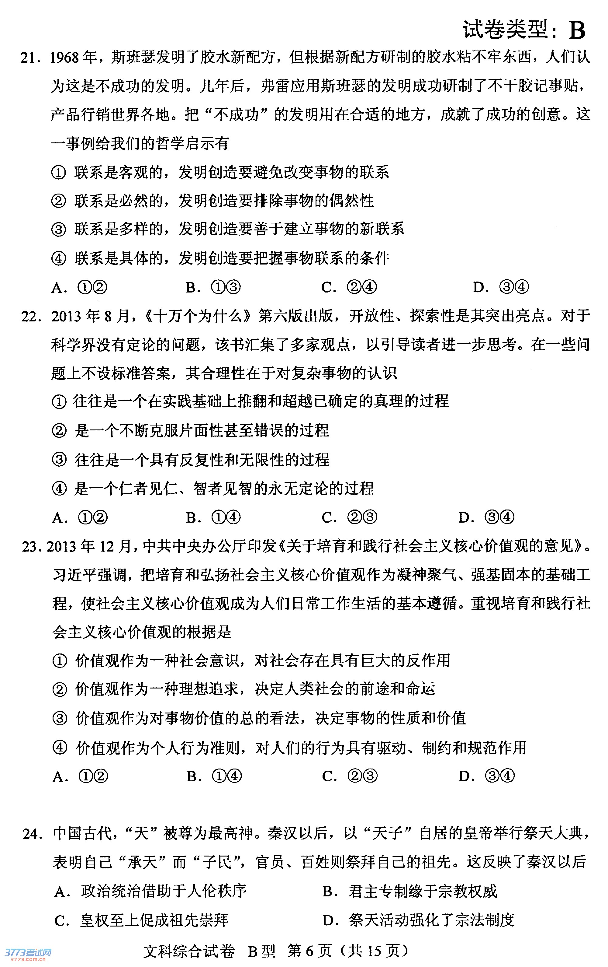
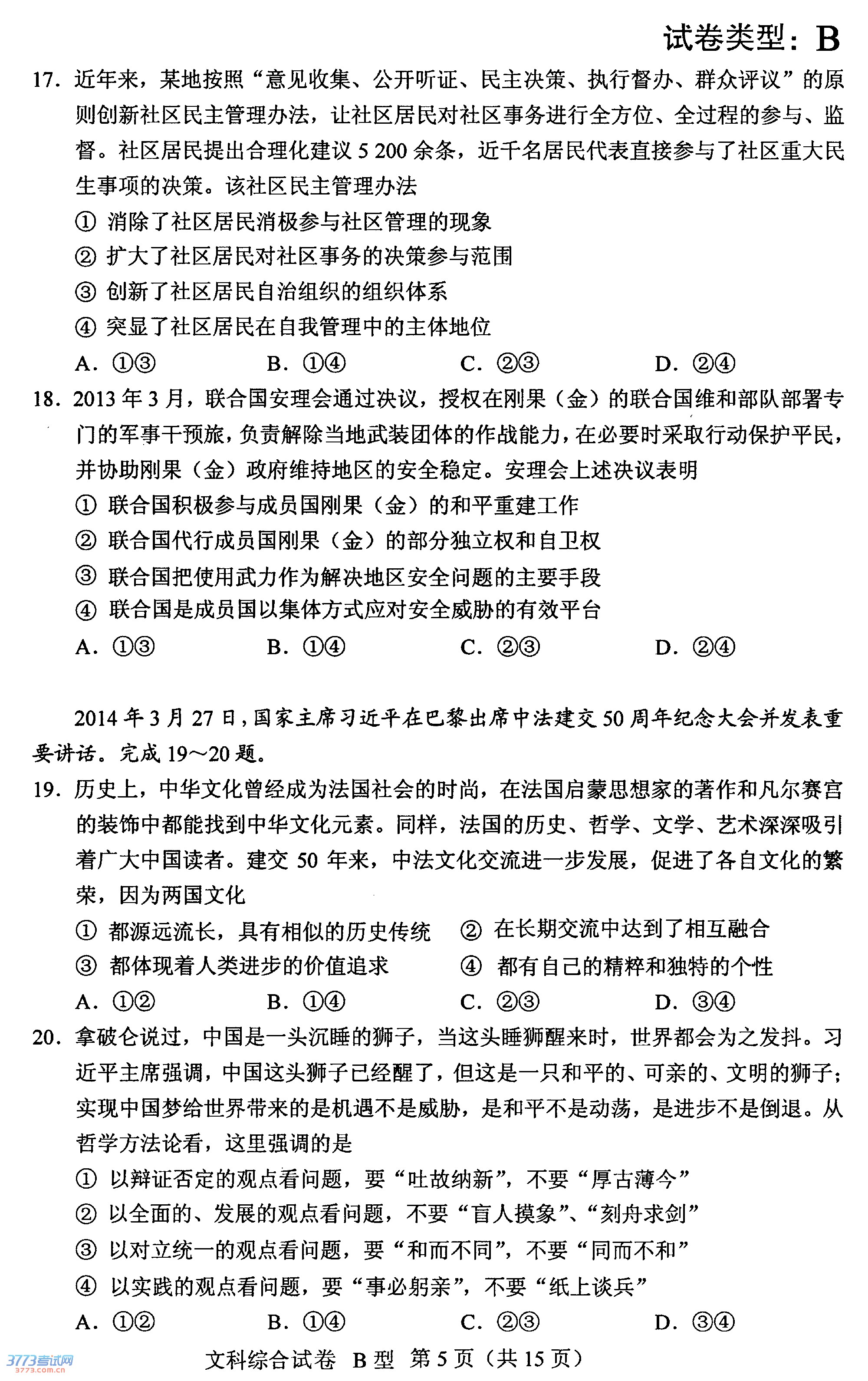
2014湖北高考文综B卷试题及答案
来源:2exam.com
2014-6-8 21:18:11
上一页
1
2
3
4
5
6
下一页
您可能喜欢的文章
2014湖北高考语文试卷难度特点点评
2014湖北高考数学试卷难度特点点评
湖北省考试院专家评2014湖北高考英语试卷特点难度
2014湖北高考文综A卷试题及答案
2014湖北高考数学文科试题及答案
2014湖北高考数学理科试卷及答案
2014湖北高考英语试题及答案
2014湖北高考语文试卷及答案文字版
2014湖北高考文综试题及答案
2014湖北高考理综试题及答案
上一个文章:
2014湖北高考语文试卷难度特点点评
网站版权与免责声明
①由于各方面情况的不断调整与变化,本网所提供的相关信息请以权威部门公布的正式信息为准.
②本网转载的文/图等稿件出于非商业性目的,如转载稿涉及版权及个人隐私等问题,请在两周内邮件fjksw@163.com联系.
最新文章
·
2014湖北高考文综B卷试题及答案
·
2014湖北高考语文试卷难度特点点评
·
2014湖北高考数学试卷难度特点点评
·
湖北省考试院专家评2014湖北高考英语试
·
2014湖北高考文综A卷试题及答案
·
2014湖北高考数学文科试题及答案
·
2014湖北高考数学理科试卷及答案
·
2014湖北高考英语试题及答案
·
2014湖北高考语文试卷及答案文字版
·
2014湖北高考文综试题及答案
·
2014湖北高考理综试题及答案
·
2014湖北高考语文试题及答案发布
·
2014湖北高考文综历史试题答案及解析
·
2014湖北高考语文试题答案及解析
·
2014湖北高考数学理科试题及答案解析
推荐文章
·
2014湖北高考文综B卷试题及答案
·
2014湖北高考文综A卷试题及答案
·
2014湖北高考数学文科试题及答案
·
2014湖北高考数学理科试卷及答案
·
2014湖北高考英语试题及答案
·
2014湖北高考语文试卷及答案文字版
·
2014湖北高考文综试题及答案
·
2014湖北高考理综试题及答案
·
2014湖北高考语文试题及答案发布
·
2014湖北高考文综历史试题答案及解析
·
2014湖北高考语文试题答案及解析
·
2014湖北高考数学理科试题及答案解析
·
2014湖北高考文综试题试卷(新课标全国1
·
2014湖北高考理综试题试卷(全国1卷)
·
2014湖北高考数学理科试题及部分答案
|
关于我们
|
联系我们
|
版权申明
|
网站导航
|
琼ICP备12003406号