首页
高考
美术高考
成人高考
考研
自考
中考
会考
专升本
高校
公务员
导游考试
更多
自主招生
|
保送生
|
艺术特长生
|
高水平运动员
|
空乘民航招飞
|
军校国防生
|
空军招飞
|
高考作文
|
大学排行榜
|
中考分数线
|
中考查分
3773考试网
-
高考
-
全国高考
-
湖北高考
- 正文
北京
上海
广东
山东
江苏
浙江
湖北
四川
天津
陕西
湖南
福建
重庆
安徽
辽宁
江西
海南
宁夏
吉林
山西
广西
云南
新疆
黑龙江
青海
甘肃
西藏
河北
贵州
河南
内蒙古
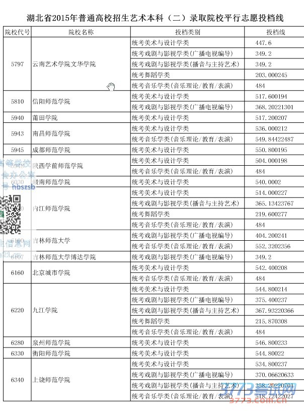
2015湖北高考艺术本科二录取院校投档分数线
来源:湖北高招办
2015-7-20 9:27:04
上一页
1
2
3
4
下一页
您可能喜欢的文章
2015湖北高考一本投档分数线(平行志愿)
2015湖北高考一本自主招生院校模拟投档分数
2015湖北高考自主招生模拟投档线18日公布
2015湖北高考一本录取开始 湖北高招办提醒
2015湖北高考艺术本科一院校征集投档分数线
2015湖北提前批本科体育类院校征集志愿投档
2015湖北高考提前批本科院校征集志愿投档线
2015湖北高考提前批97所高校补录615个志愿
2015湖北高考录取查询和填报征集志愿时间安
2015湖北高考征集志愿填报系统入口
上一个文章:
2015湖北高考一本投档分数线(平行志愿)
网站版权与免责声明
①由于各方面情况的不断调整与变化,本网所提供的相关信息请以权威部门公布的正式信息为准.
②本网转载的文/图等稿件出于非商业性目的,如转载稿涉及版权及个人隐私等问题,请在两周内邮件fjksw@163.com联系.
最新文章
·
2015湖北高考艺术本科二录取院校投档分
·
2015湖北高考一本投档分数线(平行志愿)
·
2015湖北高考一本自主招生院校模拟投档
·
2015湖北高考自主招生模拟投档线18日公
·
2015湖北高考一本录取开始 湖北高招办提
·
2015湖北高考艺术本科一院校征集投档分
·
2015湖北提前批本科体育类院校征集志愿
·
2015湖北高考提前批本科院校征集志愿投
·
2015湖北高考提前批97所高校补录615个志
·
2015湖北高考录取查询和填报征集志愿时
·
2015湖北高考征集志愿填报系统入口
·
2015湖北高考提前批补录征集志愿填报公
·
2015湖北高考提前批艺术本科一征集志愿
·
2015湖北高考提前批文理类本科征集志愿
·
2015湖北高考提前批体育本科征集志愿院
推荐文章
·
2015湖北高考艺术本科二录取院校投档分
·
2015湖北高考一本投档分数线(平行志愿)
·
2015湖北高考一本自主招生院校模拟投档
·
2015湖北高考艺术本科一院校征集投档分
·
2015湖北提前批本科体育类院校征集志愿
·
2015湖北高考提前批本科院校征集志愿投
·
2015湖北高考录取查询和填报征集志愿时
·
2015湖北高考征集志愿填报系统入口
·
2015湖北高考提前批补录征集志愿填报公
·
2015湖北高考本科提前批体育类院校投档
·
2015湖北高考本科提前批院校投档分数线
·
2015湖北高考录取查询入口-e21网站
·
2015湖北高考艺术本科一院校第一志愿投
·
2015湖北高考军校国防生军检合格名单
·
2015湖北高考录取结果信息查询办法
|
关于我们
|
联系我们
|
版权申明
|
网站导航
|
琼ICP备12003406号