学历类
|
阳光高考
美术高考
研究生
自考
成人高考
专升本
中考
会考
外语类|
四 六 级
职称英语
商务英语
公共英语
日语能力
资格类
|
公 务 员
报 关 员
银行从业
司法考试
导 游 证
教师资格
财会类|
会 计 证
经 济 师
会计职称
注册会计
税 务 师
工程类
|
一级建造
二级建造
造 价 师
造 价 员
咨 询 师
监 理 师
医学类|
卫生资格
执业医师
执业药师
执业护士
国际护士
计算机
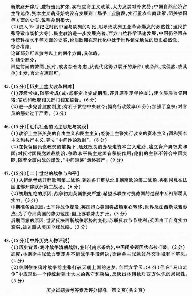
|
等级考试
软件水平
应用能力
其它类
|
论文
驾照考试
书法等级
少儿英语
报检员
单证员
教案
专题
考试资讯
文档
3773考试网
-
高考
-
全国高考
-
湖北高考
- 正文
2013高考
福建高考
福建省质检
各省高考
历年资料
高考志愿
录取分数线
招生计划
高校招生
录取查询
招生章程
成绩查询
招生简章
高校专业
高考试题答案
高考满分作文
高考作文
高考政策
高考模拟题
招生专业
高考大纲
心理减压
高考状元
自主招生
保送生
公安警察院校招生
美术高考
高校频道
高校分数线
各省分数线
全国高考
北京
上海
广东
山东
江苏
浙江
湖北
四川
天津
陕西
湖南
福建
重庆
安徽
辽宁
江西
海南
宁夏
吉林
山西
广西
云南
新疆
黑龙江
青海
甘肃
西藏
河北
贵州
河南
内蒙古
香港
澳门
上海春季高考
天津春季高考
山东春季高考
福建高职单招
重庆高职单招
浙江高职单招
吉林高职单招
单独招生
港澳台联招
2013武汉四月调考历史试题答案
来源:2exam.com
2013-4-24 12:49:35
2013武汉四月调考历史试题答案
更多答案进入查看:
http://www.2exam.com/gaokao/Special/whdk/
2013武汉四月调考物理试题答案
2013武汉四月调考化学试题答案
2013武汉高三四月调考生物试题答案
2013武汉高三调考理科数学试题答案(B卷)
2013武汉高三四月调考理科数学试题答案(A卷)
2013武汉高三四月调考数学文科试题答案(B卷)
2013武汉高三四月调考数学文科试题答案(A卷)
2013武汉四月调考语文试题答案及评分标准(B卷)
2013武汉高三四月调考语文试题答案(A卷)
2013武汉市高三四月调考作文题丽媛style
2013湖北高考报名人数43万人艺术生49664人
2013年湖北七市联考英语试题答案
2013年湖北七市联考数学理科试题答案(B卷)
2013湖北七市联考数学文科试题答案(B卷)
2013湖北七市联考理综试题答案(A卷)
分享到:
QQ空间
新浪微博
腾讯微博
人人网
上一个文章:
2013武汉四月调考物理试题答案
网站版权与免责声明
①由于各方面情况的不断调整与变化,本网所提供的相关信息请以权威部门公布的正式信息为准.
②本网转载的文/图等稿件出于非商业性目的,如转载稿涉及版权等问题,请在两周内来电联系.
热门专题
·
英语四六级查分
·
中考录取查询
·
中考分数线
·
中考试题答案网
·
中考作文网
·
中考查分网
·
异地高考方案
·
卓越联盟自主招生
·
华约自主招生AAA测试
·
北约自主招生
·
高考零分作文
·
高考查分网
更多专题
推荐文章
·
2013武汉四月调考化学试题答案
·
湖北省2013年高考招生体检工作的通知
·
湖北2013年进城务工人员随迁子女高考报
·
2013宜昌高考进城务工人员随迁子女报名
·
湖北异地高考方案实施办法
·
湖北省教育考试院关于做好2013年高考报
·
湖北省教育考试院2013年湖北省高考报名
·
2012湖北高考第四批高职高专一院校征集
·
湖北2012第四批高职高专征集志愿院校和
·
2012湖北高考第四批高职高专一征集志愿
·
2012湖北高考第四批高职高专一录取开始
·
2012湖北高考提前批高职高专文理类院校
·
湖北2012高考分数线:一本文562分理55
·
湖北省2012年高考成绩查询(6月25日中
·
2012年湖北省高水平运动员测试成绩查询
|
关于我们
|
联系我们
|
版权申明
|
网站导航
|
琼ICP备12003406号