学历类
|
阳光高考
美术高考
研究生
自考
成人高考
专升本
中考
会考
外语类|
四 六 级
职称英语
商务英语
公共英语
日语能力
资格类
|
公 务 员
报 关 员
银行从业
司法考试
导 游 证
教师资格
财会类|
会 计 证
经 济 师
会计职称
注册会计
税 务 师
工程类
|
一级建造
二级建造
造 价 师
造 价 员
咨 询 师
监 理 师
医学类|
卫生资格
执业医师
执业药师
执业护士
国际护士
计算机
|
等级考试
软件水平
应用能力
其它类
|
论文
驾照考试
书法等级
少儿英语
报检员
单证员
教案
专题
考试资讯
文档
3773考试网
-
高考
-
全国高考
-
湖北高考
- 正文
2013高考
福建高考
福建省质检
各省高考
历年资料
高考志愿
录取分数线
招生计划
高校招生
录取查询
招生章程
成绩查询
招生简章
高校专业
高考试题答案
高考满分作文
高考作文
高考政策
高考模拟题
招生专业
高考大纲
心理减压
高考状元
自主招生
保送生
公安警察院校招生
美术高考
高校频道
高校分数线
各省分数线
全国高考
北京
上海
广东
山东
江苏
浙江
湖北
四川
天津
陕西
湖南
福建
重庆
安徽
辽宁
江西
海南
宁夏
吉林
山西
广西
云南
新疆
黑龙江
青海
甘肃
西藏
河北
贵州
河南
内蒙古
香港
澳门
上海春季高考
天津春季高考
山东春季高考
福建高职单招
重庆高职单招
浙江高职单招
吉林高职单招
单独招生
港澳台联招
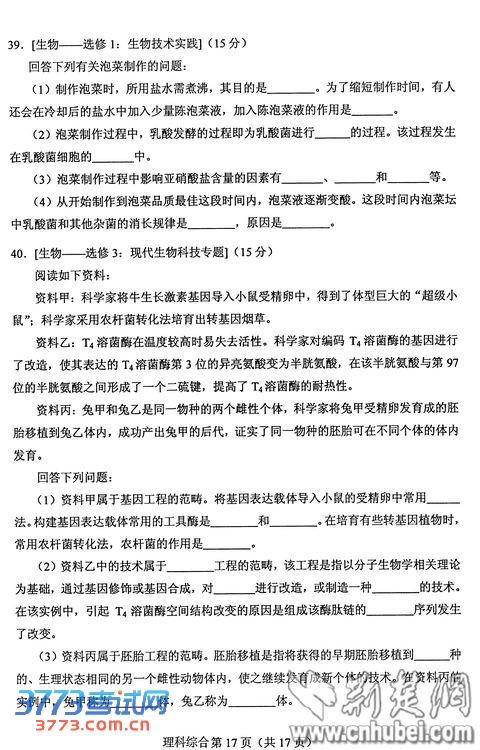
2013湖北高考理综试题及答案
来源:3773高考网
2013-6-8 19:18:11
上一页
1
2
3
4
5
6
7
8
下一页
2013湖北高考英语试题及答案
2013湖北高考数学理科试题及答案
2013湖北高考文综试题及答案
2013湖北高考数学文科试题及答案
2013湖北高考语文试题及答案
2013湖北高考试题及答案汇总公布
2013湖北高考艺术专业合格考生名单信息公示
2013湖北高考志愿填报准备工作提醒
2013湖北高考英语A卷试题及答案参考
2013湖北高考文综试题(关注答案)
2013湖北黄石高考考生人数2万多
网友版2013湖北高考作文:人生难圆易成方
2013湖北高考理科数学试题试卷(word版)
2013湖北高考数学试题难度较大
2013湖北高考语文试题难度不大
分享到:
QQ空间
新浪微博
腾讯微博
人人网
上一个文章:
2013湖北高考数学理科试题及答案
网站版权与免责声明
①由于各方面情况的不断调整与变化,本网所提供的相关信息请以权威部门公布的正式信息为准.
②本网转载的文/图等稿件出于非商业性目的,如转载稿涉及版权等问题,请在两周内来电联系.
热门专题
·
英语四六级查分
·
高考试题及答案
·
中考录取查询
·
中考分数线
·
中考试题答案网
·
中考作文网
·
中考查分网
·
卓越联盟自主招生
·
华约自主招生AAA测试
·
北约自主招生
·
高考零分作文
·
高考查分网
更多专题
推荐文章
·
2013湖北高考英语试题及答案
·
2013湖北高考理综试题及答案
·
2013湖北高考数学理科试题及答案
·
2013湖北高考文综试题及答案
·
2013湖北高考语文试题及答案
·
2013湖北高考试题及答案汇总公布
·
2013湖北高考艺术专业合格考生名单信息
·
2013湖北高考志愿填报准备工作提醒
·
2013湖北高考英语A卷试题及答案参考
·
2013湖北高考文综试题(关注答案)
·
2013湖北高考理科数学试题试卷(word版
·
湖北省招办2013年高招咨询接待联系方式
·
2013湖北省各市招办咨询地点电话时间等
·
2013年湖北14所院校高职单招拟录取名单
·
2013年湖北高考考生注意事项
|
关于我们
|
联系我们
|
版权申明
|
网站导航
|
琼ICP备12003406号