首页
高考
美术高考
成人高考
考研
自考
中考
会考
专升本
高校
公务员
导游考试
更多
自主招生
|
保送生
|
艺术特长生
|
高水平运动员
|
空乘民航招飞
|
军校国防生
|
空军招飞
|
高考作文
|
大学排行榜
|
中考分数线
|
中考查分
3773考试网
-
高考
-
高考模拟题
-
高考语文
- 正文
北京
上海
广东
山东
江苏
浙江
湖北
四川
天津
陕西
湖南
福建
重庆
安徽
辽宁
江西
海南
宁夏
吉林
山西
广西
云南
新疆
黑龙江
青海
甘肃
西藏
河北
贵州
河南
内蒙古
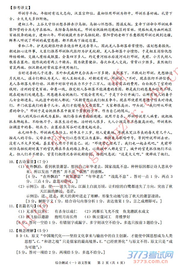
2015广州一模语文试题及答案公布
来源:2exam.com
2015-3-19 20:55:20
2015广州一模语文考试已经结束,2015年广州一模考试主要考察考生对知识点的掌握程度,也是对2015年高考的一次重要演练。请广大考生引起重视。本套试卷也适合其他省市考生借鉴!
2015广州一模语文考试已经结束,2015年广州一模考试主要考察考生对知识点的掌握程度,也是对2015年高考的一次重要演练。请广大考生引起重视。本套试卷也适合其他省市考生借鉴!
上一页
1
2
3
您可能喜欢的文章
2015广西体育高考各批次考试时间考场分布图
2016年起广西体育高考时间至12月举行
广西电力职业技术学院2015年单招、对口、2+
广西电力职业技术学院2015年单招/对口招生报
2015年广西工商职业技术学院单独/对口招生计
2015广西对口高考自主招生工作通知
2015广西高职对口中职自主招生志愿填报工作
2015广西高职对口中职自主招生政策填报志愿
长沙民政职业技术学院2015年广西单独招生方
2015广西师范大学县级中职教师定向培养计划
上一个文章:
2015成都示范性高中高三月考语文试题及答案
网站版权与免责声明
①由于各方面情况的不断调整与变化,本网所提供的相关信息请以权威部门公布的正式信息为准.
②本网转载的文/图等稿件出于非商业性目的,如转载稿涉及版权及个人隐私等问题,请在两周内邮件fjksw@163.com联系.
最新文章
·
2015广州一模语文试题及答案公布
·
2015成都示范性高中高三月考语文试题及
·
2015泉州高三质检语文试题及答案
·
2015安徽省江南十校高三一模语文试题及
·
2015江西省六校高三3月联考语文试题及答
·
2015江西省红色六校联考语文试题及答案
·
2015江西省重点中学盟校十校联考语文试
·
2015日照高三3月模拟语文试题及答案
·
2015龙岩高三质检语文试题及答案
·
2015衡水市高三三月点睛金榜大联考语文
·
2015东北三省三校语文试题及答案
·
2015漳州高三3月市质检语文试题及答案
·
2015江门市高三3月模拟语文试题及答案
·
2015宿迁市重点中学高三联考语文试题及
·
2015雅安市重点中学高三语文试题及答案
推荐文章
·
2015广州一模语文试题及答案公布
·
2015泉州高三质检语文试题及答案
·
2015安徽省江南十校高三一模语文试题及
·
2015江西省红色六校联考语文试题及答案
·
2015龙岩高三质检语文试题及答案
·
2015衡水市高三三月点睛金榜大联考语文
·
2015东北三省三校语文试题及答案
·
2015漳州高三3月市质检语文试题及答案
·
2015江门市高三3月模拟语文试题及答案
·
2015宿迁市重点中学高三联考语文试题及
·
2015德阳市四校3月联考语文试题及答案
·
2015福州高三二质检语文试题及答案
·
2015湖北省八市三月联考语文试题及答案
·
2015湖北省七市联考语文试题及答案
·
2015朝阳市三校协作体联考语文试题及答
|
关于我们
|
联系我们
|
版权申明
|
网站导航
|
琼ICP备12003406号