首页
高考
美术高考
成人高考
考研
自考
中考
会考
专升本
高校
公务员
导游考试
更多
自主招生
|
保送生
|
艺术特长生
|
高水平运动员
|
空乘民航招飞
|
军校国防生
|
空军招飞
|
高考作文
|
大学排行榜
|
中考分数线
|
中考查分
3773考试网
-
高考
-
高考模拟题
-
高考语文
- 正文
北京
上海
广东
山东
江苏
浙江
湖北
四川
天津
陕西
湖南
福建
重庆
安徽
辽宁
江西
海南
宁夏
吉林
山西
广西
云南
新疆
黑龙江
青海
甘肃
西藏
河北
贵州
河南
内蒙古
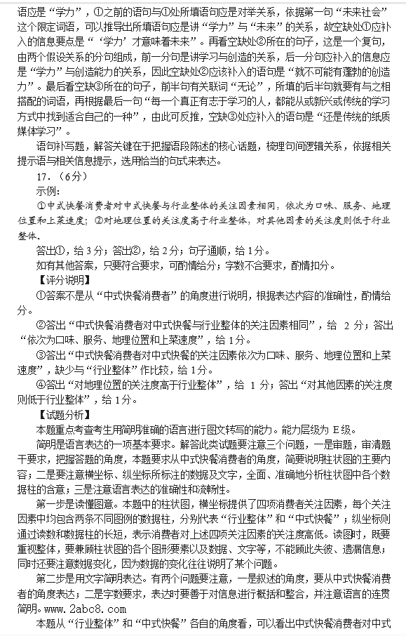
2016年3月泉州高三市质检语文试题及答案
来源:2exam.com
2016-3-14 16:20:31
上一页
1
2
3
4
5
6
7
8
9
下一页
您可能喜欢的文章
2016年3月龙岩高三市质检文综试题及答案
2016年3月龙岩市质检数学文科试题及答案
2016年3月龙岩市质检数学试题及答案
2016福建高职招考录取照顾资格考生名单公示
2016福建省质检单科切线分数段分析
2016福建高考政策有变7大变化
2016年3月福州高三市质检语文试题及答案
2016年3月福州市质检数学试题及答案
2016年3月福州高三市质检数学文科试题及答案
2016莆田高三市质检文综试题及答案
上一个文章:
许昌平顶山新乡2016届高三第二次调研语文试题答案
网站版权与免责声明
①由于各方面情况的不断调整与变化,本网所提供的相关信息请以权威部门公布的正式信息为准.
②本网转载的文/图等稿件出于非商业性目的,如转载稿涉及版权及个人隐私等问题,请在两周内邮件fjksw@163.com联系.
最新文章
·
2016年3月泉州高三市质检语文试题及答案
·
许昌平顶山新乡2016届高三第二次调研语
·
2016年3月福州高三市质检语文试题及答案
·
2016东北三省四市一模语文试题及答案
·
2016唐山一模语文试题及答案
·
2016河南二模语文试题答案
·
2016东北三省三校一模语文试题及答案
·
2016平顶山二模高三语文试题及答案
·
2016届衡水高三大联考语文试题及答案
·
2016深圳一模语文试题及答案评分标准
·
2016梅州一模语文试题及答案解析
·
2016武汉二月调考语文试题及答案发布
·
2016甘肃省河西五市联考高三语文试题及
·
2016福建省漳州八校高三2月联考语文试题
·
2016江西省赣中南五校高三2月联考语文试
推荐文章
·
2016年3月泉州高三市质检语文试题及答案
·
许昌平顶山新乡2016届高三第二次调研语
·
2016年3月福州高三市质检语文试题及答案
·
2016东北三省四市一模语文试题及答案
·
2016唐山一模语文试题及答案
·
2016东北三省三校一模语文试题及答案
·
2016平顶山二模高三语文试题及答案
·
2016届衡水高三大联考语文试题及答案
·
2016深圳一模语文试题及答案评分标准
·
2016梅州一模语文试题及答案解析
·
2016武汉二月调考语文试题及答案发布
·
2016郑州一模语文试题及答案
·
青岛市2016届高三上学期期末考试语文试
·
2016宜宾一诊语文试题及答案
·
2016闽粤大联考第四次调研语文试题及答
|
关于我们
|
联系我们
|
版权申明
|
网站导航
|
琼ICP备12003406号