首页
高考
美术高考
成人高考
考研
自考
中考
会考
专升本
高校
公务员
导游考试
更多
自主招生
|
保送生
|
艺术特长生
|
高水平运动员
|
空乘民航招飞
|
军校国防生
|
空军招飞
|
高考作文
|
大学排行榜
|
中考分数线
|
中考查分
3773考试网
-
高考
-
高考模拟题
-
高考语文
- 正文
北京
上海
广东
山东
江苏
浙江
湖北
四川
天津
陕西
湖南
福建
重庆
安徽
辽宁
江西
海南
宁夏
吉林
山西
广西
云南
新疆
黑龙江
青海
甘肃
西藏
河北
贵州
河南
内蒙古
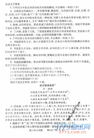
2016年3月河南六市联考语文试题及答案
来源:2exam.com
2016-3-24 12:07:42
上一页
1
2
3
4
5
下一页
您可能喜欢的文章
2016河南高职单招填报志愿系统入口-河南考生
2016河南高职单招网上填报志愿3月22日开始
2016许昌平顶山新乡二模语文试题及答案
2016许昌平顶山新乡二模数学理科试题及答案
2016许昌平顶山新乡二模文科数学试题及答案
2016许昌平顶山新乡二模文综试题及答案
2016许昌平顶山新乡二模理综试题及答案
2016许昌平顶山新乡二模英语试题及答案
2016洛阳二练数学理科试题及答案
2016洛阳二练数学文科试题及答案
上一个文章:
2016乌鲁木齐二模维语文答案及评分标准
网站版权与免责声明
①由于各方面情况的不断调整与变化,本网所提供的相关信息请以权威部门公布的正式信息为准.
②本网转载的文/图等稿件出于非商业性目的,如转载稿涉及版权及个人隐私等问题,请在两周内邮件fjksw@163.com联系.
最新文章
·
2016年3月河南六市联考语文试题及答案
·
2016乌鲁木齐二模维语文答案及评分标准
·
2016乌鲁木齐二模语文试题及答案发布
·
2016云南一模语文试题及答案
·
2016许昌平顶山新乡二模语文试题及答案
·
2016年3月邯郸高三一模语文试题及答案
·
2016邯郸一模语文试题及答案
·
2016洛阳二练语文试题及答案
·
2016甘肃高三一诊语文试题及答案发布
·
2016广州一模语文试题及答案(广州一测)
·
2016内江四模语文试题及答案
·
2016洛阳二练语文试题及答案
·
2016山西一模语文试题及答案
·
2016甘肃高三一诊语文答案 2016甘肃高考
·
2016甘肃一诊试题及答案(各科完整版)
推荐文章
·
2016乌鲁木齐二模语文试题及答案发布
·
2016云南一模语文试题及答案
·
2016许昌平顶山新乡二模语文试题及答案
·
2016年3月邯郸高三一模语文试题及答案
·
2016邯郸一模语文试题及答案
·
2016甘肃高三一诊语文试题及答案发布
·
2016广州一模语文试题及答案(广州一测)
·
2016内江四模语文试题及答案
·
2016洛阳二练语文试题及答案
·
2016山西一模语文试题及答案
·
2016甘肃一诊语文试题试卷发布
·
2016年3月龙岩高三市质检语文试题及答案
·
2016年3月泉州高三市质检语文试题及答案
·
许昌平顶山新乡2016届高三第二次调研语
·
2016年3月福州高三市质检语文试题及答案
|
关于我们
|
联系我们
|
版权申明
|
网站导航
|
琼ICP备12003406号