首页
高考
美术高考
成人高考
考研
自考
中考
会考
专升本
高校
公务员
导游考试
更多
自主招生
|
保送生
|
艺术特长生
|
高水平运动员
|
空乘民航招飞
|
军校国防生
|
空军招飞
|
高考作文
|
大学排行榜
|
中考分数线
|
中考查分
3773考试网
-
高考
-
高考模拟题
-
高考语文
- 正文
北京
上海
广东
山东
江苏
浙江
湖北
四川
天津
陕西
湖南
福建
重庆
安徽
辽宁
江西
海南
宁夏
吉林
山西
广西
云南
新疆
黑龙江
青海
甘肃
西藏
河北
贵州
河南
内蒙古
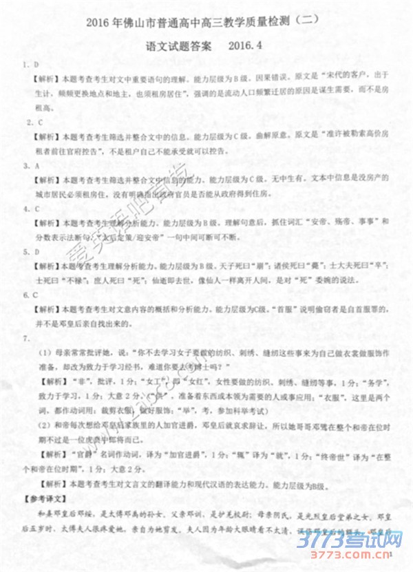
2016佛山二模语文试题及答案免费版
来源:2exam.com
2016-4-18 14:03:53
上一页
1
2
3
4
5
6
7
8
下一页
您可能喜欢的文章
2016广东高考地方专项计划有望降分录取
2016广东30个县区农村学生有机会降分上一本
北京师范大学-香港浸会大学联合国际学院201
香港中文大学深圳2016年广东高考综合评价录
2016地方专项计划考生资格审核
2016高校专项计划报考资格审查
广东省2016年高校专项计划地方专项计划实施
2016广东地方专项计划一本院校计划安排
广东省2016年高校专项计划地方专项计划报考
2016广东重点高校招收农村和贫困地区学生工
上一个文章:
2016年四月中原名校联考语文试题及答案
网站版权与免责声明
①由于各方面情况的不断调整与变化,本网所提供的相关信息请以权威部门公布的正式信息为准.
②本网转载的文/图等稿件出于非商业性目的,如转载稿涉及版权及个人隐私等问题,请在两周内邮件fjksw@163.com联系.
最新文章
·
2016佛山二模语文试题及答案免费版
·
2016年四月中原名校联考语文试题及答案
·
2016甘肃二诊语文试题及答案 甘肃高考第
·
2016重庆二诊语文试题及答案免费版
·
2016年4月宜春高三模拟考试语文试题答案
·
2016唐山高三二模语文试题及答案
·
2016唐山二模语文试题及答案免费版
·
2016四川高考适应性测试语文试题及答案
·
2016重庆二诊语文试题发布
·
2016唐山二模语文答案 唐山二模语文试题
·
2016武汉4月调考语文试题答案发布
·
2016温州二模语文试题及答案免费版
·
2016山西二模语文试题答案免费版
·
2016贵州高考适应性考试语文试题及答案
·
2016福建省高三省质检语文试题及答案
推荐文章
·
2016佛山二模语文试题及答案免费版
·
2016年四月中原名校联考语文试题及答案
·
2016甘肃二诊语文试题及答案 甘肃高考第
·
2016重庆二诊语文试题及答案免费版
·
2016四川高考适应性测试语文试题及答案
·
2016重庆二诊语文试题发布
·
2016唐山二模语文答案 唐山二模语文试题
·
2016武汉4月调考语文试题答案发布
·
2016山西二模语文试题答案免费版
·
2016贵州高考适应性考试语文试题及答案
·
2016年4月贵州高考适应性考试语文试题及
·
2016年4月福建省质检语文试题及答案免费
·
2016池州二模语文试题及答案免费版
·
2016新疆二模汉语试题答案
·
2016锦州一模语文答案和评分标准
|
关于我们
|
联系我们
|
版权申明
|
网站导航
|
琼ICP备12003406号