首页
高考
美术高考
成人高考
考研
自考
中考
会考
专升本
高校
公务员
导游考试
更多
自主招生
|
保送生
|
艺术特长生
|
高水平运动员
|
空乘民航招飞
|
军校国防生
|
空军招飞
|
高考作文
|
大学排行榜
|
中考分数线
|
中考查分
3773考试网
-
高考
-
全国高考
-
江苏高考
- 正文
北京
上海
广东
山东
江苏
浙江
湖北
四川
天津
陕西
湖南
福建
重庆
安徽
辽宁
江西
海南
宁夏
吉林
山西
广西
云南
新疆
黑龙江
青海
甘肃
西藏
河北
贵州
河南
内蒙古
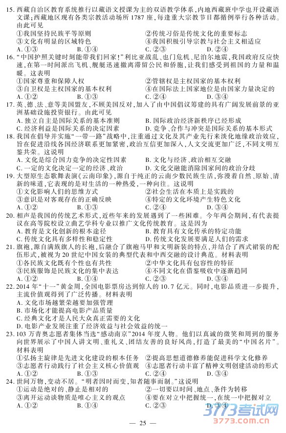
2015江苏高考政治试题及答案发布
来源:2exam.com
2015-6-10 11:35:42
上一页
1
2
3
4
下一页
您可能喜欢的文章
2015江苏高考数学试题及答案发布
2015江苏高考英语试题及答案发布
2015江苏高考语文试题及答案发布
2015江苏高考试题及答案完整下载
2015江苏11所自主招生高校测试时间及测试内
现代快报高招专家顾问团教你填志愿选专业
2015江苏高考英语试题难度评析
2015江苏高考网上评卷工作正式开始
2015江苏高考模拟填志愿6月12-16日
2015江苏高考地理试题难度名师点评
上一个文章:
2015江苏高考数学试题及答案发布
网站版权与免责声明
①由于各方面情况的不断调整与变化,本网所提供的相关信息请以权威部门公布的正式信息为准.
②本网转载的文/图等稿件出于非商业性目的,如转载稿涉及版权及个人隐私等问题,请在两周内邮件fjksw@163.com联系.
最新文章
·
2015江苏高考政治试题及答案发布
·
2015江苏高考数学试题及答案发布
·
2015江苏高考英语试题及答案发布
·
2015江苏高考语文试题及答案发布
·
2015江苏高考试题及答案完整下载
·
2015江苏11所自主招生高校测试时间及测
·
现代快报高招专家顾问团教你填志愿选专
·
2015苏州大学双A+加3分 A+A加2分
·
2015南京农业大学招生计划选测科目要求
·
2015中国药科大学双A+加3分 A+A加2分 A
·
2015南京理工大学招生计划物理A+加3分
·
2015南京航空航天大学招生计划4500人物
·
2015东南大学招生计划4000人物理A+加2分
·
2015南京师范大学选测等级要求AB,双A+
·
2015南京大学招生计划3300人双A+加3分
推荐文章
·
2015江苏高考政治试题及答案发布
·
2015江苏高考数学试题及答案发布
·
2015江苏高考英语试题及答案发布
·
2015江苏高考语文试题及答案发布
·
2015江苏高考试题及答案完整下载
·
2015江苏高考英语试题及答案
·
2015江苏高考填报志愿时间网站入口
·
2015江苏高考数学试题发布
·
2015年江苏高考招生百问
·
2015江苏高考空乘类专业测试报名入口
·
2015江苏高考高水平运动员入选考生名单
·
2015江苏保送生国防生体育单招艺术特长
·
2015江苏高考空乘类专业招生公告
·
2015江苏高考考试时间安排表
·
2015江苏高考招生工作意见政策调整情况
|
关于我们
|
联系我们
|
版权申明
|
网站导航
|
琼ICP备12003406号