首页
高考
美术高考
成人高考
考研
自考
中考
会考
专升本
高校
公务员
导游考试
更多
自主招生
|
保送生
|
艺术特长生
|
高水平运动员
|
空乘民航招飞
|
军校国防生
|
空军招飞
|
高考作文
|
大学排行榜
|
中考分数线
|
中考查分
3773考试网
-
高考
-
全国高考
-
江苏高考
- 正文
北京
上海
广东
山东
江苏
浙江
湖北
四川
天津
陕西
湖南
福建
重庆
安徽
辽宁
江西
海南
宁夏
吉林
山西
广西
云南
新疆
黑龙江
青海
甘肃
西藏
河北
贵州
河南
内蒙古
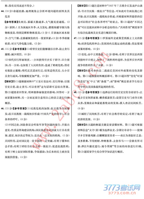
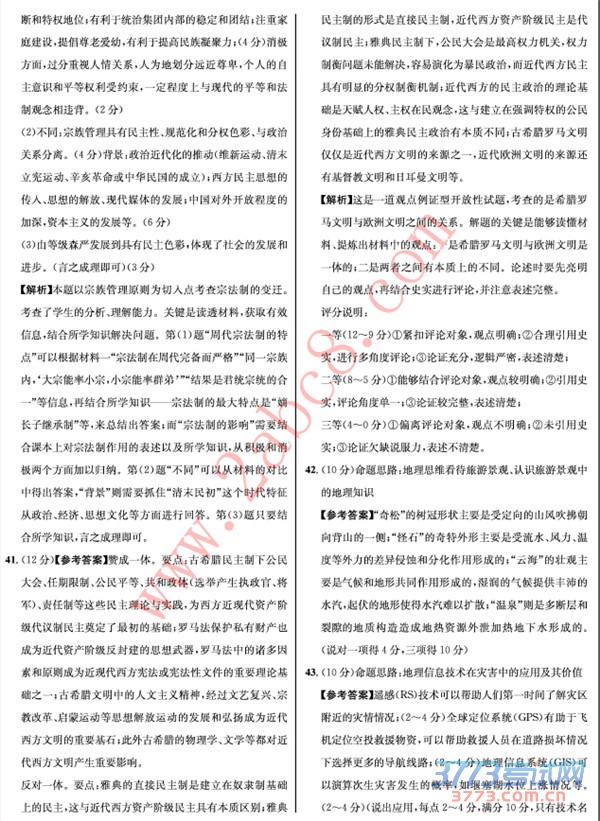
2016年1月江南十校高三期末大联考文综试题答案解析
来源:2exam.com
2016-1-9 21:32:04
上一页
1
2
3
您可能喜欢的文章
2016江南十校大联考理科数学试题答案解析
2016年1月江南十校联考文科数学试题答案解析
2016年1月江南十校期末大联考语文试题及答案
2016江苏对口单招及注册入学报名确认
2016江苏对口单招注册入学网上报名入口
2016江苏高职单招考核和录取工作
2016江苏高职单招报名时间方式
2016江苏省高职单招改革试点院校名单
江苏省2016年高职单独招生退役士兵考生资格
2016江苏高职单招改革试点工作的通知
上一个文章:
2016江南十校大联考理科数学试题答案解析
网站版权与免责声明
①由于各方面情况的不断调整与变化,本网所提供的相关信息请以权威部门公布的正式信息为准.
②本网转载的文/图等稿件出于非商业性目的,如转载稿涉及版权及个人隐私等问题,请在两周内邮件fjksw@163.com联系.
最新文章
·
2016年1月江南十校高三期末大联考文综试
·
2016江南十校大联考理科数学试题答案解
·
2016年1月江南十校联考文科数学试题答案
·
2016年1月江南十校期末大联考语文试题及
·
江苏高考新方案最早2016年底公布
·
2016江苏高考用全国卷?江苏考试院:不
·
网传2016江苏高考用全国卷 官方:不可能
·
江苏高考新方案12月底前有望审批通过
·
2016江苏高考生物大纲变化及复习建议
·
2016江苏高考化学大纲变化及复习建议
·
2016江苏高考物理大纲变化及复习建议
·
2016江苏高考地理大纲变化及复习建议
·
2016江苏高考历史大纲变化及复习建议
·
2016江苏高考政治大纲变化及复习建议
·
2016江苏高考英语大纲变化及复习建议
推荐文章
·
2016江苏高考大纲考点变化详细解读
·
2016江苏高考数学考试说明变化解读复习
·
2016江苏高考英语考试说明变化解读复习
·
2016江苏高考化学考试说明变化解读复习
·
2016年江苏普通高校招生几类特殊考生报
·
2016年江苏普通高校招生考试报名流程
·
江苏2016年普通高校招生考试报名工作即
·
2015江苏高考报名11月1日-4日进行
·
2016空军招飞空军招收飞行学员简章
·
2016江苏省海军招飞初检预选工作计划
·
2015江苏高考专科理科征求志愿投档分数
·
2015江苏高考专科征求志愿投档线(文科)
·
2015江苏高考专科理科院校投档分数线
·
2015江苏高考专科院校投档分数线(文科)
·
江苏省2015年普通高校招生本科第三批平
|
关于我们
|
联系我们
|
版权申明
|
网站导航
|
琼ICP备12003406号