首页
高考
美术高考
成人高考
考研
自考
中考
会考
专升本
高校
公务员
导游考试
更多
自主招生
|
保送生
|
艺术特长生
|
高水平运动员
|
空乘民航招飞
|
军校国防生
|
空军招飞
|
高考作文
|
大学排行榜
|
中考分数线
|
中考查分
3773考试网
-
艺考
-
艺考资讯
- 正文
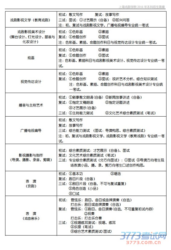
2016上海戏剧学院各专业初试复试三试科目内容
来源:上海戏剧学院
2016-1-6 19:02:58
2016上海戏剧学院各专业初试复试三试科目与内容
您可能喜欢的文章
上海戏剧学院2016专业考试时间及考点
上海戏剧学院2016年招生简章发布
上海戏剧学院2016年绘画艺术特色课程班招生
2016上海戏剧学院海外联合办学招生简章
2016上海戏剧学院国际艺术特色班招生简章
2016上海戏剧学院联合办学艺术留学本科班招
上海戏剧学院2016年海外联合办学招生简章
2015上海戏剧学院黑龙江艺术校考合格名单分
2015上海戏剧学院海外联合办学招生简章
2015年上海戏剧学院艺术类校考成绩查询入口
上一篇文章:
2016华东交通大学艺术类专业考试内容
网站版权与免责声明
①由于各方面情况的不断调整与变化,本网所提供的相关信息请以权威部门公布的正式信息为准.
②本网转载的文/图等稿件出于非商业性目的,如转载稿涉及版权及个人隐私等问题,请在两周内邮件fjksw@163.com联系.
最新文章
·
2016上海戏剧学院各专业初试复试三试科
·
2016华东交通大学艺术类专业考试内容
·
星海音乐学院招生办官方微信公众号
·
四川美术学院2016年1月6日重庆现场确认
·
2016四川音乐学院省外考点考试注意事项
·
天津美术学院2016年艺术类专业录取原则
·
天津美术学院2016年专业考试科目
·
2016西南大学新闻传媒学院校考内容及分
·
2016长江大学艺术类录取原则与注意事项
·
2016厦门理工学院艺术类专业考试录取原
·
厦门理工学院2016年艺术类考试科目
·
2016聊城大学艺术类招生745人 发证比例
·
湖北美术学院增设1月26日网报窗口的通知
·
2016湖北美术学院报考美术理论类作品提
·
河南工业大学2016年设计学类考试内容及
推荐文章
·
2016上海戏剧学院各专业初试复试三试科
·
天津美术学院2016年艺术类专业录取原则
·
上海视觉艺术学院2016年校考专业考试科
·
鲁迅美术学院2016年艺术类录取办法
·
鲁迅美术学院2016年报名现场确认时间考
·
云南艺术学院2016年艺术类考点省份考试
·
2016中国传媒大学南广学院艺术类校考考
·
2016西安音乐学院音乐教育专业考试内容
·
2016西安音乐学院音乐学系初试复试三试
·
中央美术学院2016年考试专业志愿填报考
·
四川美术学院2016年专业考试科目内容时
·
清华大学美术学院2016年专业考试科目及
·
2016年吉林艺术学院艺术类招生专业政策
·
南京艺术学院2016年艺术类专业考试科目
·
2016年中国美术学院报考指南汇总
|
关于我们
|
联系我们
|
版权申明
|
网站导航
|
琼ICP备12003406号