3773考试网
 3773考试网 - 高考 - 全国高考 - 安徽高考 - 正文
北京 上海 广东 山东 江苏 浙江 湖北 四川 天津 陕西 湖南 福建 重庆 安徽 辽宁 江西 海南 宁夏 吉林 山西 广西 云南 新疆 黑龙江 青海 甘肃 西藏 河北 贵州 河南 内蒙古

2016安徽高考网上志愿填报时间表 6月26日开始

来源:中安在线 2016-6-13 9:13:42

 中安在线讯 记者从安徽省教育招生考试院获悉,2016年安徽省高考考生从6月26日起开始填报志愿,各科类各批次志愿(含录取期间各批次征集志愿)均通过网络分时段填报。

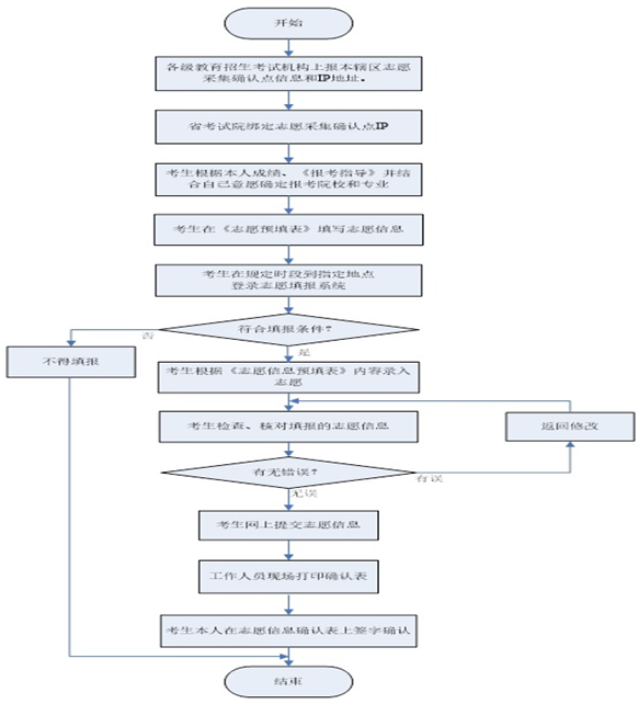
  此次志愿征集中,安徽省考试院负责志愿网上填报工作的整体组织协调、志愿填报系统开发、网络和数据安全、市级教育招生考试机构工作人员培训和相关信息发布等工作;市级教育招生考试机构负责组织协调本辖区各县级教育招生考试机构志愿网上填报工作,及时传达省考试院相关要求,培训县级教育招生考试机构工作人员,实时监控各县(市、区)志愿填报进度;县级教育招生考试机构负责组织协调本辖区志愿填报确认点(以下简称确认点)工作、培训确认点工作人员、实时监控各确认点志愿填报进度、重置考生密码、督促所辖志愿填报确认点认真履行志愿填报组织和确认等工作。

  确认点负责具体组织考生填报和确认志愿、解决考生填报过程中出现的问题、实时监控本确认点志愿填报进度等工作。

  据了解,今年安徽省2016年普通高校招生各科类各批次志愿(含录取期间各批次征集志愿)均通过网络分时段填报。

  文理科本科提前批次(包括国家专项计划、地方专项计划、自主招生<含高校专项计划>)、高职(专科)提前批和艺术、体育类各批次院校志愿填报时段为6月26日8:00至27日17:00。

  文理科本科院校第一、二、三批志愿填报时段为6月29日8:00至7月1日17:00。

  文理科高职(专科)批志愿填报时段为7月3日8:00至5日17:00。

  各级教育招生考试机构在志愿填报时段内组织达线考生分期分批上网录入志愿信息。

  征集志愿(含降分征集志愿)填报时段:

批次

时段

文理科本科提前批

7月13日10:00至16:00

文理科本科第一批

7月22日10:00至16:00

文理科本科第二批

7月30日10:00至16:00

文理科本科第三批

8月10日10:00至16:00

文理科高职(专科)批

8月18日10:00至16:00

艺术类第二批(本科)

7月16日10:00至16:00

艺术类第三批(本科)

7月23日10:00至16:00

艺术类第四批(高职<专科>)

8月7日10:00至16:00

体育类第一批(本科)

7月15日10:00至16:00

体育类第二批(高职<专科>)

8月9日10:00至16:00

  征集志愿时间如受录取进度影响而改变,省考试院将及时在安徽省教育招生考试院网站和安徽教育网等媒体发布公告,相应调整考生填报征集志愿(含降分征集志愿)的时段。

  此外,6月16日至19日,还将进行志愿网上填报模拟演练。6月19日17:00点前各级教育招生考试机构通过志愿网上填报管理后台将本辖区确认点相关信息及网络出口IP地址报省考试院,省考试院根据上报信息生成志愿填报确认点管理员用户名、密码,同时进行IP地址绑定,考生只能在指定的确认点登录系统填报志愿信息。(记者 完颜华杰)



  • 上一个文章:
  • 网站版权与免责声明
    ①由于各方面情况的不断调整与变化,本网所提供的相关信息请以权威部门公布的正式信息为准.
    ②本网转载的文/图等稿件出于非商业性目的,如转载稿涉及版权及个人隐私等问题,请在两周内邮件fjksw@163.com联系.


    | 关于我们 | 联系我们 | 版权申明 | 网站导航 | 手机版
    琼ICP备12003406号