学历类
|
阳光高考
美术高考
研究生
自考
成人高考
专升本
中考
会考
外语类|
四 六 级
职称英语
商务英语
公共英语
日语能力
资格类
|
公 务 员
报 关 员
银行从业
司法考试
导 游 证
教师资格
财会类|
会 计 证
经 济 师
会计职称
注册会计
税 务 师
工程类
|
一级建造
二级建造
造 价 师
造 价 员
咨 询 师
监 理 师
医学类|
卫生资格
执业医师
执业药师
执业护士
国际护士
计算机
|
等级考试
软件水平
应用能力
其它类
|
论文
驾照考试
书法等级
少儿英语
报检员
单证员
教案
专题
考试资讯
文档
3773考试网
-
高考
-
全国高考
-
北京高考
- 正文
2013高考
福建高考
福建省质检
各省高考
历年资料
高考志愿
录取分数线
招生计划
高校招生
录取查询
招生章程
成绩查询
招生简章
高校专业
高考试题答案
高考满分作文
高考作文
高考政策
高考模拟题
招生专业
高考大纲
心理减压
高考状元
自主招生
保送生
公安警察院校招生
美术高考
高校频道
高校分数线
各省分数线
全国高考
北京
上海
广东
山东
江苏
浙江
湖北
四川
天津
陕西
湖南
福建
重庆
安徽
辽宁
江西
海南
宁夏
吉林
山西
广西
云南
新疆
黑龙江
青海
甘肃
西藏
河北
贵州
河南
内蒙古
香港
澳门
上海春季高考
天津春季高考
山东春季高考
福建高职单招
重庆高职单招
浙江高职单招
吉林高职单招
单独招生
港澳台联招
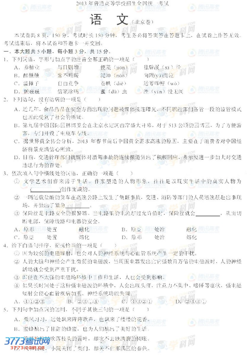
2013北京高考语文试题及答案
来源:2exam.com
2013-6-7 21:08:23
2013北京高考语文试题及答案
1
2
3
4
下一页
2013北京高考数学文试卷word版
2013北京高考文科数学试题及答案
2013年北京高考语文试题难度点评
2013北京高考作文科学家与文学家对手机看法
北京高考英语考试14:45前须入场
2013北京高考期间天气预告
2013北京高考将适度调整试题难度
2013北京高考招生计划54295人录取率74.6%
2013年北京高考期间天气情况
2013北京顺义区高考一模作文题及满分范文
2013北京高考试卷答卷不得在考点过夜
2013北京高考准考证6月3日发放
2013年北京高考加分照顾政策
2013年北京高考人数7.2万105个考点
2013中央司法警官学院北京招生政审表
分享到:
QQ空间
新浪微博
腾讯微博
人人网
上一个文章:
2013北京高考数学文试卷word版
网站版权与免责声明
①由于各方面情况的不断调整与变化,本网所提供的相关信息请以权威部门公布的正式信息为准.
②本网转载的文/图等稿件出于非商业性目的,如转载稿涉及版权等问题,请在两周内来电联系.
热门专题
·
英语四六级查分
·
高考试题及答案
·
中考录取查询
·
中考分数线
·
中考试题答案网
·
中考作文网
·
中考查分网
·
卓越联盟自主招生
·
华约自主招生AAA测试
·
北约自主招生
·
高考零分作文
·
高考查分网
更多专题
推荐文章
·
2013北京高考语文试题及答案
·
2013北京高考数学文试卷word版
·
2013北京高考文科数学试题及答案
·
关于做好2013年高校北京面试工作的通知
·
2013北京高考面试时间地点电话事宜一览
·
2013北京高中体育特长生测试合格名单
·
2013北京东城区高三二模成绩分段段统计
·
2013年北京海淀区二模分数段分布统计表
·
2013年北京高考志愿填报登录入口
·
2013年北京市普通高校招生志愿填报系统
·
2013北京高招志愿填报5月12日8:00开始
·
2013北京高考志愿填报系统使用说明
·
2013年北京高考加分照顾对象名单公示
·
2013北京高考英语口试成绩查询入口
·
北京市2013年高考英语口试通知单打印
|
关于我们
|
联系我们
|
版权申明
|
网站导航
|
琼ICP备12003406号