首页
高考
美术高考
音乐高考
体育高考
成人高考
考研
自考
中考
会考
专升本
高校
资讯
更多
自主招生保送生
|
艺术特长生
|
高水平运动员
|
空乘民航招飞
|
军校国防生
|
空军招飞
|
高考作文
|
大学排行榜
|
港澳高考
招生考试网
-
2010年高考
-
高考试题答案
- 正文
2010年山东省高考语文试题卷参考答案
来源:
2exam.com
2010-6-8 10:07:19 【字体:小 大】
2010年高校招生考试语文(山东卷)参考答案
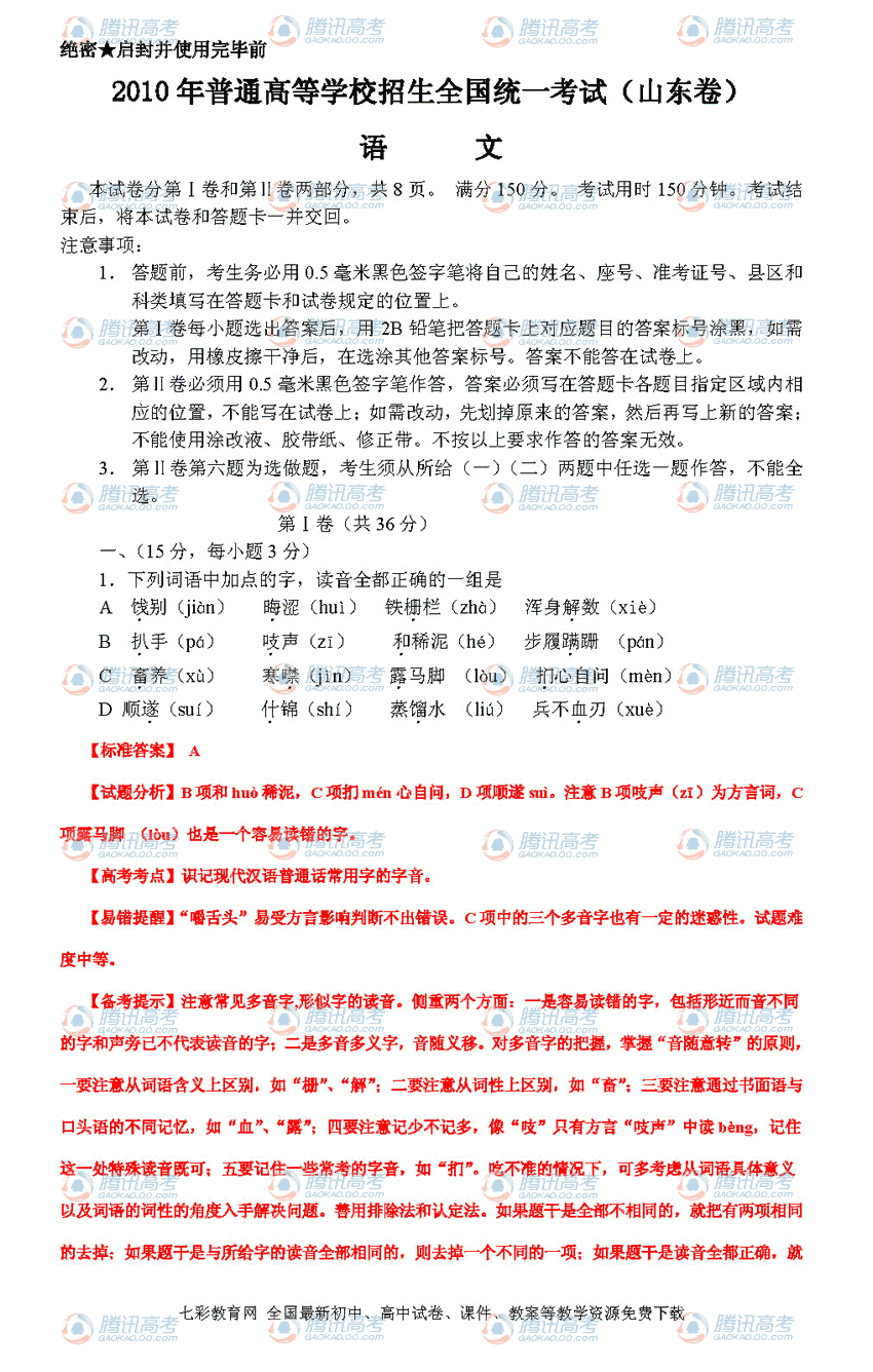
(图1)
1
2
3
4
5
6
7
8
9
10
...
下一页
>>
■
看了这篇文章的网友还关注以下文章
2010年全国I卷高考数学试卷难度点评
全国II卷理科数学试题出错公式了?
2010年江苏高考地理试题及答案
2010年浙江高考文综地理试题评析
2010年浙江高考英语试题评析
2010年浙江高考数学试题评析
2010年浙江高考语文试题评析
2010年浙江高考理综生物试题评析
2010年浙江高考理综化学试题评析
浙江2010年高考理综物理试题评析
2010年各省高考试题及答案汇总!
上一个文章:
2010年浙江高考理科数学试题
下一个文章:
2010年高考数学浙江卷试题word版下载
网站版权与免责声明
①由于各方面情况的不断调整与变化,本网所提供的相关信息请以权威部门公布的正式信息为准.
②本网转载的文/图等稿件出于非商业性目的,如转载稿涉及版权等问题,请在两周内来电联系.
最新文章
·
江苏2011年高考成绩已出江数学难易仍然
·
2010年天津高考试题四大特点
·
湖南2010高考评卷一道题得分最多经四次
·
安徽2010高考文综理综学科组长点评
·
外语满分作文
·
广东教育考试院评点高考题
·
2010年黑龙江中职对口招生考试公共课语
·
2010年黑龙江中职对口招生考试公共课俄
·
2010年黑龙江中职对口招生考试公共课英
·
2010年黑龙江中职对口招生考试公共课数
·
山西2010年高考参考答案(理综)更正说
·
山东招生考试院对2010年高考英语试题分
·
2010年上海高考生命科学试卷评析:“双
·
2010年上海高考化学试卷评析
·
2010年上海高考物理试卷评析
·
2010年上海高考地理试卷评析
·
2010年上海高考历史试卷评析:关注学科
·
2010年上海高考政治试卷评析
推荐文章
·
2010年福建高考英语试卷答案
·
2010年福建高考文科综合试题答案
·
2010年福建高考理综试题卷答案公布
·
2010年福建高考数学试题及答案公布
·
2010年福建高考语文卷答案公布
·
2010年福建高考英语答案公布
·
2010年福建高考语文试卷答案公布
·
2010年安徽高考文综试题试卷(文科综合
·
2010年江苏高考数学试题试卷答案
·
2010年广东省高考数学文科试题(B卷)
热门文章
·
外语满分作文
·
2010年湖北高考英语作文写作真题范文
·
2010年上海高考化学试题
·
江苏数学2010高考卷题目太难
·
2010年全国I卷高考数学试卷难度点评
·
2010年江苏高考地理试题及答案
·
2010年四川高考理综试题答案
·
2010年全国2卷数学试卷难度分析
·
2010年广东高考英语作文
·
2010年河北 河南 山西 广西高考英语试
·
2010年陕西高考语文试题卷答案
·
2010年福建高考语文试题及答案完整版
·
2010年福建高考英语试卷答案
·
2010年福建高考文科综合试题答案
·
2010年福建高考理综试题卷答案公布