首页
高考
美术高考
成人高考
考研
自考
中考
会考
专升本
高校
公务员
导游考试
更多
自主招生
|
保送生
|
艺术特长生
|
高水平运动员
|
空乘民航招飞
|
军校国防生
|
空军招飞
|
高考作文
|
大学排行榜
|
中考分数线
|
中考查分
3773考试网
-
高考
-
全国高考
-
广东高考
- 正文
北京
上海
广东
山东
江苏
浙江
湖北
四川
天津
陕西
湖南
福建
重庆
安徽
辽宁
江西
海南
宁夏
吉林
山西
广西
云南
新疆
黑龙江
青海
甘肃
西藏
河北
贵州
河南
内蒙古
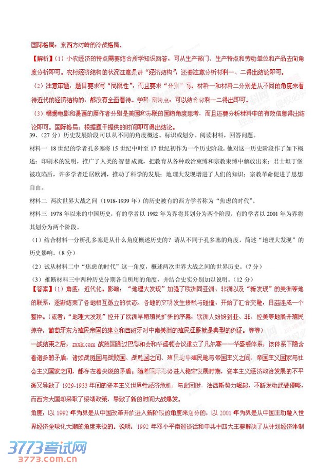
2014广东高考文综历史答案及解析
来源:2exam.com
2014-6-8 16:49:21
上一页
1
2
您可能喜欢的文章
2014广东高考文综政治答案及解析
2014广东高考理综试题试卷发布(部分)
2014广东高考文综试题试卷发布
2014年广东高考理科数学真题评析
2014广东省重点本科录取率有望超过8%
2014广东高考数学文科答案及解析
2014广东高考理科比文科考生多7.2万人
2014广东高考语文试题难度解析
2014广东高考数学理科A卷试题发布
2014广东高考数学文科A卷试题发布
上一个文章:
2014广东高考文综政治答案及解析
网站版权与免责声明
①由于各方面情况的不断调整与变化,本网所提供的相关信息请以权威部门公布的正式信息为准.
②本网转载的文/图等稿件出于非商业性目的,如转载稿涉及版权及个人隐私等问题,请在两周内邮件fjksw@163.com联系.
最新文章
·
2014广东高考文综历史答案及解析
·
2014广东高考文综政治答案及解析
·
2014广东高考理综试题试卷发布(部分)
·
2014广东高考文综试题试卷发布
·
2014年广东高考理科数学真题评析
·
2014广东省重点本科录取率有望超过8%
·
2014广东高考数学文科答案及解析
·
2014广东高考理科比文科考生多7.2万人
·
2014广东高考语文试题难度解析
·
2014广东高考数学理科A卷试题发布
·
2014广东高考数学文科A卷试题发布
·
2014广东高考语文试题发布
·
2014广东高考语文B卷试题试卷(文字版)
·
深圳梅林中学班主任睡过头 全班准考证被
·
2014广东高考语文试题难度有所降低
推荐文章
·
2014广东高考文综历史答案及解析
·
2014广东高考文综政治答案及解析
·
2014广东高考理综试题试卷发布(部分)
·
2014广东高考文综试题试卷发布
·
2014广东高考数学文科答案及解析
·
2014广东高考数学理科A卷试题发布
·
2014广东高考数学文科A卷试题发布
·
2014广东高考语文B卷试题试卷(文字版)
·
2014广东高考招生政策工作规定
·
2014广东高考平行志愿投档及录取实施办
·
关于做好广东省2014年普通高校招生工作
·
广东考试服务网微信查分操作流程图解
·
2014广东高考英语听说考试成绩查询入口
·
2014广东高考英语听说成绩查询开通
·
2014广东高考英语听说考试成绩查询方式
|
关于我们
|
联系我们
|
版权申明
|
网站导航
|
琼ICP备12003406号