首页
高考
美术高考
成人高考
考研
自考
中考
会考
专升本
高校
公务员
导游考试
更多
自主招生
|
保送生
|
艺术特长生
|
高水平运动员
|
空乘民航招飞
|
军校国防生
|
空军招飞
|
高考作文
|
大学排行榜
|
中考分数线
|
中考查分
3773考试网
-
高考
-
全国高考
-
黑龙江高考
- 正文
北京
上海
广东
山东
江苏
浙江
湖北
四川
天津
陕西
湖南
福建
重庆
安徽
辽宁
江西
海南
宁夏
吉林
山西
广西
云南
新疆
黑龙江
青海
甘肃
西藏
河北
贵州
河南
内蒙古
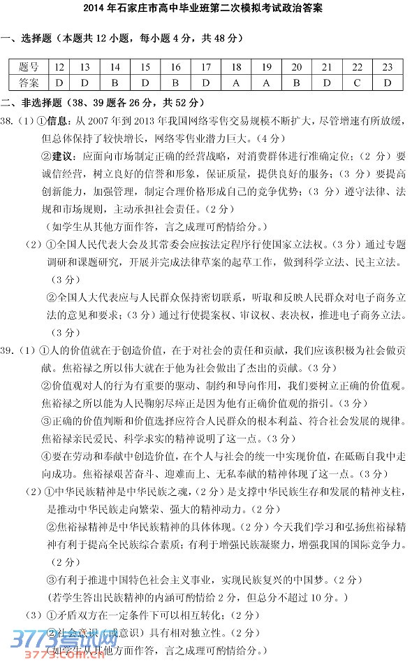
2014石家庄二模文综政治试题答案及评分标准
来源:2exam.com
2014-5-8 16:40:30
2014石家庄二模历史考试已经结束。本次考试是石家庄对高三考生一次重要的诊断性摸底考试,旨在了解学生目前所具有的实际水平。
本次考试是2014年高考前非常重要的一次模拟考试,它结合了2014年高考大纲的最新规定的内容与要求,请广大考生引起重视。
您可能喜欢的文章
2014石家庄二模理综物理试题答案及评分标准
2014石家庄二模理综化学试题答案及评分标准
2014石家庄二模理综生物试题答案及评分标准
2014黑龙江省专业对口升学技能考试成绩查询
2014香港中文大学黑龙江招生说明会在哈三中举办
2014黑龙江对口升学技能操作铁道工程专业试题
2014黑龙江对口升学技能操作工程测量专业试题
2014黑龙江对口升学技能操作医学检验专业试题
2014黑龙江对口升学技能操作药剂专业试题
2014黑龙江对口升学技能操作康复技术专业试题
上一个文章:
2014石家庄二模理综物理试题答案及评分标准
网站版权与免责声明
①由于各方面情况的不断调整与变化,本网所提供的相关信息请以权威部门公布的正式信息为准.
②本网转载的文/图等稿件出于非商业性目的,如转载稿涉及版权及个人隐私等问题,请在两周内邮件fjksw@163.com联系.
最新文章
·
2014石家庄二模文综政治试题答案及评分
·
2014石家庄二模理综物理试题答案及评分
·
2014石家庄二模理综化学试题答案及评分
·
2014石家庄二模理综生物试题答案及评分
·
2014黑龙江省专业对口升学技能考试成绩
·
2014香港中文大学黑龙江招生说明会在哈
·
2014黑龙江对口升学技能操作铁道工程专
·
2014黑龙江对口升学技能操作工程测量专
·
2014黑龙江对口升学技能操作医学检验专
·
2014黑龙江对口升学技能操作药剂专业试
·
2014黑龙江对口升学技能操作康复技术专
·
2014黑龙江对口升学技能操作助产专业试
·
2014黑龙江对口升学技能操作护理专业试
·
2014黑龙江对口升学技能操作测试林业技
·
2014黑龙江对口升学技能操作测试畜牧兽
推荐文章
·
2014黑龙江省专业对口升学技能考试成绩
·
2014黑龙江体育专业及体育特长生冰雪术
·
关于做好2014年黑龙江高考报名工作的通
·
2013年黑龙江高职专科院校紧缺人才培养
·
2013年黑龙江专科院校紧缺人才培养招生
·
2013年黑龙江体育类专科批院校录取分数
·
2013黑龙江艺术类专科院校录取分数线(
·
2013黑龙江高考专科院校录取分数线(六
·
2013黑龙江艺术类专科院校补录征集志愿
·
2013黑龙江高考专科补录征集志愿通知(最
·
2013黑龙江高考专科院校录取分数线(三
·
2013黑龙江对口招生专科院校最后一次补
·
2013黑龙江对口招生专科最后一次征集志
·
2013黑龙江高考专科院校录取分数线(一
·
2013黑龙江对口招生专科院校第一次征集
|
关于我们
|
联系我们
|
版权申明
|
网站导航
|
琼ICP备12003406号