首页
高考
美术高考
成人高考
考研
自考
中考
会考
专升本
高校
公务员
导游考试
更多
自主招生
|
保送生
|
艺术特长生
|
高水平运动员
|
空乘民航招飞
|
军校国防生
|
空军招飞
|
高考作文
|
大学排行榜
|
中考分数线
|
中考查分
3773考试网
-
高考
-
全国高考
-
黑龙江高考
- 正文
北京
上海
广东
山东
江苏
浙江
湖北
四川
天津
陕西
湖南
福建
重庆
安徽
辽宁
江西
海南
宁夏
吉林
山西
广西
云南
新疆
黑龙江
青海
甘肃
西藏
河北
贵州
河南
内蒙古
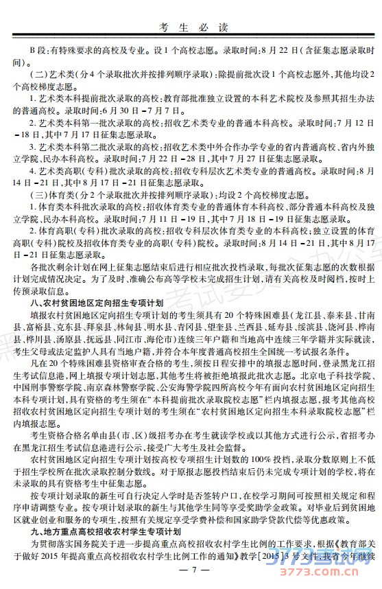
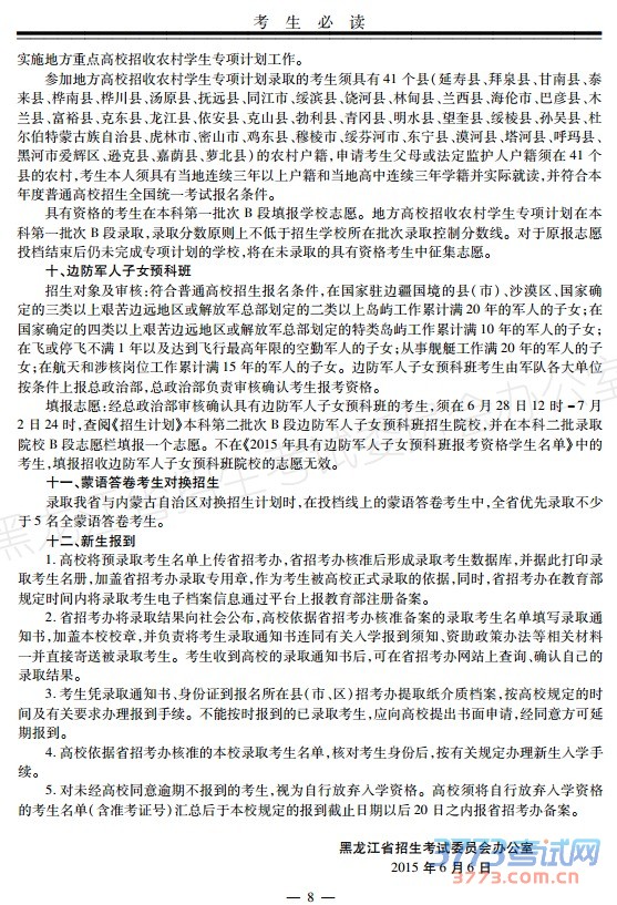
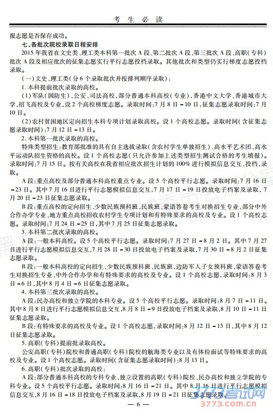
2015黑龙江高考志愿填报及有关问题的说明
来源:黑龙江省招生考试委员会办公
2015-6-18 20:03:56
2015黑龙江高考志愿填报及有关问题的说明
您可能喜欢的文章
2014年全国高校黑龙江录取分数线公布
2012-2014黑龙江高考录取分数线(含艺术类)
2013年全国高校黑龙江省录取分数线公布
2015黑龙江普通高校招生计划公布
2015黑龙江高考填报志愿时间 分数线录取查询
2015黑龙江高考录取批次是怎样划分的
2015黑龙江高考哪些录取批次按平行志愿投档
2015黑龙江高考网上模拟填报志愿流程步骤
2015黑龙江高考网上填报志愿入口(模拟版)
2015年黑龙江高考平行志愿宣传手册
上一个文章:
2013年全国高校黑龙江省录取分数线公布
网站版权与免责声明
①由于各方面情况的不断调整与变化,本网所提供的相关信息请以权威部门公布的正式信息为准.
②本网转载的文/图等稿件出于非商业性目的,如转载稿涉及版权及个人隐私等问题,请在两周内邮件fjksw@163.com联系.
最新文章
·
2015黑龙江高考志愿填报及有关问题的说
·
2013年全国高校黑龙江省录取分数线公布
·
2015黑龙江普通高校招生计划公布
·
2015黑龙江高考填报志愿时间 分数线录取
·
2015黑龙江高考录取批次是怎样划分的
·
2015黑龙江高考哪些录取批次按平行志愿
·
2015黑龙江高考网上模拟填报志愿流程步
·
2015黑龙江高考网上填报志愿入口(模拟版
·
2015年黑龙江高考平行志愿宣传手册
·
2015黑龙江高考体育类录取批次时间安排
·
2015黑龙江高考艺术类录取批次时间安排
·
2015黑龙江高考文理科录取批次时间安排
·
2015黑龙江高考文理艺术体育类录取批次
·
2015黑龙江体育类术科统考成绩分段表公
·
2015黑龙江高考录取批次及时间日程安排
推荐文章
·
2015黑龙江普通高校招生计划公布
·
2015年黑龙江高考平行志愿宣传手册
·
2015黑龙江高考文理艺术体育类录取批次
·
2015黑龙江高考成绩查询时间及网站公布
·
2015黑龙江高考体育类术科考试成绩查询
·
2015黑龙江高考网上填报志愿时间安排
·
2015黑龙江高考成绩查询分数线公布时间
·
2015黑龙江高考理综试题及答案
·
2015新课标2全国卷理综试题及答案
·
2015黑龙江高考文综答案发布
·
2015高考全国2卷文综答案发布
·
2015黑龙江高考英语答案发布
·
2015全国高考2卷新课标英语答案发布
·
2015黑龙江高考数学理科试题及答案发布
·
2015全国高考新课标2数学理科试题及答案
|
关于我们
|
联系我们
|
版权申明
|
网站导航
|
琼ICP备12003406号