首页
高考
美术高考
成人高考
考研
自考
中考
会考
专升本
高校
公务员
导游考试
更多
自主招生
|
保送生
|
艺术特长生
|
高水平运动员
|
空乘民航招飞
|
军校国防生
|
空军招飞
|
高考作文
|
大学排行榜
|
中考分数线
|
中考查分
3773考试网
-
高考
-
全国高考
-
湖北高考
- 正文
北京
上海
广东
山东
江苏
浙江
湖北
四川
天津
陕西
湖南
福建
重庆
安徽
辽宁
江西
海南
宁夏
吉林
山西
广西
云南
新疆
黑龙江
青海
甘肃
西藏
河北
贵州
河南
内蒙古
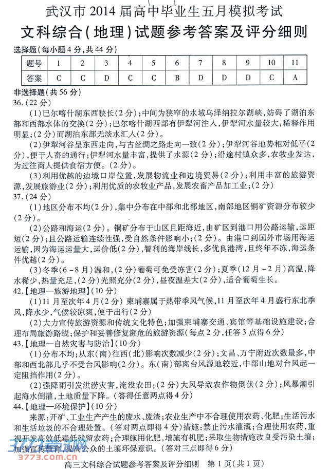
2014武汉五月模考文综地理试题答案及评分细则
来源:2exam.com
2014-5-9 14:18:42
2014武汉五月调考文综地理试题答案及评分细则
您可能喜欢的文章
2014武汉五月调考文综历史试题答案及评分细则
2014武汉五月模考文综政治试题答案及评分细则
2014武汉高考五月模拟考试数学理科试题答案及评分细则
2014武汉五月调考数学文科试题答案及评分细则
2014武汉高三五月调考语文试题答案及评分细则
2014年湖北高考招生政策出台
2014湖北武汉高考人数5.5万高职单招考生4160名
2014湖北高招政策公布填志愿6月25日至28日
2014湖北高职单招录取名单公布
2014年湖北省高职单招拟录取名单公示
上一个文章:
2014武汉五月调考文综历史试题答案及评分细则
网站版权与免责声明
①由于各方面情况的不断调整与变化,本网所提供的相关信息请以权威部门公布的正式信息为准.
②本网转载的文/图等稿件出于非商业性目的,如转载稿涉及版权及个人隐私等问题,请在两周内邮件fjksw@163.com联系.
最新文章
·
2014武汉五月模考文综地理试题答案及评
·
2014武汉五月调考文综历史试题答案及评
·
2014武汉五月模考文综政治试题答案及评
·
2014武汉高考五月模拟考试数学理科试题
·
2014武汉五月调考数学文科试题答案及评
·
2014武汉高三五月调考语文试题答案及评
·
2014年湖北高考招生政策出台
·
2014湖北武汉高考人数5.5万高职单招考生
·
2014湖北高招政策公布填志愿6月25日至2
·
2014年湖北高考艺术特长生出炉加分情况
·
2014湖北高考招生政策八大变化
·
2014湖北襄阳宜昌七市联考分数线划定
·
2014年湖北高招政策出台变化解读
·
2014湖北高考报名人数为40.27万人
·
2014武汉4月调考预估分数线出炉
推荐文章
·
2014湖北高考招生政策规定出台
·
关于做好2014年湖北高考招生工作的通知
·
2014湖北高考艺术特长生专项统测入围名
·
2014湖北艺术特长生入围标准高水平运动
·
2014湖北高考向培养直招士官须知
·
2014湖北高考体育专业素质测试考生须知
·
2014湖北高考人数366194人文理考生3103
·
2014武汉高三二月调考预估分数线公布
·
香港院校2014年内地招生有关信息一览表
·
2014武汉高一调考物理试题答案
·
2014湖北高考报名第二阶段时间安排
·
2014年湖北省民航招收高中飞行学员报名
·
2014湖北高考优录材料和申报贫困地区专
·
2014年湖北高考加分参考项目
·
2014年湖北高考报名信息管理系统入口
|
关于我们
|
联系我们
|
版权申明
|
网站导航
|
琼ICP备12003406号