首页
高考
美术高考
成人高考
考研
自考
中考
会考
专升本
高校
公务员
导游考试
更多
自主招生
|
保送生
|
艺术特长生
|
高水平运动员
|
空乘民航招飞
|
军校国防生
|
空军招飞
|
高考作文
|
大学排行榜
|
中考分数线
|
中考查分
3773考试网
-
高考
-
全国高考
-
湖北高考
- 正文
北京
上海
广东
山东
江苏
浙江
湖北
四川
天津
陕西
湖南
福建
重庆
安徽
辽宁
江西
海南
宁夏
吉林
山西
广西
云南
新疆
黑龙江
青海
甘肃
西藏
河北
贵州
河南
内蒙古
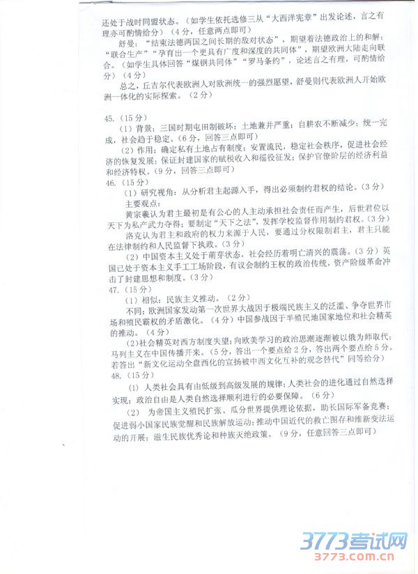
武汉市2015届四月调考历史答案及评分细则
来源:2exam.com
2015-4-24 9:10:03
武汉市2015届高中毕业生四月调研测试历史试题参考答案及评分细则
您可能喜欢的文章
2015武汉高三四月调考政治答案及评分细则
2015届武汉四月调考生物答案及评分细则
2015武汉高三四月调考化学答案及评分细则
2015武汉高三四月调考物理答案及评分细则
2015武汉高三四月调考英语答案
2015武汉四月调考试题点评备考建议
2015香港高校本科生招生说明会湖北武汉
2015湖北高考志愿填报时间及志愿设置
2015武汉高三四月调考数学理科答案
2015武汉高三四月调考语文答案
上一个文章:
2015武汉高三四月调考政治答案及评分细则
网站版权与免责声明
①由于各方面情况的不断调整与变化,本网所提供的相关信息请以权威部门公布的正式信息为准.
②本网转载的文/图等稿件出于非商业性目的,如转载稿涉及版权及个人隐私等问题,请在两周内邮件fjksw@163.com联系.
最新文章
·
武汉市2015届四月调考历史答案及评分细
·
2015武汉高三四月调考政治答案及评分细
·
2015届武汉四月调考生物答案及评分细则
·
2015武汉高三四月调考化学答案及评分细
·
2015武汉高三四月调考物理答案及评分细
·
2015武汉高三四月调考英语答案
·
2015武汉四月调考试题点评备考建议
·
2015香港高校本科生招生说明会湖北武汉
·
2015湖北高考志愿填报时间及志愿设置
·
2015武汉高三四月调考数学理科答案
·
2015武汉高三四月调考语文答案
·
2015湖北国家专项计划高校专项计划和地
·
2015湖北高校保送生拟录取名单
·
2015湖北襄阳高考报名人数33752人
·
2015高考贫困区定向招生专项计划5万人
推荐文章
·
2015武汉高三四月调考语文答案
·
2015湖北高考政策规定八大变化
·
湖北省2015年普通高校招生工作规定
·
湖北招生办2015湖北高考招生工作的通知
·
武汉外国语学校2015届外语类保送资格生
·
2015湖北高考体育专业素质测试工作的通
·
2015湖北高水平运动员招生测试考生须知
·
2015武汉高三3月调考预估分数线
·
2015武汉高三二月调考语文试题答案及评
·
湖北省教育考试院2015年考试安排
·
2015年湖北武汉市高考报名须知
·
2015年湖北高考网上报名系统
·
2015湖北高考报名系统入口(含艺术类考生
·
2015湖北高考报名 艺术类统考新增3个专
·
2015湖北高考网上报名考生用户手册
|
关于我们
|
联系我们
|
版权申明
|
网站导航
|
琼ICP备12003406号