首页
高考
美术高考
成人高考
考研
自考
中考
会考
专升本
高校
公务员
导游考试
更多
自主招生
|
保送生
|
艺术特长生
|
高水平运动员
|
空乘民航招飞
|
军校国防生
|
空军招飞
|
高考作文
|
大学排行榜
|
中考分数线
|
中考查分
3773考试网
-
高考
-
全国高考
-
湖北高考
- 正文
北京
上海
广东
山东
江苏
浙江
湖北
四川
天津
陕西
湖南
福建
重庆
安徽
辽宁
江西
海南
宁夏
吉林
山西
广西
云南
新疆
黑龙江
青海
甘肃
西藏
河北
贵州
河南
内蒙古
2015湖北高考提前批文理类录取政策
来源:2exam.com
2015-5-22 20:00:39
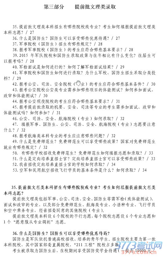
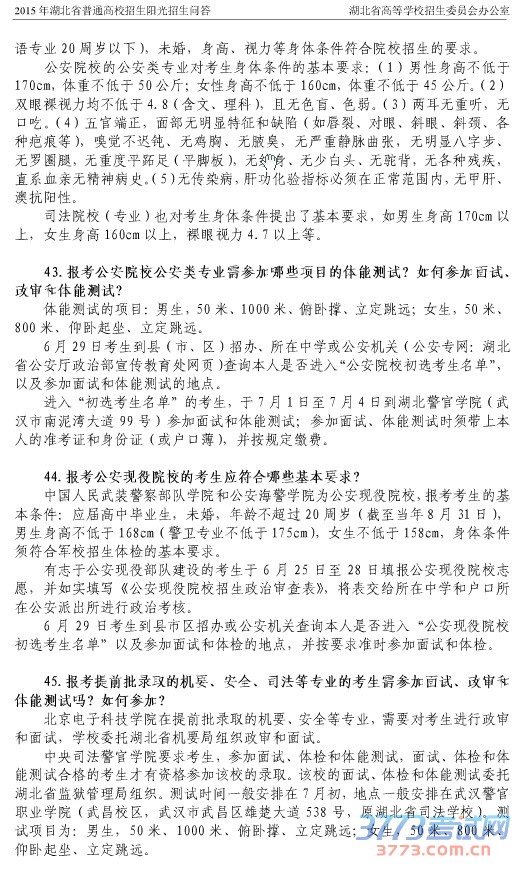
第三部分 提前批文理类录取
您可能喜欢的文章
2015湖北高考填报志愿须知步骤注意事项
2015湖北高考方案政策规定
2015湖北高招录取时间表发布
2015湖北武汉市第二十七届高考咨询会邀请函
2015湖北高考平行志愿投档排序分数计算规则
2015湖北省高校名单(123所)
2015湖北高考襄阳设27个考点 考生人数33750
2015湖北高考网上填报志愿政策必读
2015湖北三所独立学院更名 武汉设计工程学院
2015湖北高考填报志愿时间网址
上一个文章:
2015湖北高考填报志愿须知步骤注意事项
网站版权与免责声明
①由于各方面情况的不断调整与变化,本网所提供的相关信息请以权威部门公布的正式信息为准.
②本网转载的文/图等稿件出于非商业性目的,如转载稿涉及版权及个人隐私等问题,请在两周内邮件fjksw@163.com联系.
最新文章
·
2015湖北高考提前批文理类录取政策
·
2015湖北高考填报志愿须知步骤注意事项
·
2015湖北高考方案政策规定
·
2015湖北高招录取时间表发布
·
2015湖北武汉市第二十七届高考咨询会邀
·
2015湖北高考平行志愿投档排序分数计算
·
2015湖北省高校名单(123所)
·
2015湖北高考襄阳设27个考点 考生人数3
·
2015湖北高考网上填报志愿政策必读
·
2015湖北三所独立学院更名 武汉设计工程
·
2015湖北高考填报志愿时间网址
·
2015湖北高考平行志愿投档规则 填志愿有
·
2015湖北高考招生政策解读网上填报志愿
·
2015湖北荆门高考人数1.7万余名
·
2015湖北武汉高考考点分布图
推荐文章
·
2015湖北高考填报志愿须知步骤注意事项
·
2015湖北高考方案政策规定
·
2015湖北高考网上填报志愿政策必读
·
2015湖北高考填报志愿时间网址
·
2015湖北体育专业素质测试成绩查询
·
2015武汉高三四月调考语文答案
·
2015湖北高考政策规定八大变化
·
湖北省2015年普通高校招生工作规定
·
湖北招生办2015湖北高考招生工作的通知
·
武汉外国语学校2015届外语类保送资格生
·
2015湖北高考体育专业素质测试工作的通
·
2015湖北高水平运动员招生测试考生须知
·
2015武汉高三3月调考预估分数线
·
2015武汉高三二月调考语文试题答案及评
·
湖北省教育考试院2015年考试安排
|
关于我们
|
联系我们
|
版权申明
|
网站导航
|
琼ICP备12003406号