首页
高考
美术高考
成人高考
考研
自考
中考
会考
专升本
高校
公务员
导游考试
更多
自主招生
|
保送生
|
艺术特长生
|
高水平运动员
|
空乘民航招飞
|
军校国防生
|
空军招飞
|
高考作文
|
大学排行榜
|
中考分数线
|
中考查分
3773考试网
-
高考
-
全国高考
-
湖北高考
- 正文
北京
上海
广东
山东
江苏
浙江
湖北
四川
天津
陕西
湖南
福建
重庆
安徽
辽宁
江西
海南
宁夏
吉林
山西
广西
云南
新疆
黑龙江
青海
甘肃
西藏
河北
贵州
河南
内蒙古
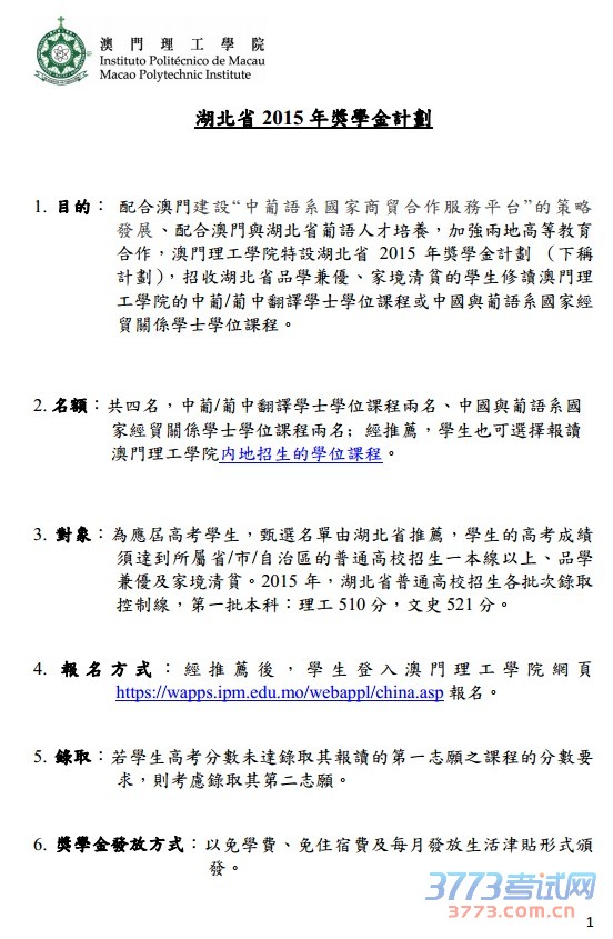
澳门理工学院湖北省2015年奖学金计划报名的公告
来源:湖北招生办
2015-7-2 12:56:00
关于澳门理工学院湖北省2015年奖学金计划报名的公告
附件:
1
.澳门理工学院-湖北省2015年奖学金计划
2.
推荐回执表
您可能喜欢的文章
2015湖北高考农村独女考生信息公示(补)
2015湖北高考高职高专多元互动录取的通知
2015湖北军校国防生招生军检须知
湖北省2015年北京电子科技学院面试名单确定
2015湖北高考军校国防生招生军检须知
2015湖北公安军校国防生司法院校直招士官参
2015湖北直招士官确定军检名单原则和注意事
2015湖北司法院校确定面试体检名单原则和注
2015湖北军校国防生确定军检名单原则和注意
2015湖北公安院校招生确定参加面试体检名单
上一个文章:
2015湖北高考农村独女考生信息公示(补)
网站版权与免责声明
①由于各方面情况的不断调整与变化,本网所提供的相关信息请以权威部门公布的正式信息为准.
②本网转载的文/图等稿件出于非商业性目的,如转载稿涉及版权及个人隐私等问题,请在两周内邮件fjksw@163.com联系.
最新文章
·
澳门理工学院湖北省2015年奖学金计划报
·
2015湖北高考农村独女考生信息公示(补
·
2015湖北高考高职高专多元互动录取的通
·
2015湖北军校国防生招生军检须知
·
湖北省2015年北京电子科技学院面试名单
·
2015湖北高考军校国防生招生军检须知
·
2015湖北公安军校国防生司法院校直招士
·
2015湖北直招士官确定军检名单原则和注
·
2015湖北司法院校确定面试体检名单原则
·
2015湖北军校国防生确定军检名单原则和
·
2015湖北公安院校招生确定参加面试体检
·
2015湖北高考录取时间工作进程表
·
2015湖北高考志愿填报今日下午5点截止
·
2015湖北高考录取信息查询时间公布
·
2015湖北高考司法类院校招生面试体检体
推荐文章
·
2015湖北高考网上填报志愿系统入口
·
2015湖北高考总分成绩一分一段表(文史
·
2015湖北高考分数段成绩一分一段表(理科
·
2015湖北高考分数线公布
·
2015湖北高考成绩查询查分快速入口四
·
2015湖北高考成绩查询查分快速入口二
·
2015湖北高考成绩查询入口一
·
2015湖北高考成绩查询入口-湖北教育考试
·
2015年湖北高考成绩查询6月23日上午公布
·
2015湖北高考成绩查询查分入口-湖北教育
·
2015湖北高考招生计划
·
2015湖北高考填报志愿讲座视频
·
2015湖北高考填报志愿6月25日开始填报网
·
2015湖北高考语文试题及答案发布
·
2015湖北高考数学文科试题及答案发布
|
关于我们
|
联系我们
|
版权申明
|
网站导航
|
琼ICP备12003406号