首页
高考
美术高考
成人高考
考研
自考
中考
会考
专升本
高校
公务员
导游考试
更多
自主招生
|
保送生
|
艺术特长生
|
高水平运动员
|
空乘民航招飞
|
军校国防生
|
空军招飞
|
高考作文
|
大学排行榜
|
中考分数线
|
中考查分
3773考试网
-
高考
-
全国高考
-
上海高考
- 正文
北京
上海
广东
山东
江苏
浙江
湖北
四川
天津
陕西
湖南
福建
重庆
安徽
辽宁
江西
海南
宁夏
吉林
山西
广西
云南
新疆
黑龙江
青海
甘肃
西藏
河北
贵州
河南
内蒙古
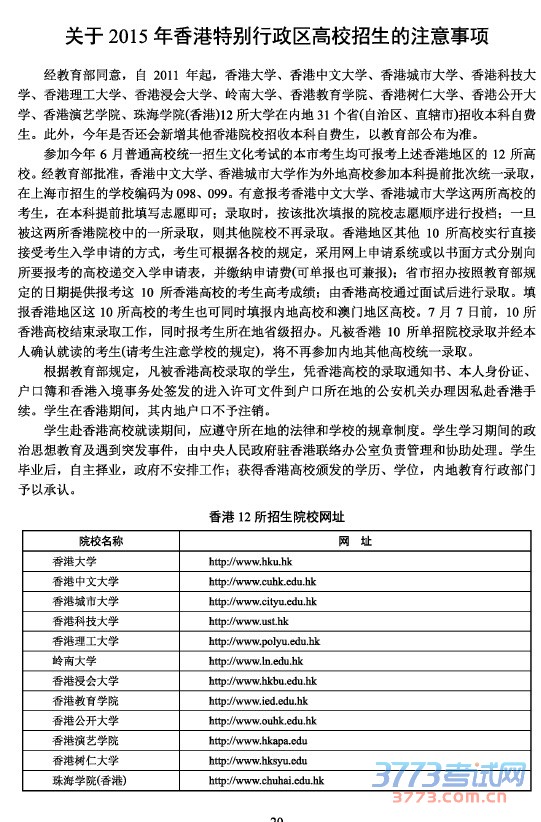
2015香港澳门台湾高校招生的注意事项
来源:上海市教育考试院
2015-5-8 15:39:49
2015香港澳门台湾高校招生的注意事项
您可能喜欢的文章
2015上海高考录取考生纸质档案递送给录取高
2015上海高考网上征求志愿时间办法流程
2015上海高考军校生国防生院校报考指南
2015上海高考招生专业和计划的填写说明
2015上海高考市属高校地方农村专项计划实施
2015上海高考复旦大学上海交通大学综合评价
2015上海高考志愿填报时间及内容
2015上海高考填报志愿表设置及志愿信息输入
2015上海高考招生专业目录
2015上海中考高考咨询特别节目
上一个文章:
2015上海高考录取考生纸质档案递送给录取高校的办法
网站版权与免责声明
①由于各方面情况的不断调整与变化,本网所提供的相关信息请以权威部门公布的正式信息为准.
②本网转载的文/图等稿件出于非商业性目的,如转载稿涉及版权及个人隐私等问题,请在两周内邮件fjksw@163.com联系.
最新文章
·
2015香港澳门台湾高校招生的注意事项
·
2015上海高考录取考生纸质档案递送给录
·
2015上海高考网上征求志愿时间办法流程
·
2015上海高考军校生国防生院校报考指南
·
2015上海高考招生专业和计划的填写说明
·
2015上海高考市属高校地方农村专项计划
·
2015上海高考复旦大学上海交通大学综合
·
2015上海高考志愿填报时间及内容
·
2015上海高考填报志愿表设置及志愿信息
·
2015上海高考招生专业目录
·
2015年上海本科院校招生咨询会周日举行
·
2015上海中考高考咨询特别节目
·
2015上海高考招生网上咨询时间网站
·
华东理工大学2015招生政策上海招生计划
·
香港浸会大学2015上海本科招生说明会安
推荐文章
·
2015上海高考志愿填报时间及内容
·
2015上海高考填报志愿表设置及志愿信息
·
2015上海高考招生专业目录
·
2015上海高校插班生试点招生工作的通知
·
2015上海高考保送生测试合格名单
·
2015上海体育统考成绩查询系统入口
·
2015上海高考体育类专业统考合格名单查
·
2015上海高考时间确定
·
2015上海高考外国语中学推荐保送生资格
·
2015年上海市教育考试院各类考试信息一
·
上海高考2017年北京本科高校专业选考科
·
2015上海春季高考成绩查询入口开通
·
2015华侨港澳台联招上海报考点事项公告
·
关于做好2015年上海高考报名工作的通知
·
2015年上海高考报名实施办法
|
关于我们
|
联系我们
|
版权申明
|
网站导航
|
琼ICP备12003406号