首页
高考
美术高考
成人高考
考研
自考
中考
会考
专升本
高校
公务员
导游考试
更多
自主招生
|
保送生
|
艺术特长生
|
高水平运动员
|
空乘民航招飞
|
军校国防生
|
空军招飞
|
高考作文
|
大学排行榜
|
中考分数线
|
中考查分
3773考试网
-
高考
-
高考模拟题
-
高考数学
- 正文
北京
上海
广东
山东
江苏
浙江
湖北
四川
天津
陕西
湖南
福建
重庆
安徽
辽宁
江西
海南
宁夏
吉林
山西
广西
云南
新疆
黑龙江
青海
甘肃
西藏
河北
贵州
河南
内蒙古
2016武汉高三四月调考数学文科试题及答案
来源:2exam.com
2016-4-15 10:15:54
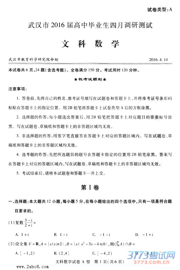
武汉市2016届高中毕业生四月调研测试文科数学试题 2016.4.14
1
2
3
4
5
6
下一页
您可能喜欢的文章
2016湖北7所部属高校单招886名农村生
2016年湖北省高校专科专业目录的通知
2016武汉四月调考数学理科答案发布
2016武汉高三4月调考数学文科试题及答案免费
2016武汉4月调考语文试题答案发布
2016年恩施中职技能高考明日开始
2016年湖北省高校本科专业目录
2016年16所港澳高校在湖北自主招生网上报名
澳门高校2016湖北安徽招收内地学生讲解会
2016年3月湖北省八校联考英语试题及答案
上一个文章:
2016唐山二模数学文科试题及答案
网站版权与免责声明
①由于各方面情况的不断调整与变化,本网所提供的相关信息请以权威部门公布的正式信息为准.
②本网转载的文/图等稿件出于非商业性目的,如转载稿涉及版权及个人隐私等问题,请在两周内邮件fjksw@163.com联系.
最新文章
·
2016武汉高三四月调考数学文科试题及答
·
2016唐山二模数学文科试题及答案
·
2016唐山二模答案 唐山二模数学理科试题
·
2016重庆二诊数学理科试题发布
·
2016重庆二诊数学文科试题发布
·
2016四川高考适应性测试数学理科试题及
·
2016四川高考适应性测试文科数学试题及
·
2016武汉四月调考数学理科答案发布
·
2016武汉高三4月调考数学文科试题及答案
·
2016温州高三二模数学理科试题
·
2016江门一模数学理科试题及答案免费版
·
2016温州二模数学文科试题发布
·
2016福建高三省质检数学理科试题及答案
·
2016山西二模数学理科试题答案免费版
·
2016山西二模数学文科答案免费版
推荐文章
·
2016武汉高三四月调考数学文科试题及答
·
2016唐山二模数学文科试题及答案
·
2016唐山二模答案 唐山二模数学理科试题
·
2016四川高考适应性测试文科数学试题及
·
2016武汉高三4月调考数学文科试题及答案
·
2016温州二模数学文科试题发布
·
2016福建高三省质检数学理科试题及答案
·
2016山西二模数学理科试题答案免费版
·
2016山西二模数学文科答案免费版
·
2016新疆二模数学理科试题及答案免费版
·
2016贵州高考适应性考试理科数学试题及
·
2016年4月福建高三省质检数学理科试题及
·
2016福建高三省质检数学文科试题及答案
·
2016福建高三省质检数学文科试题及答案
·
2016贵州高考适应性考试文科数学试题及
|
关于我们
|
联系我们
|
版权申明
|
网站导航
|
琼ICP备12003406号