乌鲁木齐地区2015年高三年级第三次诊断性测验试卷文科综合能力测试参考答案
第Ⅰ卷
选择题:本题共35小题,每小题4分,共140分。在每小题给出的四个选项中,只有一项是符合题目要求的。
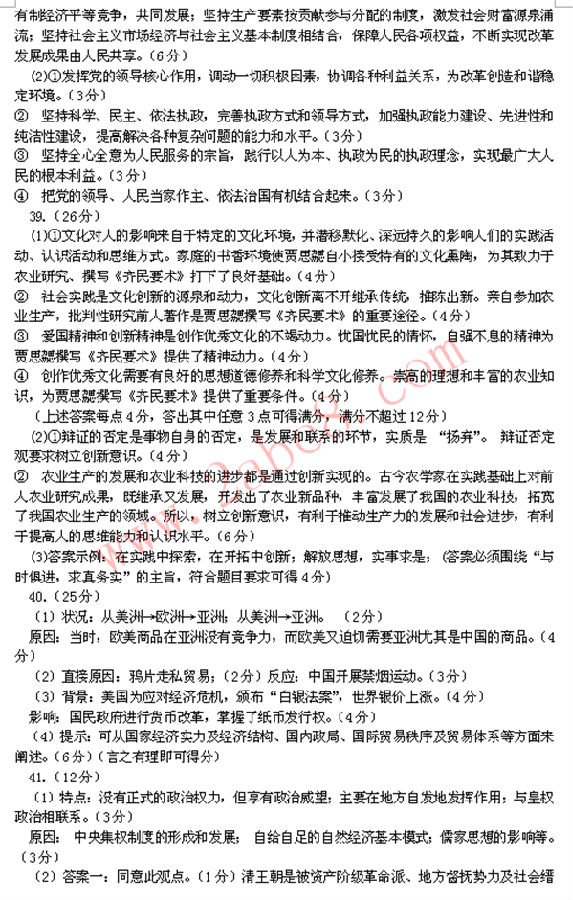
题号123456789101112
答案DACDACBABDBA
题号131415161718192021222324
答案ADDBBCCDACBC
题号2526272829303132333435
答案BBBCDCADCAD
第Ⅱ卷
非选择题:包括必考题和选考题两部分。第36~41题为必考题,每个试题考生都必须做答。第42~48题为选考题,考生根据要求做答。
36.(22分)
(1)干旱缺水;夏季高温;冬季严寒;昼夜温差大;紫外线强烈;多风沙。(任答四点得8分)
(2)地势较低,这里曾经是塔里木盆地的最低点,积水成湖;入湖泥沙少,盐壳中钾盐比例高;地形封闭,气候干旱,蒸发旺盛;人烟稀少,未被开发。(8分)

