2014深圳一模在2月下旬进行考试。本次考试是2014年高考前非常重要的一次模拟考试,它结合了2014年高考大纲的最新规定的内容与要求,请广大考生引起重视。
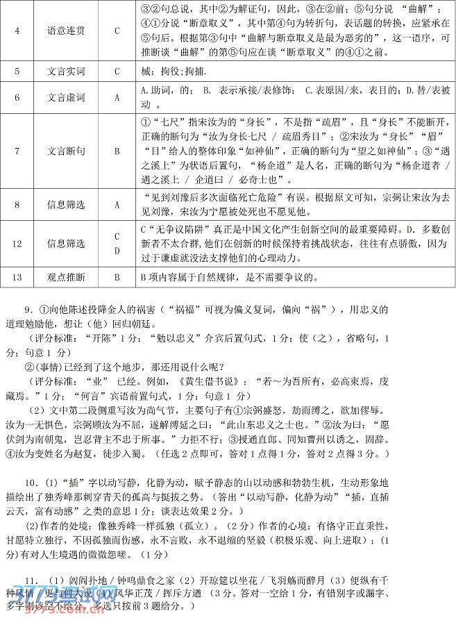
下为2014深圳一模语文试题答案。

2014深圳一模在2月下旬进行考试。本次考试是2014年高考前非常重要的一次模拟考试,它结合了2014年高考大纲的最新规定的内容与要求,请广大考生引起重视。
下为2014深圳一模语文试题答案。

2014深圳一模在2月下旬进行考试。本次考试是2014年高考前非常重要的一次模拟考试,它结合了2014年高考大纲的最新规定的内容与要求,请广大考生引起重视。
下为2014深圳一模语文试题答案。
