首页
高考
美术高考
成人高考
考研
自考
中考
会考
专升本
高校
公务员
导游考试
更多
自主招生
|
保送生
|
艺术特长生
|
高水平运动员
|
空乘民航招飞
|
军校国防生
|
空军招飞
|
高考作文
|
大学排行榜
|
中考分数线
|
中考查分
3773考试网
-
高考
-
高考模拟题
-
高考语文
- 正文
北京
上海
广东
山东
江苏
浙江
湖北
四川
天津
陕西
湖南
福建
重庆
安徽
辽宁
江西
海南
宁夏
吉林
山西
广西
云南
新疆
黑龙江
青海
甘肃
西藏
河北
贵州
河南
内蒙古
2014蚌埠高三二模语文试题及答案
来源:2exam.com
2014-3-29 14:21:54
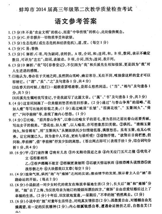
以下为 安徽省蚌埠市2014届高三年级第二次教学质量检测语文试题(扫描版,含答案) 文本内容,如需完整资源请下载。
2014蚌埠高三二模语文试题及答案完整下载!!
上一页
1
2
您可能喜欢的文章
2014蚌埠二模理综试题及答案
2014蚌埠高三二模文综试题及答案
2014蚌埠二模数学理科试题及答案
2014蚌埠二模数学文科试题及答案
2014蚌埠二模英语试题及答案
2014郑州二模数学文理科试题及答案发布
2014郑州二模数学文科试题及答案发布
2014郑州二模文综试题及答案发布
2014郑州二模理综试题及答案发布
2014合肥高三二模语文试卷答案
上一个文章:
2014南京市盐城市高三二模淮安三模语文试题及答案
网站版权与免责声明
①由于各方面情况的不断调整与变化,本网所提供的相关信息请以权威部门公布的正式信息为准.
②本网转载的文/图等稿件出于非商业性目的,如转载稿涉及版权及个人隐私等问题,请在两周内邮件fjksw@163.com联系.
最新文章
·
2014蚌埠高三二模语文试题及答案
·
2014南京市盐城市高三二模淮安三模语文
·
2014郑州二模语文试题及答案评分标准
·
2014西安二模二诊语文试题及答案
·
2014苏锡常镇一模语文试题及答案
·
2014咸阳二模语文试题及答案
·
2014遵义高三第二次联考语文试题及答案
·
2014河南开封二模语文试题及答案
·
2014咸阳二模语文试题答案
·
2014安庆高三二模语文试题及答案
·
2014大连一模语文试题及答案
·
2014安阳二模语文试题及答案
·
2014肇庆一模语文答案发布
·
2014肇庆一模语文试卷及答案发布
·
2014肇庆一模语文试题及答案
推荐文章
·
2014兰州一诊语文试题及答案发布
·
2013广州二模语文试题及答案
·
2013石家庄市一模语文试题答案发布
·
2013福建省质检语文试题试卷
·
2013年福建省质检语文试卷文言文参考译
·
2013福建省质检语文答案及评分标准
·
2013合肥市二模语文答案及评分标准
·
2013安庆市二模语文试题答案及评分标准
·
2013郑州高三二模语文试题及答案
·
北京2011海淀二模语文试题及答案
·
盐城2011高考三调语文试题及答案
·
广东深圳2011二模试题理科数学试题及答
·
广东深圳2011二模试题语文试题及答案
·
广东广州2011二模语文试题及答案
·
诗经·小雅《鹿鸣》鉴赏
|
关于我们
|
联系我们
|
版权申明
|
网站导航
|
琼ICP备12003406号