首页
高考
美术高考
成人高考
考研
自考
中考
会考
专升本
高校
公务员
导游考试
更多
自主招生
|
保送生
|
艺术特长生
|
高水平运动员
|
空乘民航招飞
|
军校国防生
|
空军招飞
|
高考作文
|
大学排行榜
|
中考分数线
|
中考查分
3773考试网
-
高考
-
高考模拟题
-
高考语文
- 正文
北京
上海
广东
山东
江苏
浙江
湖北
四川
天津
陕西
湖南
福建
重庆
安徽
辽宁
江西
海南
宁夏
吉林
山西
广西
云南
新疆
黑龙江
青海
甘肃
西藏
河北
贵州
河南
内蒙古
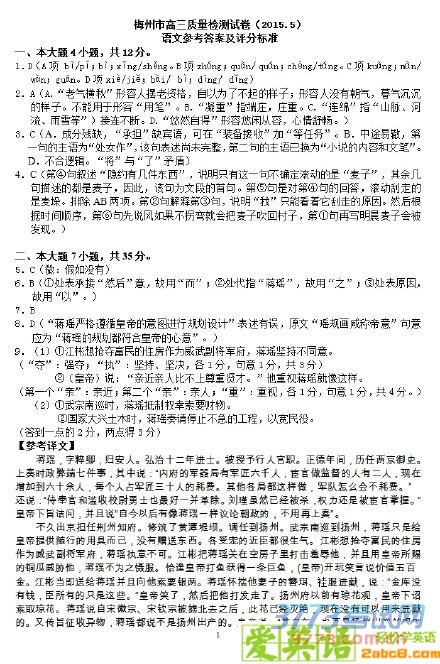
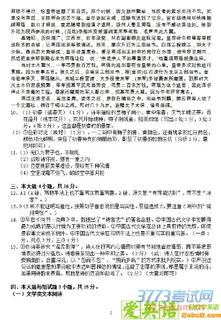
2015梅州二模语文试题答案
来源:3773.高考
2015-5-6 20:28:40
2015年5月梅州市高三质量
检测
试卷
语文
答案
1
2
下一页
您可能喜欢的文章
2015郑州三模语文试题答案
2015郑州高三三模数学理科答案
2015郑州三模数学文科答案
2015郑州高三三模理综答案
2015郑州三模文综试题答案
2015郑州三模英语试题答案
2015克拉玛依三模语文答案
2015克拉玛依高三三模数学理科答案
2015克拉玛依三模数学答案
2015克拉玛依三模英语答案发布
上一个文章:
2015郑州三模语文试题答案
网站版权与免责声明
①由于各方面情况的不断调整与变化,本网所提供的相关信息请以权威部门公布的正式信息为准.
②本网转载的文/图等稿件出于非商业性目的,如转载稿涉及版权及个人隐私等问题,请在两周内邮件fjksw@163.com联系.
最新文章
·
2015梅州二模语文试题答案
·
2015郑州三模语文试题答案
·
2015克拉玛依三模语文答案
·
2015苏锡常镇二模语文试题及答案
·
2015北京东城区二模语文试题及答案
·
2015北京海淀高三二模语文试题及答案
·
2015石家庄高三一模语文试题答案
·
2015德州高三二模语文试题及答案
·
2015河南河北山西高考模拟语文试题及答
·
2015新余高三二模语文试题及答案
·
2015银川高三质检语文试题及答案
·
2015山东省实验中学高三一模语文试题及
·
2015呼伦贝尔市高三二模语文试题及答案
·
2015南宁市高三三模语文试题及答案
·
2015宜宾高考适应性测试语文试题及答案
推荐文章
·
2015苏锡常镇二模语文试题及答案
·
2015北京东城区二模语文试题及答案
·
2015北京海淀高三二模语文试题及答案
·
2015石家庄高三一模语文试题答案
·
2015佛山高三二模语文试题及答案
·
2015成都三诊语文试题及答案
·
2015泸州高三三诊语文试题及答案
·
2015淮北淮南高三二模语文试题及答案
·
湖南省2015届高三高考仿真模拟语文试题
·
2015惠州高三四模语文试题及答案
·
2015东北三省三校二模语文试题及答案
·
2015绵阳高三三诊语文试题及答案
·
2015温州高三二模语文试题及答案
·
2015重庆市高调研抽测试卷语文试题及答
·
2015郑州二模数学理试题及答案
|
关于我们
|
联系我们
|
版权申明
|
网站导航
|
琼ICP备12003406号