首页
高考
美术高考
成人高考
考研
自考
中考
会考
专升本
高校
公务员
导游考试
更多
自主招生
|
保送生
|
艺术特长生
|
高水平运动员
|
空乘民航招飞
|
军校国防生
|
空军招飞
|
高考作文
|
大学排行榜
|
中考分数线
|
中考查分
3773考试网
-
高考
-
高考模拟题
-
高考语文
- 正文
北京
上海
广东
山东
江苏
浙江
湖北
四川
天津
陕西
湖南
福建
重庆
安徽
辽宁
江西
海南
宁夏
吉林
山西
广西
云南
新疆
黑龙江
青海
甘肃
西藏
河北
贵州
河南
内蒙古
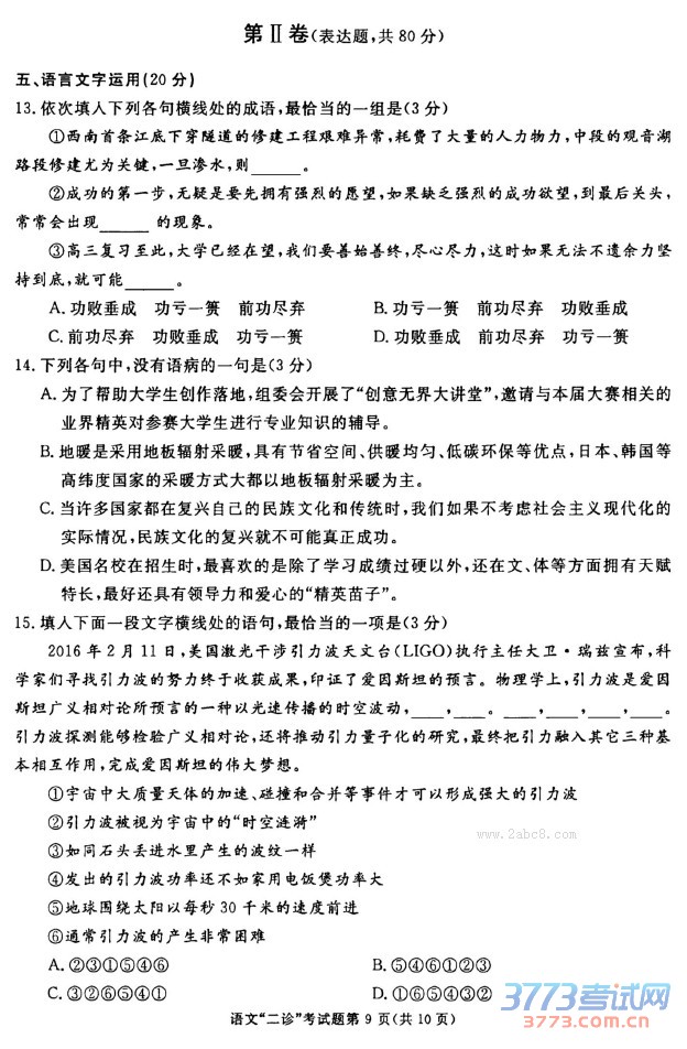
2016成都高三二诊语文试题答案评分标准
来源:2exam.com
2016-3-28 21:49:52
上一页
1
2
3
4
5
6
7
下一页
您可能喜欢的文章
2016成都二诊数学理科试题及答案免费发布
2016成都二诊数学文科试题及答案免费发布
2016成都二诊语文试题及答案免费发布
2016四川高职单招考试现场试题:技能测试重
四川省引导部分地方普通本科高校向应用型转
2016内江四模语文试题及答案
2016成都二诊考试时间安排
2016四川宜宾兴文县高考考生体检安排的通知
2016四川高职单招院校报名时间招生计划
2016年四川47所高职院校单独招生时间政策
上一个文章:
2016成都二诊语文试题及答案免费发布
网站版权与免责声明
①由于各方面情况的不断调整与变化,本网所提供的相关信息请以权威部门公布的正式信息为准.
②本网转载的文/图等稿件出于非商业性目的,如转载稿涉及版权及个人隐私等问题,请在两周内邮件fjksw@163.com联系.
最新文章
·
2016成都高三二诊语文试题答案评分标准
·
2016成都二诊语文试题及答案免费发布
·
2016年3月江西百所重点高中语文试题及答
·
2016揭阳一模语文试题及答案免费提供
·
2016揭阳一模语文试题答案及评分标准
·
2016太原一模语文试题及答案发布
·
2016皖北协作区联考语文试题答案发布
·
2016安庆二模语文试题及答案发布
·
2016年3月江西省百所重点高中模拟语文试
·
2016合肥二模语文答案及评分标准发布
·
2016南京盐城二模语文试题及答案发布
·
2016乌鲁木齐二模汉语试题答案及评分标
·
2016佛山一模语文试题及答案发布
·
2016河北二模语文试题及答案发布
·
2016年3月河南六市联考语文试题及答案
推荐文章
·
2016成都二诊语文试题及答案免费发布
·
2016年3月江西百所重点高中语文试题及答
·
2016揭阳一模语文试题及答案免费提供
·
2016揭阳一模语文试题答案及评分标准
·
2016太原一模语文试题及答案发布
·
2016安庆二模语文试题及答案发布
·
2016合肥二模语文答案及评分标准发布
·
2016河北二模语文试题及答案发布
·
2016乌鲁木齐二模语文试题及答案发布
·
2016云南一模语文试题及答案
·
2016许昌平顶山新乡二模语文试题及答案
·
2016年3月邯郸高三一模语文试题及答案
·
2016邯郸一模语文试题及答案
·
2016甘肃高三一诊语文试题及答案发布
·
2016广州一模语文试题及答案(广州一测)
|
关于我们
|
联系我们
|
版权申明
|
网站导航
|
琼ICP备12003406号