首页
高考
美术高考
成人高考
考研
自考
中考
会考
专升本
高校
公务员
导游考试
更多
自主招生
|
保送生
|
艺术特长生
|
高水平运动员
|
空乘民航招飞
|
军校国防生
|
空军招飞
|
高考作文
|
大学排行榜
|
中考分数线
|
中考查分
3773考试网
-
高考
-
高考模拟题
-
高考语文
- 正文
北京
上海
广东
山东
江苏
浙江
湖北
四川
天津
陕西
湖南
福建
重庆
安徽
辽宁
江西
海南
宁夏
吉林
山西
广西
云南
新疆
黑龙江
青海
甘肃
西藏
河北
贵州
河南
内蒙古
2016茂名二模语文试题答案免费发布
来源:2exam.com
2016-4-8 8:03:52
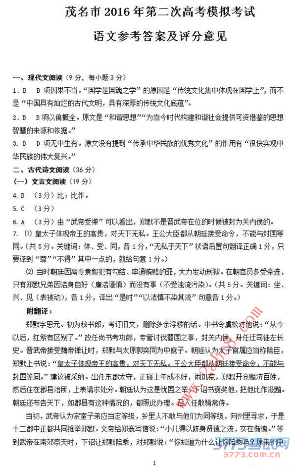
茂名市2016年第二次高考模拟考试语文试题答案2016.4
1
2
3
下一页
您可能喜欢的文章
2016广东高考二本音乐类统考投档分数线
2016广东高考二本院校体育类投档分数线
2016广东高考一本录取情况特点总结
2016广东高考一本录取率11%录取8.2万人
2016广东一本体育类征集志愿投档分数线
2016广东地方专项计划理科征集志愿投档线
2016广东一本理科征集志愿投档分数线
2016广东一本文科征集志愿投档分数线
2016广东一本美术类统考征集志愿投档分数线
广州2016医科大学一本增加9个录取计划
上一个文章:
2016白山三模语文试题及答案免费版
网站版权与免责声明
①由于各方面情况的不断调整与变化,本网所提供的相关信息请以权威部门公布的正式信息为准.
②本网转载的文/图等稿件出于非商业性目的,如转载稿涉及版权及个人隐私等问题,请在两周内邮件fjksw@163.com联系.
最新文章
·
2016合肥三模语文试题答案
·
2016安庆高三三模语文试题答案
·
2016太原二模语文试题答案免费版
·
2016雅安三诊语文答案免费版发布
·
2016乌鲁木齐三模汉语试题答案发布
·
2016年4月许昌新乡平顶山高三第三次调
·
2016乌鲁木齐三模语文答案及评分标准
·
2016广州二模语文试题答案免费版
·
2016皖南八校第三次联考语文答案免费
·
2016云南二模语文试题及答案免费版
·
2016肇庆三模语文答案免费版发布
·
2016绵阳三诊语文试题及答案免费版
·
2016宁波二模语文试题及答案免费版
·
2016年4月湖北省七市联考语文试题答案
·
2016温州二模自选模块试题及答案免费
推荐文章
·
2016合肥三模语文试题答案
·
2016乌鲁木齐三模语文答案及评分标准
·
2016皖南八校第三次联考语文答案免费
·
2016云南二模语文试题及答案免费版
·
2016绵阳三诊语文试题及答案免费版
·
2016佛山二模语文试题及答案免费版
·
2016年四月中原名校联考语文试题及答
·
2016甘肃二诊语文试题及答案 甘肃高考
·
2016重庆二诊语文试题及答案免费版
·
2016四川高考适应性测试语文试题及答
·
2016重庆二诊语文试题发布
·
2016唐山二模语文答案 唐山二模语文试
·
2016武汉4月调考语文试题答案发布
·
2016山西二模语文试题答案免费版
·
2016贵州高考适应性考试语文试题及答
|
关于我们
|
联系我们
|
版权申明
|
网站导航
|
手机版
琼ICP备12003406号