首页
高考
美术高考
成人高考
考研
自考
中考
会考
专升本
高校
公务员
导游考试
更多
自主招生
|
保送生
|
艺术特长生
|
高水平运动员
|
空乘民航招飞
|
军校国防生
|
空军招飞
|
高考作文
|
大学排行榜
|
中考分数线
|
中考查分
3773考试网
-
高考
-
高考模拟题
-
高考语文
- 正文
北京
上海
广东
山东
江苏
浙江
湖北
四川
天津
陕西
湖南
福建
重庆
安徽
辽宁
江西
海南
宁夏
吉林
山西
广西
云南
新疆
黑龙江
青海
甘肃
西藏
河北
贵州
河南
内蒙古
2016年4月湖北省七市联考语文试题答案
来源:2exam.com
2016-4-20 11:48:05
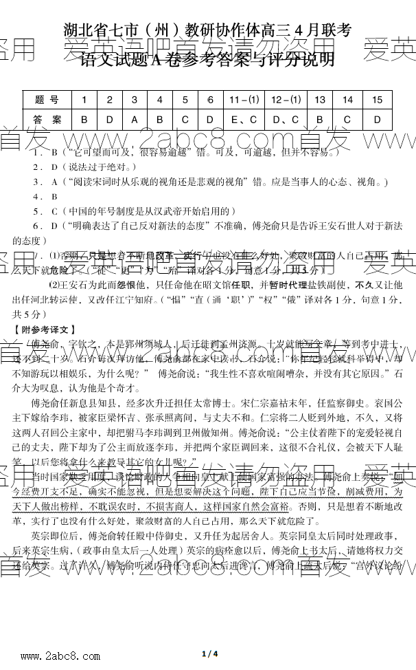
湖北省七市州教科协作体高三4月联合考试语文试题答案
1-6 BDABCD
1
2
下一页
您可能喜欢的文章
湖北省招办发布2016年高校专项计划
2016湖北高考保送生拟录取名单查询
2016湖北高考政策变化 本专科分段填报志愿
2016武汉高三四月调考英语试题及答案
2016武汉4月调考数学理科试题及答案
2016武汉高三四月调考数学文科试题及答案
2016湖北7所部属高校单招886名农村生
2016年湖北省高校专科专业目录的通知
2016武汉四月调考数学理科答案发布
2016武汉高三4月调考数学文科试题及答案免费
上一个文章:
2016温州二模自选模块试题及答案免费版
网站版权与免责声明
①由于各方面情况的不断调整与变化,本网所提供的相关信息请以权威部门公布的正式信息为准.
②本网转载的文/图等稿件出于非商业性目的,如转载稿涉及版权及个人隐私等问题,请在两周内邮件fjksw@163.com联系.
最新文章
·
2016年4月湖北省七市联考语文试题答案
·
2016温州二模自选模块试题及答案免费版
·
2016佛山二模语文试题及答案免费版
·
2016年四月中原名校联考语文试题及答案
·
2016甘肃二诊语文试题及答案 甘肃高考第
·
2016重庆二诊语文试题及答案免费版
·
2016年4月宜春高三模拟考试语文试题答案
·
2016唐山高三二模语文试题及答案
·
2016唐山二模语文试题及答案免费版
·
2016四川高考适应性测试语文试题及答案
·
2016重庆二诊语文试题发布
·
2016唐山二模语文答案 唐山二模语文试题
·
2016武汉4月调考语文试题答案发布
·
2016温州二模语文试题及答案免费版
·
2016山西二模语文试题答案免费版
推荐文章
·
2016佛山二模语文试题及答案免费版
·
2016年四月中原名校联考语文试题及答案
·
2016甘肃二诊语文试题及答案 甘肃高考第
·
2016重庆二诊语文试题及答案免费版
·
2016四川高考适应性测试语文试题及答案
·
2016重庆二诊语文试题发布
·
2016唐山二模语文答案 唐山二模语文试题
·
2016武汉4月调考语文试题答案发布
·
2016山西二模语文试题答案免费版
·
2016贵州高考适应性考试语文试题及答案
·
2016年4月贵州高考适应性考试语文试题及
·
2016年4月福建省质检语文试题及答案免费
·
2016池州二模语文试题及答案免费版
·
2016新疆二模汉语试题答案
·
2016锦州一模语文答案和评分标准
|
关于我们
|
联系我们
|
版权申明
|
网站导航
|
琼ICP备12003406号