首页
高考
美术高考
成人高考
考研
自考
中考
会考
专升本
高校
公务员
导游考试
更多
自主招生
|
保送生
|
艺术特长生
|
高水平运动员
|
空乘民航招飞
|
军校国防生
|
空军招飞
|
高考作文
|
大学排行榜
|
中考分数线
|
中考查分
3773考试网
-
高考
-
高考模拟题
-
高考文综理综
- 正文
北京
上海
广东
山东
江苏
浙江
湖北
四川
天津
陕西
湖南
福建
重庆
安徽
辽宁
江西
海南
宁夏
吉林
山西
广西
云南
新疆
黑龙江
青海
甘肃
西藏
河北
贵州
河南
内蒙古
2016年4月贵州高考适应性考试理综试题及答案
来源:2exam.com
2016-4-10 18:53:03
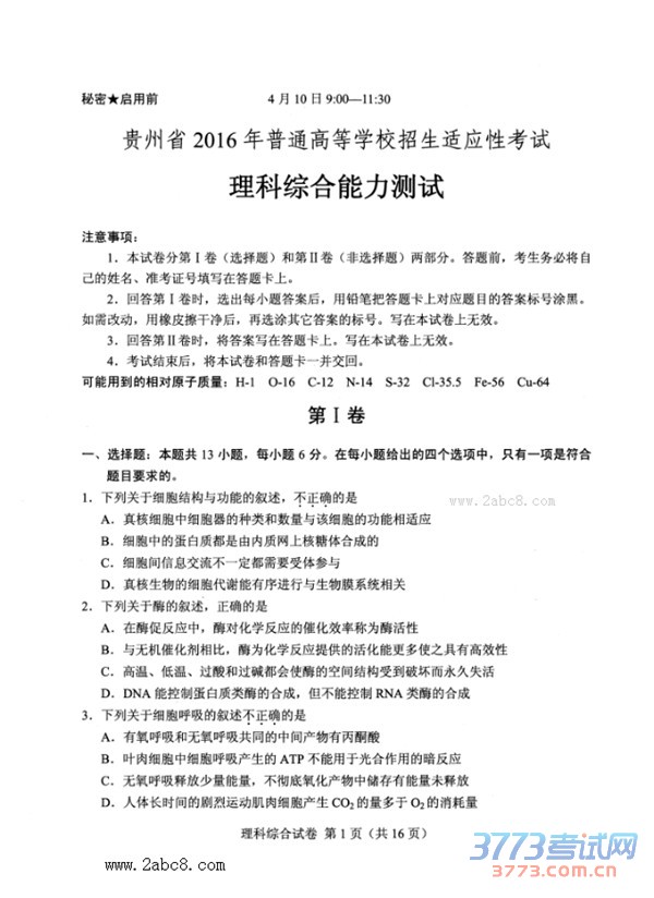
贵州省2016年普通高等学校招生适应性考试理综试题答案
4月9日 9:00-11:30
一 选择题
下列关于细胞结构与功能的叙述,不正确的是
A 真核细胞中细胞器的种类和数量与该细胞的功能相适应
1
2
3
4
5
6
7
8
9
10
...
下一页
>>
您可能喜欢的文章
2016年4月贵州高考适应性考试文综答案发布
2016贵州高考适应性考试语文试题及答案文字
2016年4月贵州高考适应性考试文科数学试题及
2016年4月贵州高考适应性考试英语试题答案
2016贵州高考招生工作规定发布
2016贵州高考农村和贫困地区学生招生工作的
2016贵州高考适应性考试理科数学试题及答案
2016年4月贵州高考适应性考试语文试题及答案
2016贵州高考适应性考试理科数学试题答案
2016贵州高考适应性考试文科数学试题及答案
上一个文章:
2016年4月贵州高考适应性考试文综答案发布
网站版权与免责声明
①由于各方面情况的不断调整与变化,本网所提供的相关信息请以权威部门公布的正式信息为准.
②本网转载的文/图等稿件出于非商业性目的,如转载稿涉及版权及个人隐私等问题,请在两周内邮件fjksw@163.com联系.
最新文章
·
2016年4月贵州高考适应性考试理综试题及
·
2016年4月贵州高考适应性考试文综答案发
·
2016年4月福建省质检理综试题及答案免费
·
2016福建省质检文综试题及答案免费版(4
·
2016福建省质检文综试题及答案免费版(4
·
2016怀化二模理综答案及评分标准
·
2016怀化二模文综试题答案免费
·
2016石家庄一模文综试题及答案免费
·
2016东三省二模文综试题及答案免费
·
2016东三省三校联考二模文综试题及答案
·
2016石家庄一模理综试题及答案免费
·
2016东三省二模理综试题及答案免费版
·
2016兰州二诊文综答案 高三实战考试文综
·
2016新疆二模文综试题答案免费
·
2016新疆二模理综试题答案免费
推荐文章
·
2016年4月福建省质检理综试题及答案免费
·
2016福建省质检文综试题及答案免费版(4
·
2016福建省质检文综试题及答案免费版(4
·
2016石家庄一模文综试题及答案免费
·
2016东三省三校联考二模文综试题及答案
·
2016石家庄一模理综试题及答案免费
·
2016东三省二模理综试题及答案免费版
·
2016新疆二模文综试题答案免费
·
2016新疆二模理综试题答案免费
·
2016桂林崇左一模文综试题及答案免费
·
2016大连一模理综试题及答案免费版
·
2016年4月天一大联考理综试题及答案免费
·
2016兰州二诊理综试题及答案 高三实战考
·
2016年4月天一大联考文综试题及答案免费
·
2016绍兴一模文综试题及答案免费版
|
关于我们
|
联系我们
|
版权申明
|
网站导航
|
琼ICP备12003406号