3773考试网
 3773考试网 - 高考 - 全国高考 - 浙江高考 - 正文
北京 上海 广东 山东 江苏 浙江 湖北 四川 天津 陕西 湖南 福建 重庆 安徽 辽宁 江西 海南 宁夏 吉林 山西 广西 云南 新疆 黑龙江 青海 甘肃 西藏 河北 贵州 河南 内蒙古

2016浙江高考第一批录取分数线公布

来源:3773考试网 2016-6-22 13:53:53

浙江省2016年第一批招生录取分数线终于出炉了!

  文科一本603分;理科一本600分。赶紧戳图了解!

 今天下午15:30左右,考生即可凭密码查询自己的高考成绩。

浙江2016一本文科603理科600分

浙江2016一本文科603理科600分浙江2016一本文科603理科600分
普通高校招生普通高校招生
高职单考单招高职单考单招

  高考成绩将于今天下午15:30左右公布,考生可通过三种方式查询。

  方式一:短信推送

  考生本人的高考成绩将以短信方式主动推送到考生此前登记的手机上。

  方式二:微信查询

  考生可进入浙江考试微信公众号“成绩查询”菜单相应栏目,输入密码查询自己的高考成绩。

  方式三:网站查询

  考生可登录浙江省教育考试网(www.zjzs.net)或教育厅门户网(www.zjedu.gov.cn)凭密码查询自己的高考成绩。6月24日上午起,可在浙江省教育考试网下载《2016年普通高校招生考试成绩单》。来源:浙江教育考试院

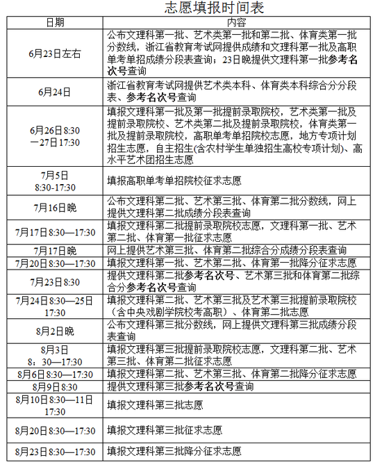
志愿填报时间表志愿填报时间表


  • 上一个文章:
  • 网站版权与免责声明
    ①由于各方面情况的不断调整与变化,本网所提供的相关信息请以权威部门公布的正式信息为准.
    ②本网转载的文/图等稿件出于非商业性目的,如转载稿涉及版权及个人隐私等问题,请在两周内邮件fjksw@163.com联系.


    | 关于我们 | 联系我们 | 版权申明 | 网站导航 | 手机版
    琼ICP备12003406号